灵活就业社保的缴费基数通常是根据上年全省在岗职工月平均工资的40%~100%来确定,而养老保险的缴费比例为20%,医疗保险的缴费比例则根据当地上年度城镇在岗职工月平均工资的80%为基数,按4.2%或8%的比例缴纳。
那么,福建龙岩灵活就业社保缴费标准是多少?自由职业者社保,要交多少钱一个月?根据新社通app-社保缴费查询工具提供的2025社保缴费标准详情数据:

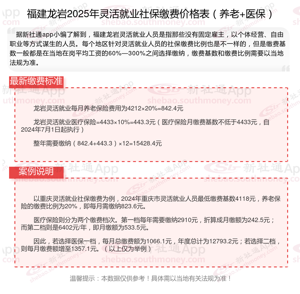
据新社通app数据显示,福建龙岩灵活就业人员养老缴费基数2024-2025年最新标准如下:
养老保险最低缴费基数为:4212元;
个人缴费比例:20%,个人缴费金额:842.4元;
(注:本文数据仅供参考,具体以当地缴费标准为准)
新社通APP社保计算器,可以查询您的社保缴费明细啦~,点击下方获取
新社通社保计算器计算所得,数据仅供参考。
退休基本退休金计算方式如下:
基本养老金=基础养老金+个人账户养老金+过渡性养老金+增发养老金
基础养老金=(全省上年度在岗职工月平均工资×a+本人指数化月平均缴费工资)÷2×缴费年限(含视同缴费年限)×1%。
基础养老金=退休时上年度全市城镇单位就业人员月平均工资×(1+本人月平均缴费工资指数)÷2×缴费年限×1%
个人养老金其计算方式为:个人账户养老金=个人养老金账户总额÷计发月数。
这里的“计发月数”是按照退休时的年龄来定的,不同的年龄有不同的数值。
过渡性养老金,主要指的是建立个人账户以前的缴费年限和视同缴费年限计算的。
增发养老金=上一年福建龙岩在岗职工月平均工资×个人平均缴费工资指数×累计缴费年限(含视为缴费年限)×增发比例。
江苏高龄补贴
社保断交会不会作废
高龄津贴发放标准公布
社保交多少钱一个月
领取社保福利补贴
灵活就业人员社保每个月交多少?
2025年各地高龄老人津贴标准来了
社保断交会不会作废
贵州老人补贴
登录社保