据新社通app小编了解,灵活就业人员参与社保,是依照社会平均工资的60%至300%之间的档次进行缴费的。由于社会平均工资上涨,相应的缴费标准亦会有所提高。那么,陕西渭南灵活就业社保一个月多少钱?下面随新社通小编一起来看看详情吧。
职工社保与灵活就业社保在参加的险种、缴费主体与比例、缴费基数与比例、户籍限制与缴费意愿以及保险对象与享受待遇等方面都存在显著差异。
据新社通app数据显示,陕西渭南灵活就业养老保险最低缴费基数为:4559元;个人的缴费比例分别为:20%;
个人缴费金额:911.8元。
(注:本文数据仅供参考,具体以当地缴费标准为准)
陕西渭南灵活就业社保缴费标准来了 灵活就业人员保险一个月交多少钱?根据新社通app-社保缴费查询工具提供的最新数据如下:

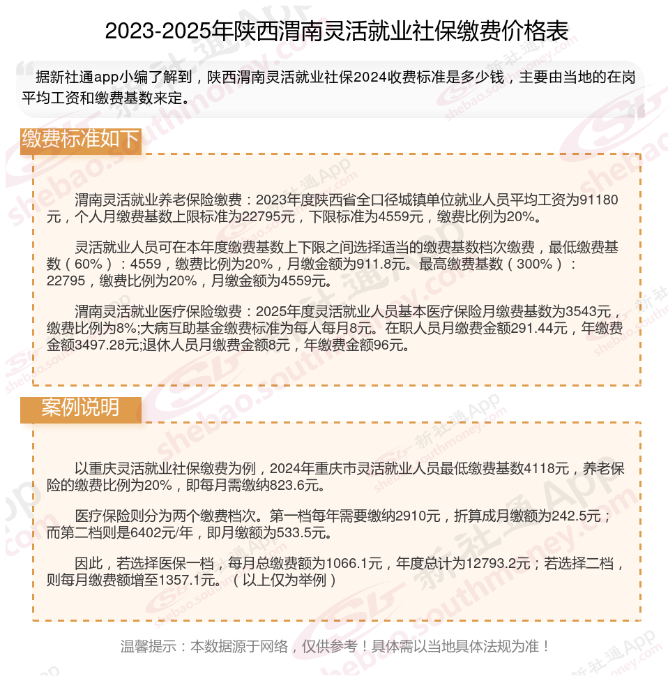
渭南灵活就业养老保险缴费:2023年度陕西省全口径城镇单位就业人员平均工资为91180元,个人月缴费基数上限标准为22795元,下限标准为4559元,缴费比例为20%。
灵活就业人员可在本年度缴费基数上下限之间选择适当的缴费基数档次缴费,最低缴费基数(60%):4559,缴费比例为20%,月缴金额为911.8元。最高缴费基数(300%):22795,缴费比例为20%,月缴金额为4559元。
渭南灵活就业医疗保险缴费:2025年度灵活就业人员基本医疗保险月缴费基数为3543元,缴费比例为8%;大病互助基金缴费标准为每人每月8元。在职人员月缴费金额291.44元,年缴费金额3497.28元;退休人员月缴费金额8元,年缴费金额96元。
了解您的社保缴纳明细——新社通app计算器!点击下方使用!
新社通社保计算器计算所得,数据仅供参考。
社保补缴新规
山西吕梁最低工资
2025社保缴费比例
社保补缴
银川社保缴费
社保交完
查询社保
五险一金
高龄补贴新规!
高龄补贴发放