当地法规和缴费基数定了灵活就业社保的月缴费金额,大致在几百到几千元,以2025年部分地区为例,灵活就业人员医保月缴费一档567.75元,二档431.49元。随新社通-app小编了解一下具体详情。
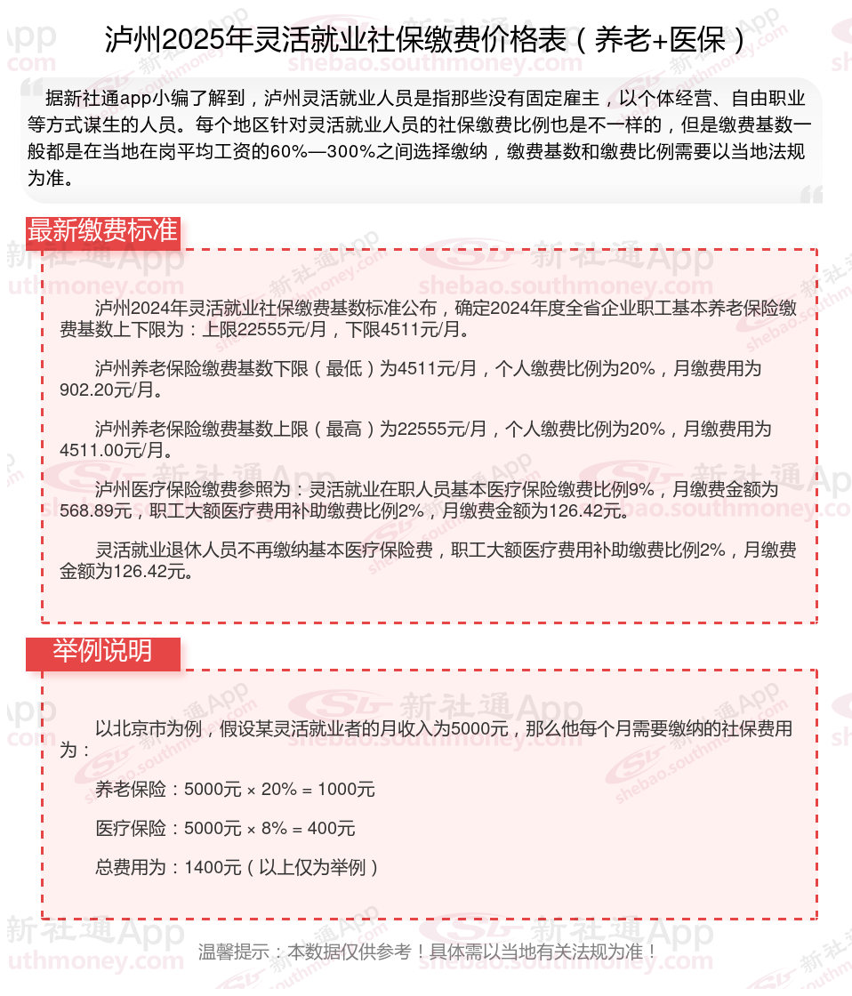
泸州灵活就业社保每月交多少钱?灵活就业社保最低缴费标准一览表(基数+比例)

》》》快来计算您的社保缴纳计算明细,点击新社通app社保计算器,轻松测算!
当社保缴费档次越高,可以享受到的社保待遇也越多,退休后可以领到的养老金也越多,100%的缴费档次缴纳灵活就业社保比60%的缴费档次缴纳灵活就业社保可以领到的钱要多。
什么是社保呢?
简单概括,缴纳社会保险是单位与个人依据法律,加入社会保险并缴纳费用的行为。社会保险是强制一部分群体缴纳社保,然后将其中的一部分作为社会保险基金,为这些参保人提供各项基本保证,也是一种再分配,目的是保证社保的稳定以及劳动力的再生产。多个因素左右着社保的缴费金额,其中缴费基数、缴费比例,以及当地的具体法规是主要确定因素。
社保续交
社保基数
山东高龄
社保缴纳
2025年各地高龄老人津贴标准来了
社保线上缴费的步骤
补缴新规
乌鲁木齐社保
社保断交会不会作废
2025年各地高龄老人津贴标准来了