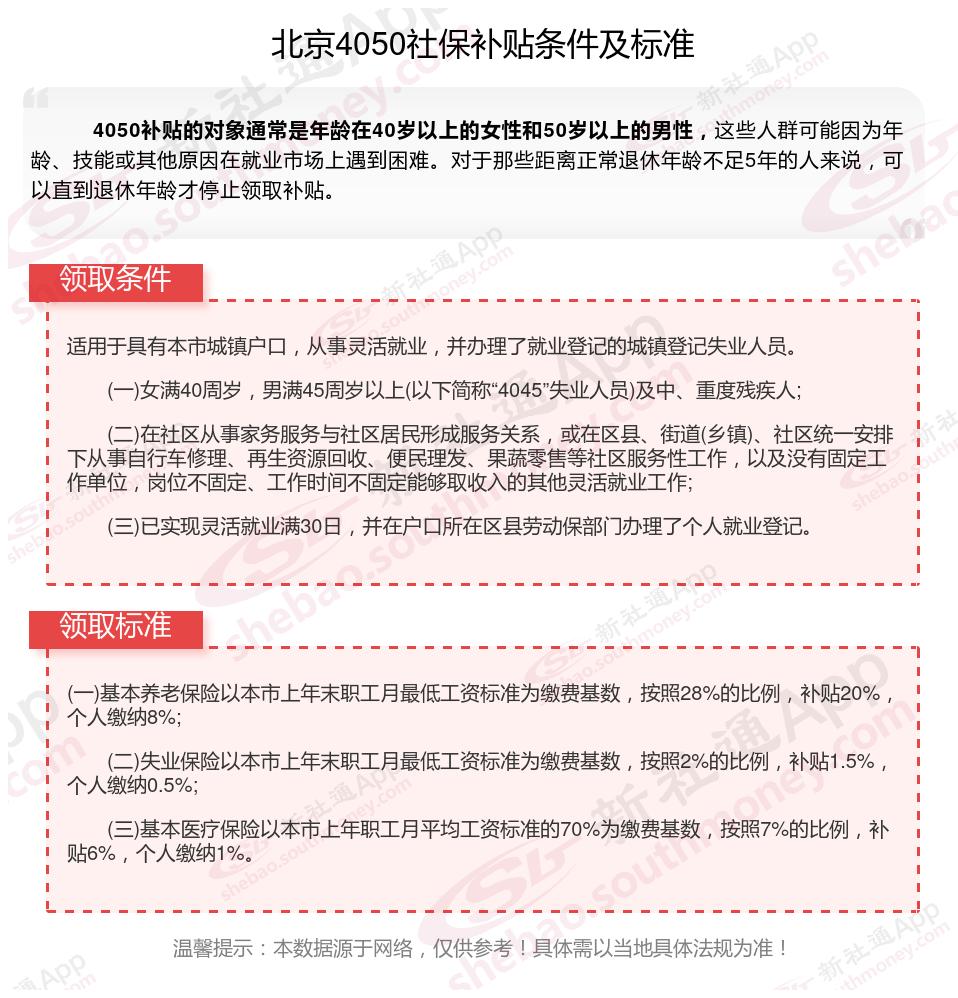
北京40、50、60 年出生人群补贴需要符合什么条件,4050补贴需要哪些资料?想要享受4050补贴,年龄条件设定为女性年满40周岁,男性年满50周岁。
就业困难人员只要实现灵活就业,经人社部门完成认定,同时以个人身份缴纳社会保险费,便可获得社会保险补贴。想了解4050具体补贴条件,就跟着新社通app小编来了解。
第一、北京4050社保补贴如何申请?
年龄条件
基本年龄要求为女性年满40周岁、男性年满50周岁的就业困难灵活就业者,可申请4050补贴,该补贴旨在助力这类特定年龄人群。
就业与社保条件
依法进行失业登记:申请人需要在各级公共就业服务机构进行失业登记,表明其目前的就业状态。
自费缴纳社会保险费:申请人需要灵活就业后自费缴纳社会保险费,包括养老保险费和医疗保险费。这是领取补贴的重要前提,确保申请人在就业困难时仍能保持社保的连续性。
其他条件
在申请4050补贴时,申请人需要按照一定流程进行申请和审核。首先,到户籍所在社区劳动工作站申报,并提供相应资料;然后,经劳动工作站、所初审、展示后,报市就业办审核;最后,合格后交市财部门复核,并通过指定的银行直接支付给申请者本人。
不得为城乡居民养老保险参保人:如果申请人参加的是城乡居民养老保险,则无法领取4050补贴。因为该补贴主要针对的是城镇职工养老保险的参保人,城乡居民养老保险的缴费负担较低,因此不享受此补贴。
就业困难认定:申请人需要被认定为就业困难人员。这一认定通常基于申请人的就业、技能水平、家庭状况等因素,由相关部门进行综合评估。

1、《就业困难人员灵活就业享受社保补贴申报表》(附件2)
2、《就业失业登记证》(或《就业创业证》)原件;
3、本人居民身份证原件及复印件一份;
4、本人社保卡原件及复印件一份(社保卡非中国银行卡的需要另行提供本人中国银行银行卡复印件一份);
5、户口簿原件及复印件一份(首页和本人页复印在同一张A4纸上);
6、就业困难人员的对应证明材料:计生户需提供乡镇计生办开具的证明;残疾人需提供第三代残疾人证、低保户需开具低保证明、精准扶贫户由村里开具证明;被征地农民需要提供被征地农民养老审核表(选择其中一种,城镇居民不用,被征地农民第二次办理无需再提供证明材料);首次办理还应提供《就业困难人员认定申请表》两份;
7、灵活就业社保缴交发票(完税证明)、医保对账单原件(有交职工医保的才需要提供,请前往中国银行打印对账单);

社保2025一个月要交多少钱
广东线上缴社保
个人缴纳
新疆乌鲁木齐社保
社保补缴
社保
黑龙江高龄补贴标准最新
社保缴纳
2025年各地高龄老人津贴标准来了
黄冈社保