养老保险与职工保险构成了灵活就业社保的两类险种,每月都需缴费,缴费金额会因缴费基数不同而改变。随新社通-app小编了解一下具体详情。
什么是社保呢?
社保缴纳,通俗来讲,是个人或单位依据法律,向社会保险体系定期足额支付保险费用的行为。社保,全称叫“社会保险”。一是城镇职工社保。分为养老保险、医疗保险、计划生育险、失业保险、工伤保险,简称为“五险”。二是城乡居民社保。城乡居民社保分为城乡居民养老保险、城乡居民医疗保险两大部分。主要参保人员为没有参加城镇职工社保的城乡居民。城乡居民社保是由原来的新型农村社保和城镇居民社保合并而来的。
2025年灵活就业人员社保缴费标准,灵活就业社保养老每月交多少?咸阳灵活就业社保每月交多少钱?

》》想知道自己社保缴纳多少钱吗?快来新社通社保计算器,点击下方使用!
提示:咸阳灵活就业人员每个月的缴费压力还是比较大的,每个月的社保费用都是千元,缴费档次越高,灵活就业人员要缴纳的费用也越多。
当缴费档次越高,可以享受到的社保待遇也越多,退休后可以领到的养老金也越多,100%的缴费档次缴纳灵活就业社保比60%的缴费档次缴纳灵活就业社保可以领到的钱要多。
社保交够20年退休能领多少钱
社保交完20年领多少的计算公式:
每月到手的养老金=月基础养老金+月个人账户养老金
(1)月基础养老金=(基本养老金计发基数+指数化月平均缴费工资)÷2×缴费年限×1%
(2)月个人账户养老金=个人账户的余额÷计发月数
个人账户的余额:是指截至退休时,基本养老保险个人账户历年积累下来的余额,主要来源于历年的个人缴费(费率8%)及其利息;可以在社保的app或者其他查询社保的平台上查询到
计发月数:根据平均寿命计算,50岁退休按195个月,55岁退休按170个月,60岁退休按139个月。这个“计发月数”只是用来计算退休当年的养老金,与实际发放月数无关,实际会终身发放。
社保养老金,由基本养老保险基金以货币形式支付的养老保险待遇,主要用于保护职工退休后的基本生活,养老金由基础养老金和个人账户养老金组成。
养老金待遇范围
基础养老金:按0.6-3的缴费指数,20年缴费后约为社平工资的16%-40%。
总养老金:结合基础和个人账户养老金,假设社平工资1.5万元,缴费指数0.6,个人账户余额12万-60万,每月养老金约为2400+1025=3425元至6000+5128=11128元。
实际案例:
山东某地:计发基数7900元,缴费指数0.6,总养老金约2021元/月。
长沙某案例:缴费档次90%,总养老金约2310元/月。
影响因素及地区差异
缴费基数与年限:基数越高、缴费时间越长,养老金越高。
社平工资:一线城市(如上海、北京)显著高于三线城市。
退休年龄:退休时间加长可降低计发月数,提高个人账户养老金。
地方补贴:如山东冬季取暖补贴1700元/年,杭州过节费等。
注意事项
弹性退休:2025年后退休年龄范围扩大(如男性60-66岁),可灵活选择。
最低缴费年限调整:2030年后可能逐步从15年提高至20年。
账户继承与补贴:参保人去世后,家属可继承个人账户余额,并领取丧葬补助金和抚恤金(如2024年山东约4.7万元)。
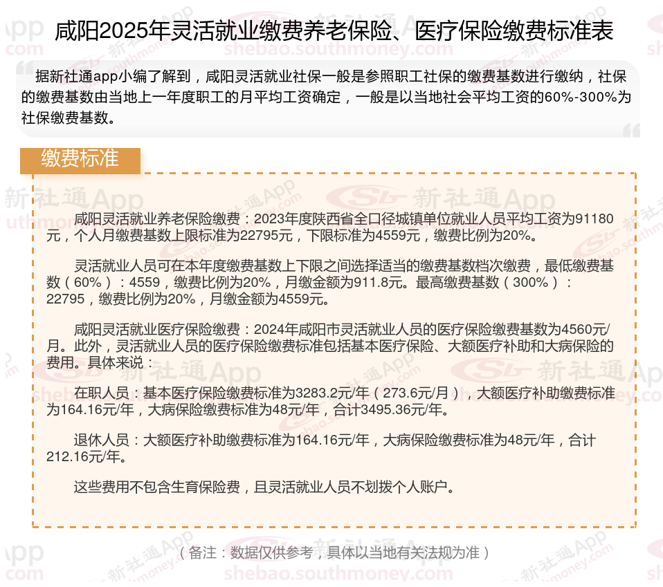
咸阳2025年灵活就业人员社保缴费标准公布
据新社通app显示,咸阳灵活就业养老保险的缴费基数为:0元。
灵活就业人员参保缴费的比例为个人0%。
另外,需要注意的是,这些缴费标准可能会随着时间和方案的变化而调整。建议查阅相关消息或咨询当地社保部门。
(注:本文数据仅供参考,具体以当地缴费标准为准)
假设咸阳同事王某的工资总额为0元,那么王某的缴费基数就是0元的60%到300%之间。如果他选择按照缴费基数为0,据新社通app养老保险计算器测算显示,王某个人缴费额就是0元*0%,等于0元。
需要注意的是,具体的缴费比例和缴费基数可能会因地区和方案的不同而有所差异。以上例子仅供参考,实际计算时应根据当地的具体方案来确定。
领取社保福利补贴
银川社保最新缴费年限
一次性补缴
2025年各地高龄老人津贴标准来了
社保得缴纳多长时间
一次性补缴
福州社保
5险一金
社保缴费基数
南宁社保