灵活就业人员的社保缴费基数和比例是根据当地在岗职工平均工资的一定比例来确定的。灵活就业人员在参加养老保险时,缴费基数通常参照当地在岗职工的平均工资,一般来说,灵活就业人员可以选择按照在岗职工月平均工资的一定比例(如40%至100%)来缴纳基本养老保险费。医疗保险缴费基数:对于医疗保险,灵活就业人员一般是按照当地上年度月平均工资的一定比例(如4.2%至8%)来缴纳基本医疗保险费,具体比例可能因地区而异。
那么,内蒙古包头灵活就业社保交多少钱?最新内蒙古包头灵活就业人员社保养老、医疗缴费标准明细,根据新社通app-社保缴费查询工具提供的2025社保缴费标准详情数据:

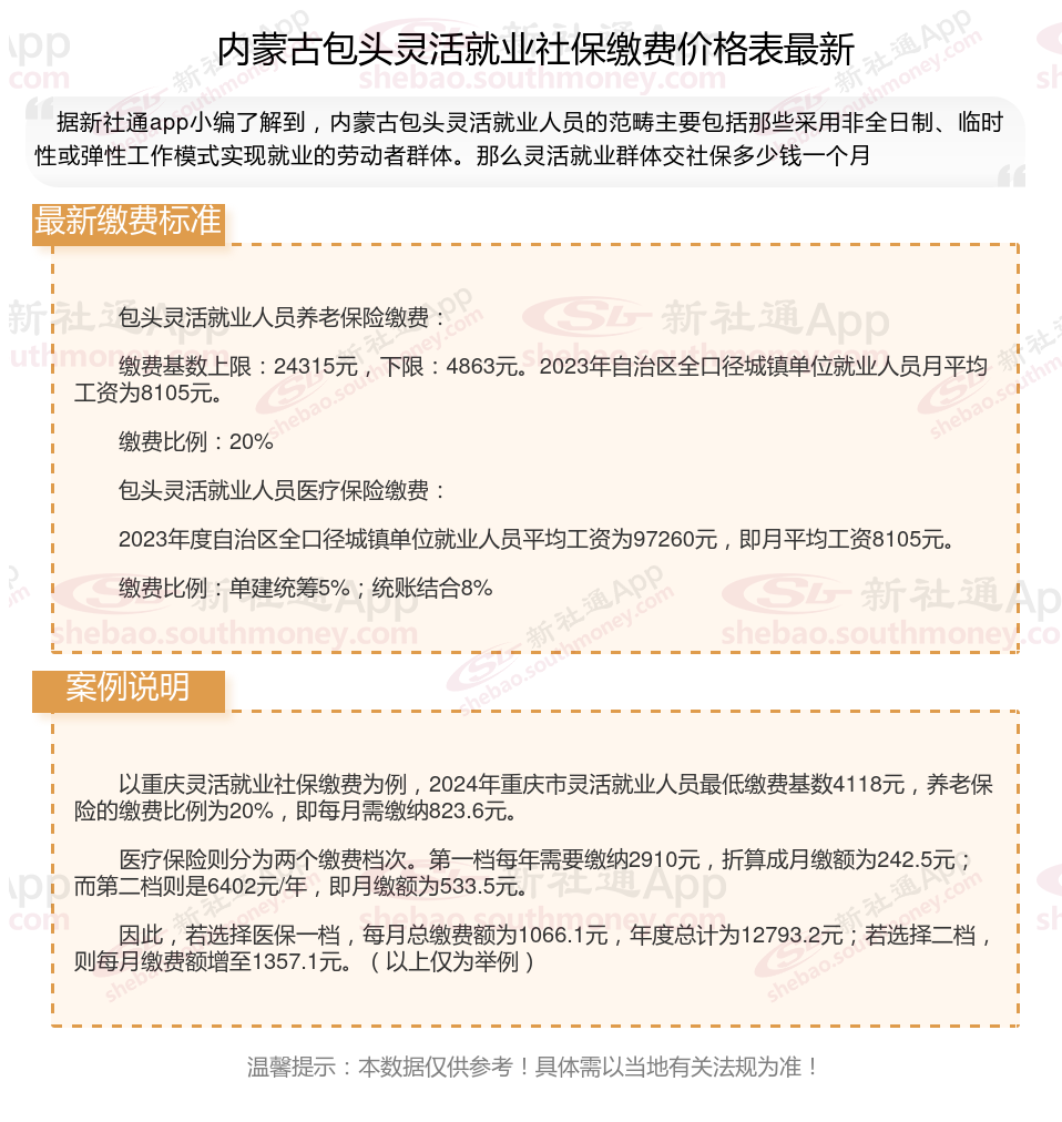
据新社通app数据显示,2024-2025年内蒙古包头灵活就业人员养老保险的缴费标准是根据缴费基数来确定的:
个人养老保险缴费比例为20%,缴费基数的下限为4863元。
(注:本文数据仅供参考,具体以当地缴费标准为准)
内蒙古包头2025年退休能领多少钱的计算方法举例如下:
我们用内蒙古包头退休网友举个例子说明一下,内蒙古包头2024年的养老金计发基数为8105元,个人平均缴费指数0.6,该网友累计缴费年限为24年,退休时账户余额为112043.52元,我们算算这位网友退休能领多少钱。
据新社通app养老金计算器测算显示,基础养老金=(1+个人平均缴费指数)/2*计发基数*累计缴费年限*1%=(1+0.6)/2*8105*24*1%=1556元。
个人账户养老金=退休时个人账户累计余额/计发月数=112043.52/139(60岁退休计发基数为139)=806.07元。
所以这位内蒙古包头退休人员的养老金=1556+806.07=2362.07元。
各地公布的养老金计发基数不同,情况因人而异,具体需以个人情况及当地有关部门法规为准。
如何了解自己的社保缴纳明细吗?点击新社通app社保计算器,帮您计算!
新社通app数据所得,数据仅供参考。
领取社保福利补贴
银川社保最新缴费年限
一次性补缴
2025年各地高龄老人津贴标准来了
社保得缴纳多长时间
一次性补缴
福州社保
5险一金
社保缴费基数
南宁社保