灵活就业社保的缴费比例全部由个人承担,养老保险的缴费比例为20%。此外,灵活就业人员的缴费基数可以选择当地上年度在岗职工平均工资的60%-300%之间的任意比例。
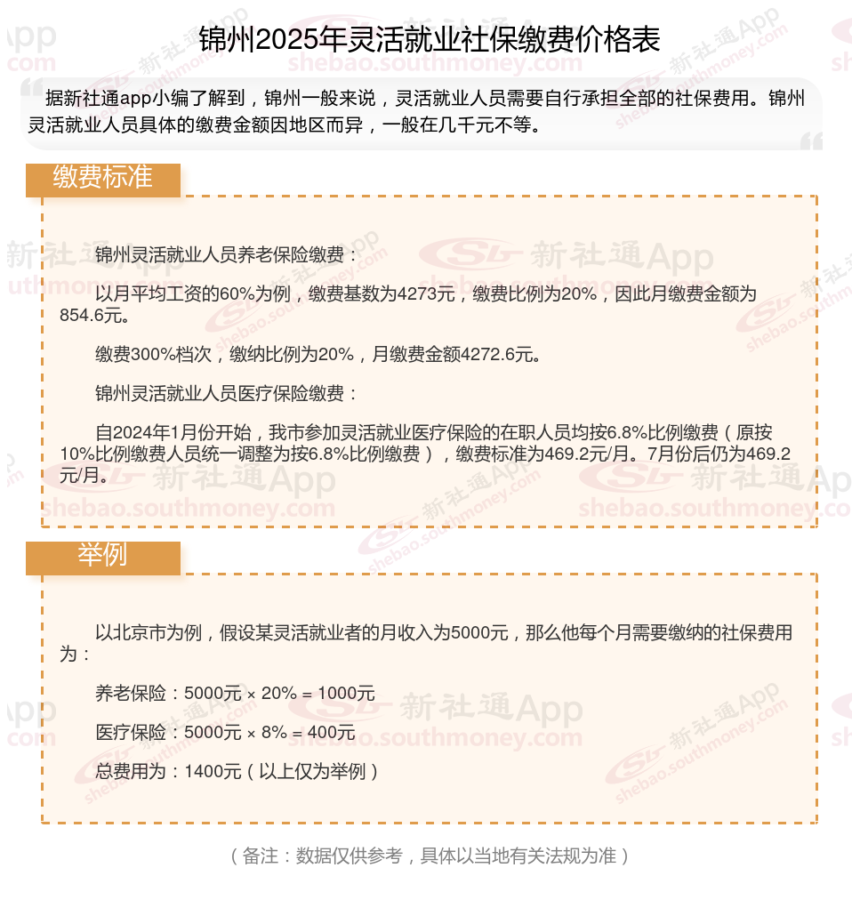
2025年灵活就业社保最低要交多少钱?灵活就业人员社保缴费最新明细来了~根据新社通app-社保缴费查询工具提供的2025社保缴费标准详情数据:

社保的缴费年限直接影响到个人退休金的领取。累计缴费满15年是领取退休金的基本条件。本质上,社保的缴费年限与个人账户都对养老保险待遇有影响,缴费年限越长,领取的退休金一般也会相应增加,体现“多缴多得”的原则。
如果个人在达到法定退休年龄时,社保缴费年限未满15年,有几种选择:一是可以继续缴费至满15年,然后按月领取基本养老金;二是可以转入新型农村社会养老保险或者城镇居民社会养老保险,按照相关要求享受养老保险待遇。
综上所述,为了确保能够在达到法定退休年龄时按月领取退休金,个人应当至少累计缴纳社会保险满15年。
如何了解自己的社保缴纳明细吗?点击新社通app社保计算器,帮您计算!
新社通app数据所得,数据仅供参考。
养老保险交15年和20年的区别?
养老保险交15年和20年的主要区别体现在养老金待遇、医保待遇以及其他相关待遇上。以下是对这些区别的详细介绍:
养老金领取额度不同
根据养老金的计算公式,基础养老金=退休上年度社会平均工资×(1+本人平均缴费指数)÷2×缴费年限×1%,个人账户养老金=个人账户储存额÷计发月数。可以看出,缴费年限是影响养老金高低的关键因素之一。因此,在缴费基数相同的情况下,交20年社保的个人在退休后每月可领取的养老金金额会比交15年社保的个人更多。
医疗保险待遇不同
除了养老保险,社保中的医疗保险也有缴费年限的要求。一般来说,女性在退休前交满20年,男性在退休前交满25年的社保,就可以享受到终身医保待遇。这意味着,交20年社保的个人在达到退休年龄后,无需继续缴纳医疗保险费用,即可享受到医保待遇。而交15年社保的个人则可能需要继续缴纳医疗保险费用才能享受同等待遇。不过,具体年限可能因地区而异,咨询当地社保局。
其他相关待遇
抚恤金待遇:缴费年限越长,在职时或退休后去世的抚恤金待遇也可能越高。例如,一些地区法规缴费15年可领取9个月的城镇居民月人均可支配收入作为抚恤金,而缴费20年则可领取更高的抚恤金。
养老金调整:退休后养老金会每年增加,实行按缴费年限挂钩和按养老金水平挂钩两部分的调整机制。缴费年限长的人在按缴费年限挂钩部分会获得更多的增长,因此缴费20年的人在养老金增长方面具有更大的优势。
综上所述,社保交15年和20年在养老金待遇、医疗保险待遇、抚恤待遇以及回本时间等方面都存在显著差异。因此,如果经济条件允许,参保人尽量选择较长的缴费年限以享受更好的社保待遇。}
补缴新规
山东济南社保
浙江杭州社保
一次性补缴
社保补缴新规
兰州4050社保补贴标准是多少钱一个月?
社保交够20年
年龄满 40/50 人员
福州社保缴费
银川社保最低缴费金额