灵活就业者每个月需要缴纳的社保费用主要取决于当地的月平均工资以及所选择的社保项目。一般来说,灵活就业者可以选择参加养老保险和医疗保险。灵活就业者在参加养老保险时,需要按照在岗职工月平均工资的20%缴纳基本养老保险费。例如,如果当地的月平均工资为5000元,那么灵活就业者每个月需要缴纳1000元(5000元*20%)作为养老保险费用。医保一般是按当地上年度月平均工资的4.2%缴纳基本医疗保险费。以月平均工资5000元为例,灵活就业者每个月需要缴纳210元(5000元*4.2%)作为医疗保险费用。
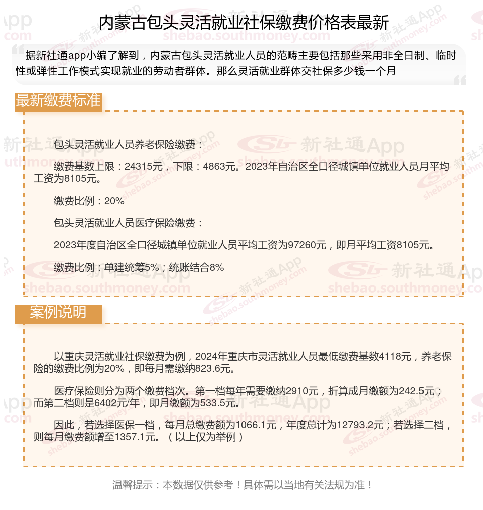
那么,内蒙古包头灵活就业人员社保缴费基数最新标准,内蒙古包头灵活就业社保多少钱一个月?根据新社通app-社保缴费查询工具提供的2025社保缴费标准详情数据:
包头灵活就业人员养老保险缴费: 缴费基数上限:24315元,下限:4863元。2023年自治区全口径城镇单位就业人员月平均工资为8105元。 缴费比例:20% 包头灵活就业人员医疗保险缴费: 2023年度自治区全口径城镇单位就业人员平均工资为97260元,即月平均工资8105元。 缴费比例:单建统筹5%;统账结合8%

》快来计算您的社保缴纳计算明细,点击新社通app社保计算器,轻松测算!
新社通社保计算器计算所得,数据仅供参考。
养老保险:是指退休后可以拿养老金。由单位和职工共同缴费。养老保险交得多以后领的多,交得久以后领的多。累积缴纳满15年(中断过也没关系),到达退休年龄可办理退休,领取养老金。
失业保险:参保人员失业后,可以领取失业保险金,以应对失业期间的生活开支,减轻经济压力。
生育保险:提供生育保险,对于女性而言,缴纳社保后,在生育孩子的时候可以享受到生育津贴。这是对女性生育的一种保险和福利,有助于减轻家庭在生育方面的经济压力。
医疗保险:生活中难免会生病,一旦生病住院动辄就会花费上千甚至上万的医疗费用,对此不少老百姓感叹不敢生病。而交了社保后,生病住院就可以享受医疗费用报销,从而减轻了患者的经济压力。
工伤保险:保护因工作原因受伤或患职业病的劳动者获得必要的经济补偿和医疗服务。由用人单位全额缴纳。
社保缴纳
呼和浩特社保
银川4050补贴申请条件和流程
灵活就业缴费
社保公司承担比例
社保断交
重庆4050社保补贴办理所需材料和流程有哪些
社保缴纳
社保断交
社保线上缴费