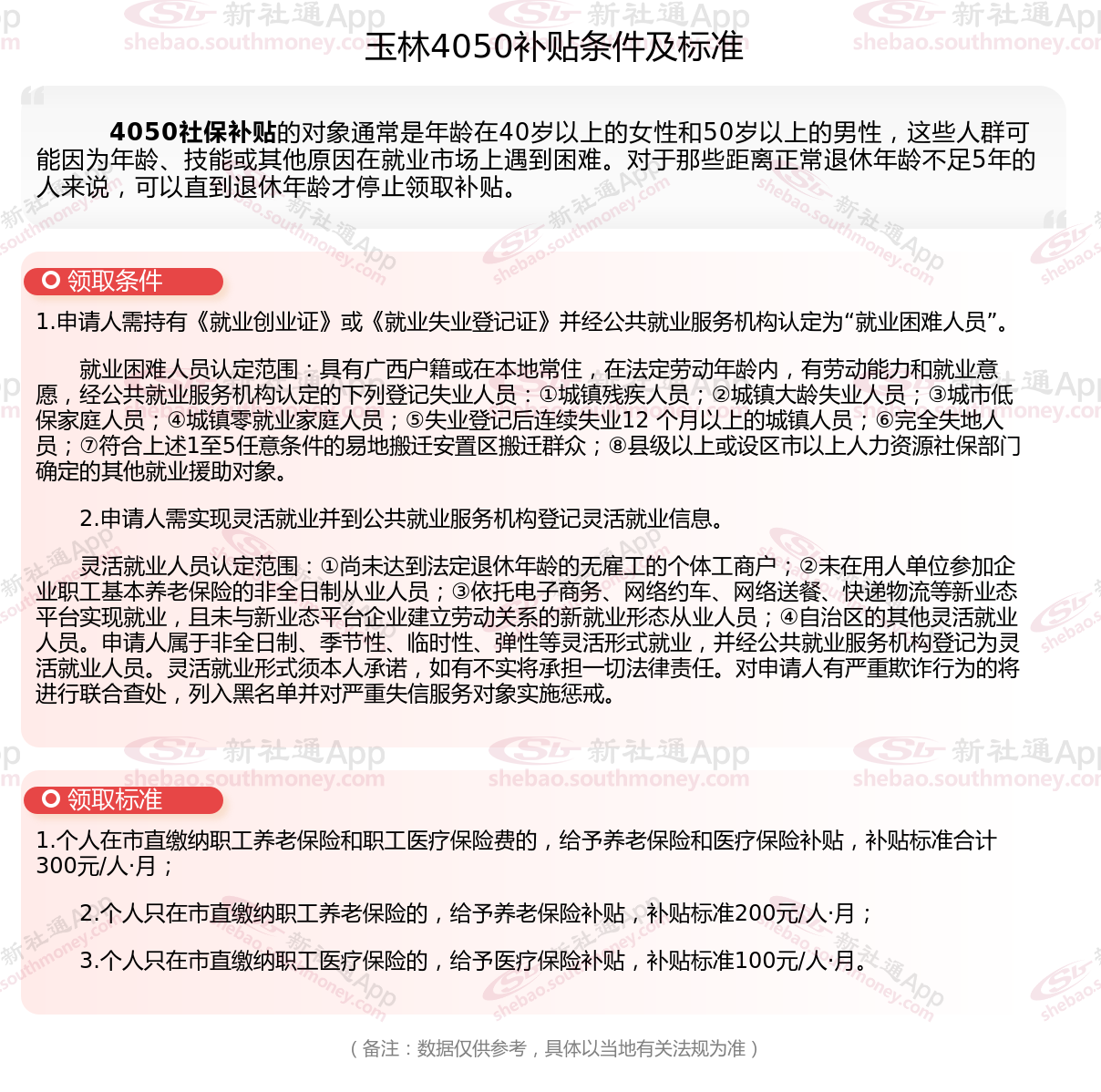
2025玉林4050补贴主要针对的是年龄在40岁以上的女性和50岁以上的男性,这些人群通常因为年龄较大而面临就业困难。
“灵活就业4050社保补贴”主要是针对大龄就业困难人群的社保补贴,申请条件包括年龄、就业困难、灵活就业并自费缴纳社保,需要持有失业登记证,不同地区可能有细微差别,比如农村户口的限制。那么玉林4050灵活就业困难人员社保补贴标准是多少?玉林4050社保补贴需要符合什么条件?接下来随新社通APP小编具体了解一下4050社保补贴内容。
一、2025年玉林灵活就业4050社保补贴标准和条件是什么

二、2025年玉林不可以领取灵活就业4050社保补贴的六类人:
玉林不符合领取4050社保补贴的六类人如下:
1、超出自住房,有多余商品房或车辆;
2、非就业困难人员;
3、未以灵活就业人员身份交社保;
4、超出法定退休年龄的;
5、未失业登记;
6、农村户口。
三类人符合领取灵活就业4050社保补贴的标准:贫困户、低保对象、重度残疾人等三类主要就业困难人员。
不过,符合特殊情况的部分农村户口人员是可以申请的,具体要咨询当地社保部门了。
》如何了解自己的社保缴纳明细吗?点击新社通app社保计算器,帮您计算!
新社通app数据所得,数据仅供参考。
2025太原最新社保
广东东莞最低工资
滁州灵活就业社保
天津社保
厦门社保缴费
2025年各地高龄老人津贴标准来了
海南高龄补贴标准最新公布
海南高龄补贴标准最新公布
社保最低缴费
黑龙江高龄补贴标准最新