2025年辽宁沈阳灵活就业人员社保需要交多少钱?随着经济社会的不断发展,灵活就业群体也日益壮大,其社保缴费问题也愈发受到关注。接下来随新社通APP小编一起来看看灵活就业群体社保缴费问题吧。
一、辽宁沈阳灵活就业社保缴费基数及比例最新消息
(1)辽宁沈阳灵活就业社保参照职工社保的缴费基数进行缴纳。灵活就业社保由于各地区经济发展水平不一,职工月平均工资存在差异,所以各地区的社保缴费基数上下限也不同。
而社保缴费基数由当地上一年度职工的月平均工资确定,一般是以当地社会平均工资的60%-300%为社保缴费基数,基本上分为60%、80%、90%、100%、150%、200%、250%、300%等八个缴费档次。
(2)辽宁沈阳社保缴纳比例费用是以缴费基数为基数以一定的比例进行缴费,职工社保分为单位缴纳部分和个人缴纳部分,两者缴纳比例不同,但是灵活就业人员参保职工社保没有单位负责,将全部由个人缴费。
社保缴费比例各个地区标准有些细微的差别,并且会不断产生新的变化。例如,自2024年3月1日起,上海市灵活就业人员缴纳职工基本养老保险费的比例由24%调整为20%,其中有8%进入个人账户;缴纳职工基本医疗保险费的比例由11%调整为10%。浙江在2022年9月职工养老保险缴费比例从15%降到14%,今年4月又公布将其恢复至15%。
提示:灵活就业养老保险的缴费比例一致,都是社保缴费基数的20%。
灵活就业医保的缴费比例就有些差异了,有些地方是6%,有些地方是8%,有些地方是13%。
缴费方式
?医保个人账户?:由北京市医保局主动对足额的医保个人账户发起划扣。
?京通小程序?:可通过微信、支付宝、百度客户端搜索“京通”小程序进行缴费。
?银行批量扣款?:参加批量扣款的缴费人在批量扣款期间不能使用其他渠道缴费,需及时关注缴费情况。
?电子税务局?:通过国税务总局北京市税务局官网进入北京市电子税务局(Web端)办理缴费。
?银行APP?:可通过邮储、北京、农商、浦发银行APP办理缴费。
社保续交需要哪些手续?
1、直接提供补交月的工资凭证复印件,加盖财务章和公章,凭证上要有员工的本人签名。
2、员工的劳动合同复印件。
3、单位起草一份补交申请,就说是经办人员失误之类的原因,补交保险。上面注明员工姓名和身份证号。加盖公章。
《社会保险法》第五十八条
用人单位应当自用工之日起三十日内为其职工向社会保险经办机构申请办理社会保险登记。未办理社会保险登记的,由社会保险经办机构核定其应当缴纳的社会保险费。自愿参加社会保险的无雇工的个体工商户、未在用人单位参加社会保险的非全日制从业人员以及其他灵活就业人员,应当向社会保险经办机构申请办理社会保险登记。建立全国统一的个人社会保险号码。个人社会保险号码为公民身份号码。
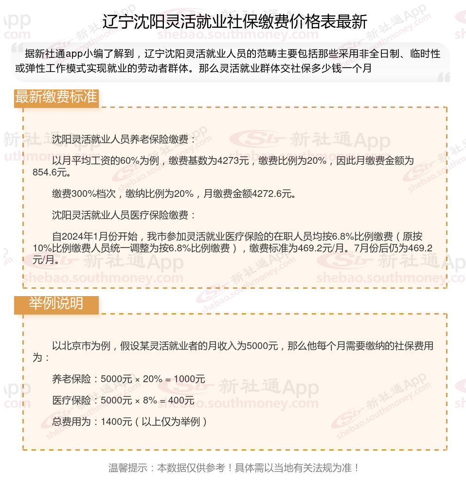
二、辽宁沈阳灵活就业社保缴费标准表 辽宁沈阳灵活就业社保怎么交?

辽宁沈阳灵活就业人员社保缴费档次表:一般分为五个档次,具体为上年度在岗职工平均工资的60%、70%、80%、90%和100%。灵活就业人员可以根据自己的意愿选择缴费档次,缴费比例为20%,其中12%进入统筹基金,8%进入个人账户。
自己缴社保一个月要交多少钱
浙江舟山社保
拉萨自己交社保一个月多少钱?
灵活社保缴费
社保得缴纳多长时间
什么条件可以申办4050补贴?
社保缴纳
交社保的比例是多少?
灵活社保缴费
青岛社保