灵活就业社保月缴费金额通常几百元到几千元,取决于当地与缴费基数,2025年某些地区灵活就业人员医保月缴费一档为567.75元,二档为431.49元。随新社通-app小编了解一下具体详情。
社保一个月要交多少钱?西藏拉萨社保养老2024-2025年缴费标准表
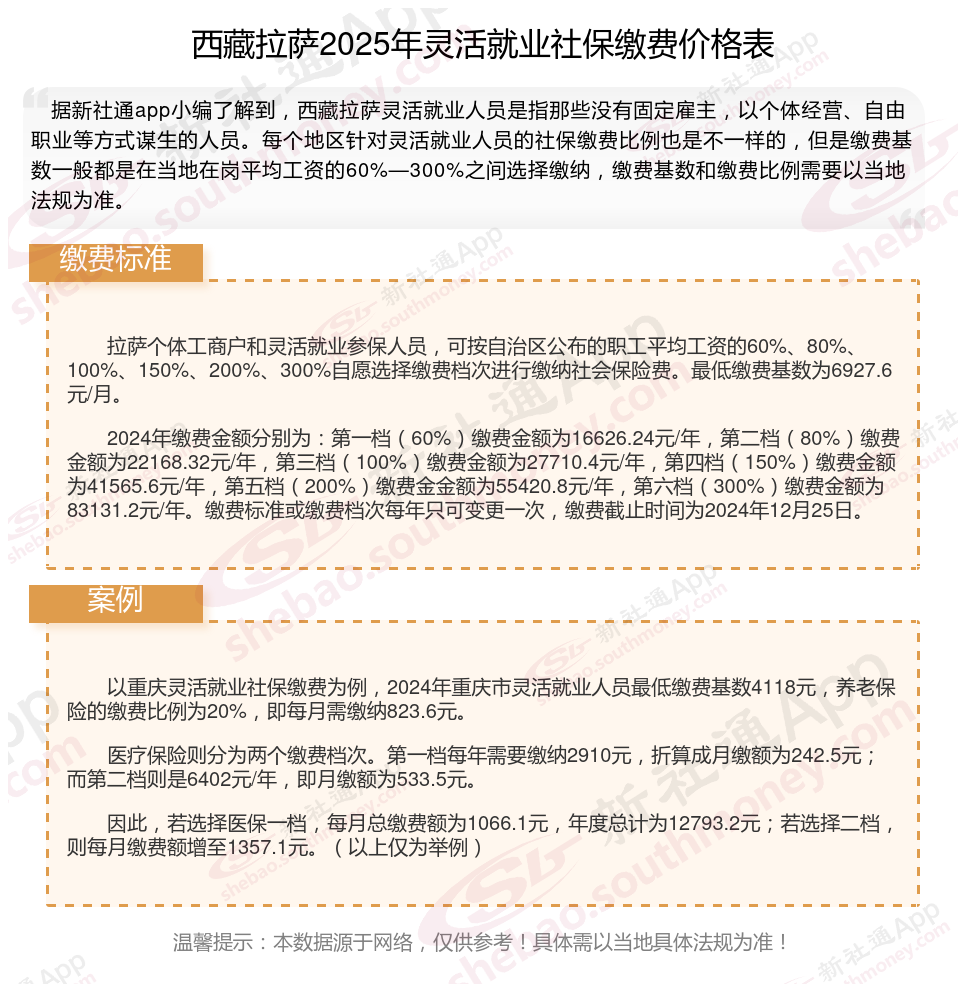
据新社通app显示,2024-2025年西藏拉萨灵活就业养老保险的缴费标准:
最低缴费基数为:6474元;
个人缴纳20%。
请注意,以上缴费标准仅供参考,具体方案可能会根据地区和时间的变化而有所调整。如有需要,查阅当地社保部门公布的新规或咨询相关部门以获取最准确的信息。
若西藏拉萨有个同事刘某的养老保险缴费基数为6474元,西藏拉萨法规的灵活就业养老保险缴费比例为:20%。
接下来,我们根据缴费比例来计算个人需要缴纳的养老保险费。
据新社通app养老保险计算器显示,个人缴费额=缴费基数×个人缴费比例=6474元×20%=1294.8元
则:刘某个人需要缴纳1294.8元。
请注意,这只是一个基于虚构数据的计算示例,实际的缴费金额会根据具体的缴费基数、缴费比例以及当地社保方案的法规而有所不同。此外,社保方案也会随时间变化,因此在实际计算时,建议参考最新的方案法规。
西藏拉萨灵活就业社保每月交多少钱?

》》一键算清您的社保缴费明细!新社通app社保计算器,让您清清楚楚了解缴费明细!
当社保缴费档次越高,可以享受到的社保待遇也越多,退休后可以领到的养老金也越多,100%的缴费档次缴纳灵活就业社保比60%的缴费档次缴纳灵活就业社保可以领到的钱要多。
江西南昌灵活就业社保
灵活社保缴费
来宾社保新规
2025年各地高龄老人津贴标准来了
晋中社保缴费
南京社保
广东深圳社保缴纳比例
灵活社保缴费
日喀则社保