灵活就业,作为一种非传统的就业方式,近年来蓬勃发展。那么2025年厦门灵活就业人员社保需要交多少钱?下面随新社通小编一起来看看。
一、厦门灵活就业社保缴费基数及比例最新消息
(1)厦门灵活就业社保参照职工社保的缴费基数进行缴纳。灵活就业社保由于各地区经济发展水平不一,职工月平均工资存在差异,所以各地区的社保缴费基数上下限也不同。
而社保缴费基数由当地上一年度职工的月平均工资确定,一般是以当地社会平均工资的60%-300%为社保缴费基数,基本上分为60%、80%、90%、100%、150%、200%、250%、300%等八个缴费档次。
(2)厦门社保缴纳比例费用是以缴费基数为基数以一定的比例进行缴费,职工社保分为单位缴纳部分和个人缴纳部分,两者缴纳比例不同,但是灵活就业人员参保职工社保没有单位负责,将全部由个人缴费。
社保缴费比例各个地区标准有些细微的差别,并且会不断产生新的变化。例如,自2024年3月1日起,上海市灵活就业人员缴纳职工基本养老保险费的比例由24%调整为20%,其中有8%进入个人账户;缴纳职工基本医疗保险费的比例由11%调整为10%。浙江在2022年9月职工养老保险缴费比例从15%降到14%,今年4月又公布将其恢复至15%。
提示:灵活就业养老保险的缴费比例一致,都是社保缴费基数的20%。
灵活就业医保的缴费比例就有些差异了,有些地方是6%,有些地方是8%,有些地方是13%。
缴费方式
?银行批量扣款?:参加批量扣款的缴费人在批量扣款期间不能使用其他渠道缴费,需及时关注缴费情况。
?电子税务局?:通过国税务总局北京市税务局官网进入北京市电子税务局(Web端)办理缴费。
?银行APP?:可通过邮储、北京、农商、浦发银行APP办理缴费。
?医保个人账户?:由北京市医保局主动对足额的医保个人账户发起划扣。
?京通小程序?:可通过微信、支付宝、百度客户端搜索“京通”小程序进行缴费。
社保续交需要哪些手续?
1.用人单位申请补缴社会保险费,应当在《补缴申请表》或其他书面材料上签字(盖章)确认不包含发生工伤后补缴社会保险费的情形,按要求向区社会保险经办窗口或经办机构提交相关材料,经审核通过后,到区社会保险经办窗口前台办理补缴手续。
2.用人单位发生工伤后申请补缴工伤保险费的,向区社会保险经办窗口或经办机构提交区社会保险稽核机构出具的稽核文书及相关补缴材料,经审核通过后,到区社会保险经办窗口前台办理补缴手续。
3.灵活就业人员补缴失业保险费向区失业保险经办机构提出申请,经区失业保险经办机构初审,市社会保险经办机构复核后,凭初审、复核材料,到区社会保险经办窗口办理补缴手续。
4.灵活就业人员申请补缴中断期间的养老、医疗保险费向区社会保险经办窗口提交相关材料,经窗口工作人员审核通过后办理,某些情况社保经办机构不予办理的可以选择代缴公司。
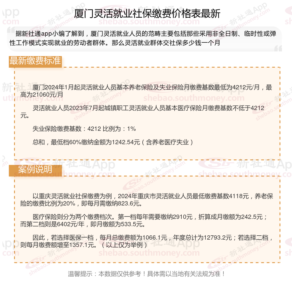
二、厦门灵活就业社保缴费标准表 厦门灵活就业社保怎么交?

厦门灵活就业人员社保缴费档次表:一般分为五个档次,具体为上年度在岗职工平均工资的60%、70%、80%、90%和100%。灵活就业人员可以根据自己的意愿选择缴费档次,缴费比例为20%,其中12%进入统筹基金,8%进入个人账户。
一次性补缴
怎么查询个人社保缴费明细?
社保查询
山西高龄补贴领取标准
社保线上缴费
购买了社保农村农保要怎么停保呢
补缴新规
灵活社保缴费
灵活就业补贴
平顶山社保