2025宜春4050补贴主要针对的是年龄在40岁以上的女性和50岁以上的男性,这些人群通常因为年龄较大而面临就业困难。
宜春4050灵活就业社保补贴是什么?今天聊一下4050补贴话题。4050补贴听起来像是一个针对特定年龄人群的社保补贴。比如女性需年满40周岁,男性需年满50周岁(以申请当年12月31日为截止日期)。那么宜春4050灵活就业社保补贴标准是多少钱?宜春4050社保补贴可以领取多少?接下来随新社通APP小编了解一下宜春4050灵活就业社保补贴的最新资讯。
一、?4050补贴到账哪里查询到账?方法如下
要查询社保卡里面的4050补贴款,可以通过以下方式进行:
查询方式
电话查询:拨打人力资源社保咨询服务电话12333,根据语音提示或人工服务查询4050补贴的到账情况。
窗口查询:携带本人有效证件(如身份证、社保卡等)至当地社保局办公大厅窗口,直接询问工作人员并查询补贴到账记录。
终端查询:如果所在地区设有社保自助查询终端,可以通过该终端进行社会保险查询,包括4050补贴的到账情况。
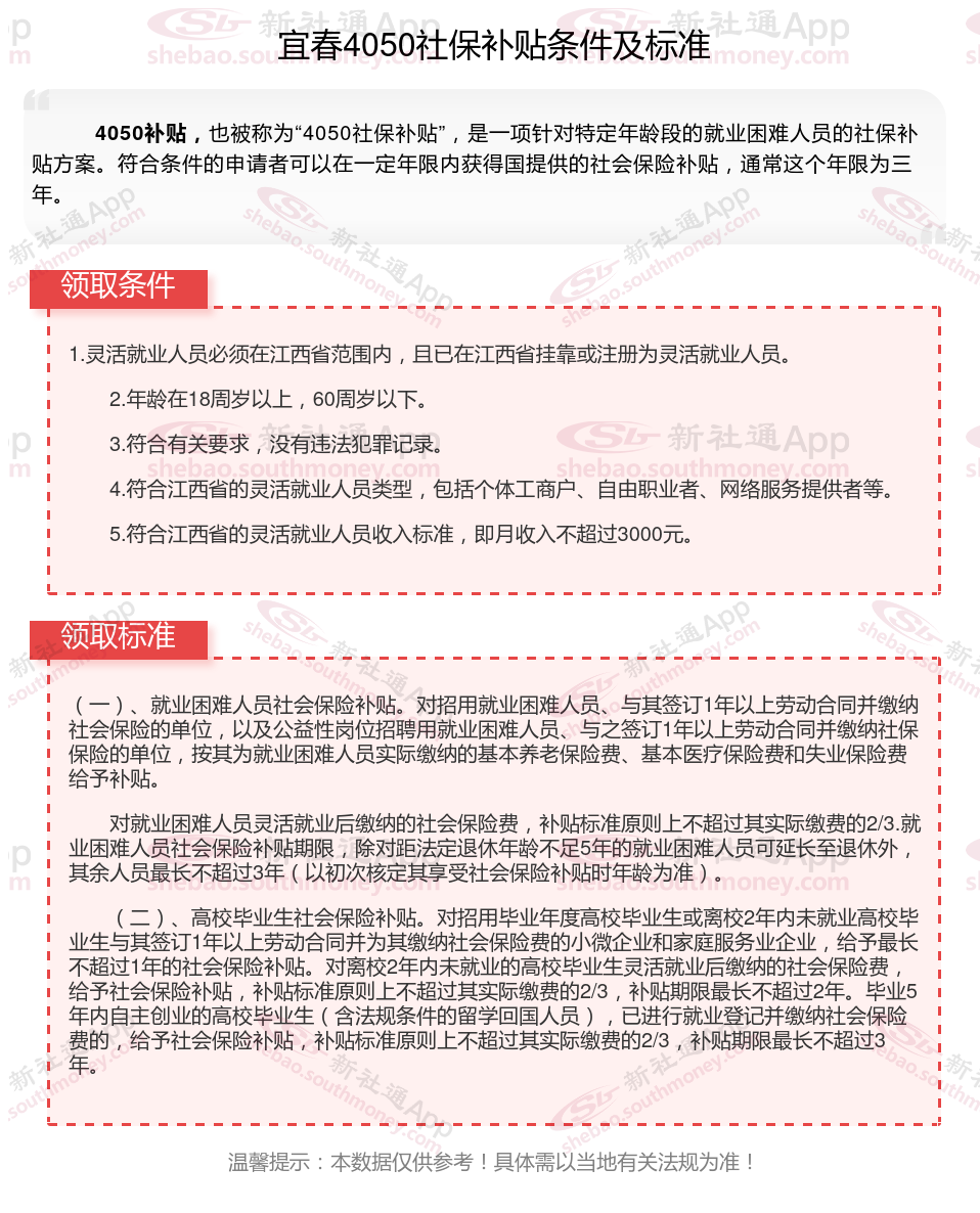
二、2025年宜春4050社保补贴标准,最新领取条件来了

一次性补缴
灵活社保缴费
个人怎么查询社保缴费记录明细
社保中断
社保待遇认证不了怎么回事
社保缴纳
社保累计缴纳
一次性补缴
社保缴纳
灵活社保查询