据新社通app数据显示,深圳灵活就业人员养老保险缴费基数2024-2025年最新标准如下:
缴费基数下限暂按不低于3523元/月执行。按照个人20%的缴费费率,个人养老保险缴费金额低于704.6元/月。
(注:本文数据仅供参考,具体以当地缴费标准为准)
深圳灵活就业社保一个月要交多少,深圳灵活就业社保交费标准是多少?根据新社通app-社保缴费查询工具提供的最新数据如下:

》社保缴费不迷茫,用新社通社保计算器,查询您的社保缴费金额!
新社通社保计算器计算所得,数据仅供参考。
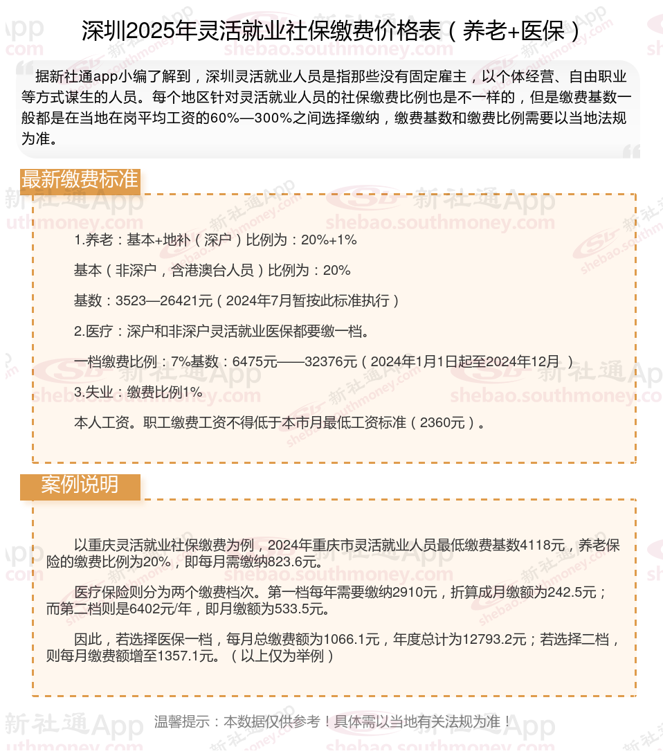
1.养老:基本+地补(深户)比例为:20%+1%
基本(非深户,含港澳台人员)比例为:20%
基数:3523—26421元(2024年7月暂按此标准执行)
2.医疗:深户和非深户灵活就业医保都要缴一档。
一档缴费比例:7%基数:6475元——32376元(2024年1月1日起至2024年12月)
3.失业:缴费比例1%
本人工资。职工缴费工资不得低于本市月最低工资标准(2360元)。
社保自己到底可不可以交?
个人可以交社保。
社保可以按灵活就业人员参保。但个人以灵活就业人员交社保是有户籍限制的。
1、未到达要求的退休年龄的自谋职业者、自由职业者、未在用人单位参保的非全日制从业人员以及本区户籍的失业人员,可以以灵活就业方式办理社会保险参保手续,缴纳企业养老保险和职工基本医疗保险;本区户籍参保职工、到达法定退休年龄累计缴费年限不足15年、由本人申请经社保部门批准延长缴费的,也可办理灵活就业续保。
2、灵活就业人员缴费比例各地稍有不同,具体情况可以咨询当地社保经办部门;灵活就业人员缴纳医疗保险后视同缴纳生育保险,可享受生育保险待遇。
上海社保最低缴费
社保卡
黑龙江双鸭山社保
?申请4050社保补贴需满足以下条件?
高龄津贴发放标准公布
社保补缴
2025年永州4050社保补贴新规
石家庄社保缴费
社保断交
郑州社保