灵活就业人员社保可以停交几个月,有什么影响?
灵活就业人员社保一般可以连续3个月不交的,然后视为断缴。断缴影响如下:
社保断缴
根据法规,如果灵活就业人员未在时间内办理参保手续,或连续中断缴费三个月,这将被视为中断参保。在中断后办理参保手续并连续缴费满6个月后,方可再次享受医保待遇。然而,如果在中断后的3个月内及时补缴,那么从补缴的次月起就可以恢复医保待遇。
社保断缴的影响
医疗保险:社保一旦断缴,从断缴的第二个月开始,灵活就业人员就无法享受医保待遇。断缴超过3个月后,即使在续保时,也会有3个月的等待期,期间同样无法享受医保。此外,医疗保险的累计缴费年限也会受到影响,进而影响到退休后的医保待遇。
养老保险是累计计算的,断缴不会对之前已经缴纳的养老保险产生影响,也不会清0。但断缴会影响退休后的养老金待遇,因为缴费年限越长,领取的养老金就越多。其他险种:如生育保险、工伤保险等,都需要连续缴纳一定的时间才能享受待遇。断缴会影响到这些险种的待遇享受。避免社保断缴的建议对于灵活就业人员来说,应尽量避免社保断缴。如果因某些原因无法继续缴纳社保,可以选择以个人的身份继续参保或者以城乡居民的身份参保。这样虽然待遇会低于职工社保,但至少可以保持社保的连续性,避免断缴带来的各种影响。
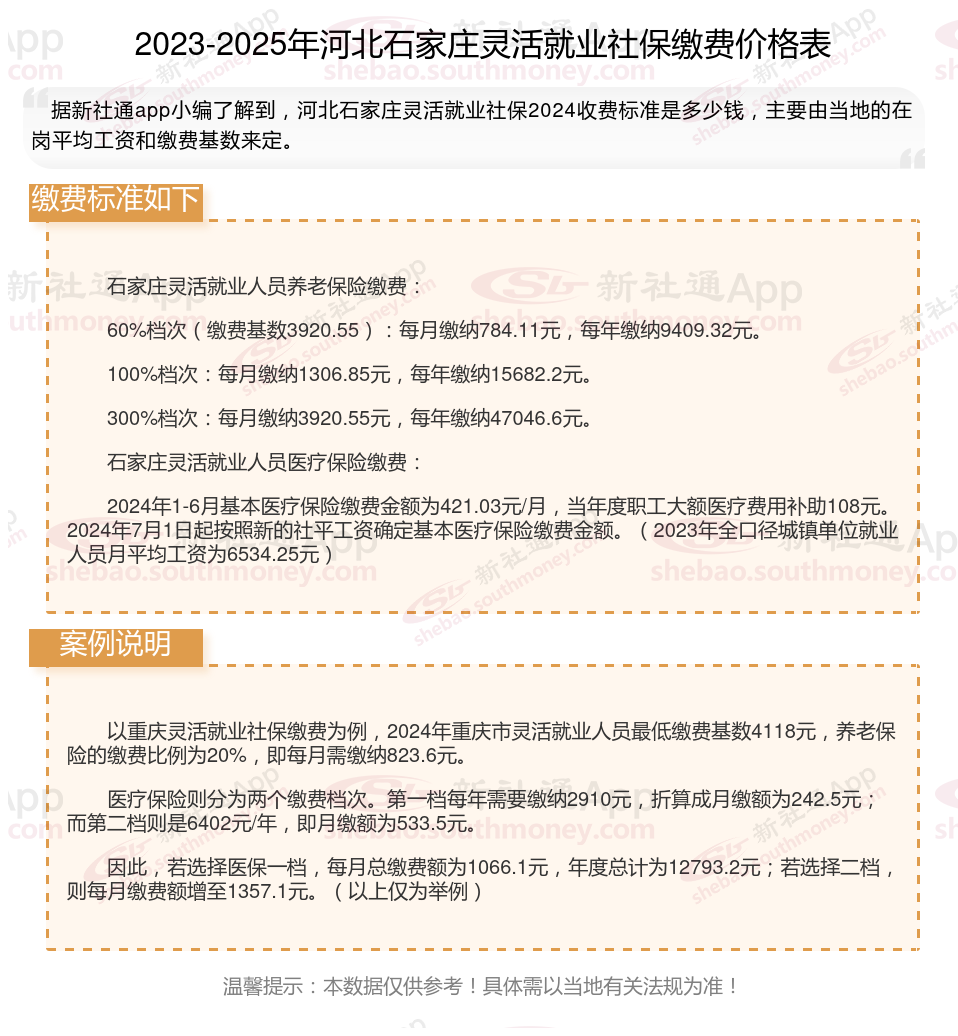
那么,河北石家庄灵活就业人员社保多少钱一个月?根据新社通app-社保缴费查询工具提供的2025社保缴费标准详情数据:

新社通APP社保计算器,一键算出您的社保缴费明细!
新社通社保计算器计算所得,数据仅供参考。
交社保的目的主要是为了保护公民在面临年老、疾病、工伤、失业、生育等风险时,能够依法从社会获得必要的物质帮助。社保的作用可以为以下几点:
1.可以稳定社会生活;
2.可以实现再分配;
3.可以促进经济发展;
4.大部分地区购车买房和社保挂钩,要求只有缴纳社保满一定的期限,才可以在当地购车买房;
5.社保中包含的五大保险,各有各的作用,养老保险可以用于退休后领取养老金,以及丧葬费和抚恤费的发放;医疗保险可以用于医疗费用报销以及退休后享受医疗保险待遇;失业保险可以用于失业后领取失业保险金以及医疗费用补贴等;工伤保险可以用于支付工伤治疗费用、生活护理费、伤残补助和伤残津贴等;生育保险可以用于生育津贴领取、生育补助金领取、生育医疗费用报销和产假享受等。
温馨提示:本数据仅供参考!具体需以当地有关法规为准!
陕西咸阳社保
灵活社保缴费
社保查询个人账户缴费明细查询怎么查询
社保线上缴费
济南社保
补缴新规
社保缴纳
曲靖社保缴费
社保和农保
浙江舟山社保缴费