今天聊一下灵活就业人员社保缴费问题!
湖南永州灵活就业人员社保缴费最低标准来了!养老金高低由缴费基数确定,提高缴费年限更划算。选择缴费档次时应考虑个人经济状况和养老需求。下面随新社通app小编一起了解湖南永州灵活就业人员社保的详情吧。
据新社通app数据显示,湖南永州灵活就业养老保险的缴费基数为:4027元。灵活就业人员参保缴费的比例为个人20%。
另外,需要注意的是,这些缴费标准可能会随着时间和方案的变化而调整。建议查阅相关消息或咨询当地社保部门。
(注:本文数据仅供参考,具体以当地缴费标准为准)
灵活就业人员自己交保险一个月多少钱?湖南永州个体户社保缴纳金额是怎么计算?根据新社通app-社保缴费查询工具提供的最新数据如下:

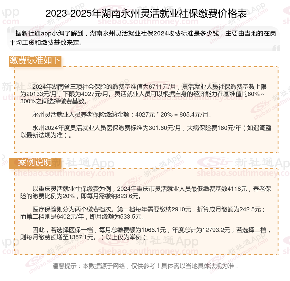
2024年湖南省三项社会保险的缴费基准值为6711元/月,灵活就业人员社保缴费基数上限为20133元/月,下限为4027元/月。灵活就业人员可以根据自身的经济能力在基准值的60%~300%之间选择缴费基数。
永州灵活就业人员养老保险缴纳金额:4027元*20%=805.4元/月。
永州2024年度灵活就业人员医保缴费标准为301.60元/月,大病保险费180元/年(如遇调整以最新法规为准)。
社保缴纳
灵活社保
如何查个人社会保险的缴费记录
社保缴纳
申请4050的条件和要求材料
查询社保
买十五年社保能领多少钱一个月
灵活社保缴费
4050补贴
个人社保缴费价格表来了