灵活就业社保同样包含养老保险和职工保险两类险种,按月缴纳,缴费金额根据缴费基数不同而不同。灵活就业社保的月缴费金额由缴费基数和当地法规而定,通常在几百元到几千元之间。如一些地区2025年灵活就业人员的医保月缴费金额一档为567.75元,二档月缴费为431.49元。随新社通-app小编了解一下具体详情。
什么是社保呢?
简单概括,缴纳社会保险是单位与个人依据法律,加入社会保险并缴纳费用的行为。社保是社会保险的简称,社会保险包括五个险种;而五险一金指的是养老保险、生育保险、医疗保险、失业保险、工伤保险和住房公积金。缴费基数、缴费比例以及当地公布的具体法规等,都是确定社保缴费金额的重要因素。
北京灵活就业人员社保缴费标准要交多少钱?2024~2025年灵活就业社保缴费价格表最新来了北京灵活就业社保每月交多少钱?

》》》点击新社通社保在线计算器,轻松测算您的社保每月交多少!
当社保缴费档次越高,可以享受到的社保待遇也越多,退休后可以领到的养老金也越多,100%的缴费档次缴纳灵活就业社保比60%的缴费档次缴纳灵活就业社保可以领到的钱要多。
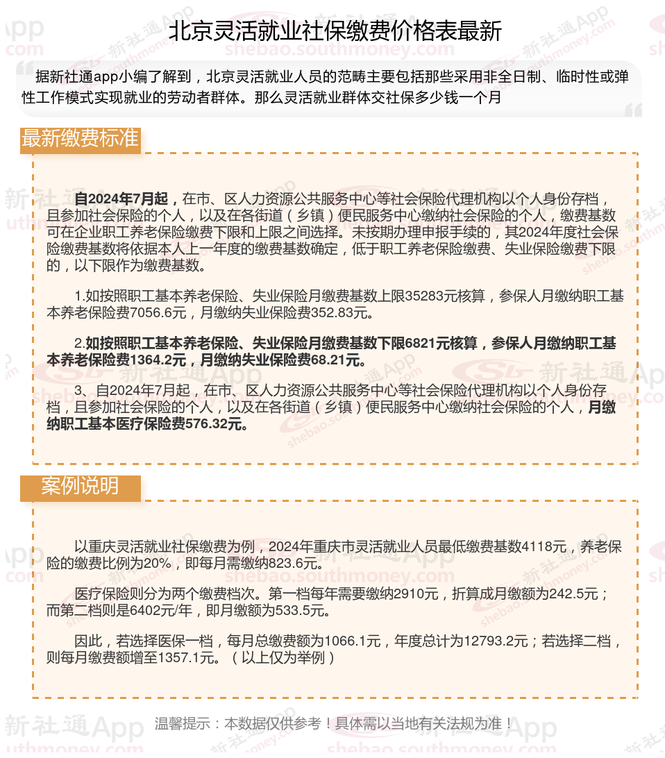
北京2025年灵活就业人员社保缴费标准公布
据新社通app显示,北京灵活就业养老保险缴费基数2024-2025年最新标准如下:
最低缴费基数:6326元;
个人缴费比例:20%;
(注:本文数据仅供参考,具体以当地缴费标准为准)
假设北京笔友沈某的工资总额为6326元,那么沈某的缴费基数就是6326元的60%到300%之间。如果他选择按照缴费基数为6326,据新社通app养老保险计算器测算显示,沈某个人缴费额就是6326元*20%,等于1265.2元。
需要注意的是,具体的缴费比例和缴费基数可能会因地区和方案的不同而有所差异。以上例子仅供参考,实际计算时应根据当地的具体方案来确定。
4050补贴
失业金领取
补贴
一次性补缴社保新规
查询社保
社保个人账户余额
灵活社保断交多久就作废了
我现在50岁了,社保才交了3年怎么办
灵活就业补贴
社保断交多久