灵活就业社保同样包含养老保险和职工保险两类险种,按月缴纳,缴费金额根据缴费基数不同而不同。灵活就业社保的月缴费金额由缴费基数和当地法规而定,通常在几百元到几千元之间。如一些地区2025年灵活就业人员的医保月缴费金额一档为567.75元,二档月缴费为431.49元。随新社通-app小编了解一下具体详情。
什么是社保呢?
简单概括,社保缴纳就是个人或单位依据法律,参与社会保险并完成费用缴纳的过程。社会保险的主要项目包括养老保险、医疗保险、失业保险、工伤保险、生育保险等。
2025年灵活就业养老社保缴费标准是多少钱一个月?陕西西安灵活就业社保每月交多少钱?

》》新社通APP社保计算器,一键算出您的社保缴费明细!
提示:陕西西安灵活就业人员每个月的缴费压力还是比较大的,每个月的社保费用都是千元,缴费档次越高,灵活就业人员要缴纳的费用也越多。
当缴费档次越高,可以享受到的社保待遇也越多,退休后可以领到的养老金也越多,100%的缴费档次缴纳灵活就业社保比60%的缴费档次缴纳灵活就业社保可以领到的钱要多。
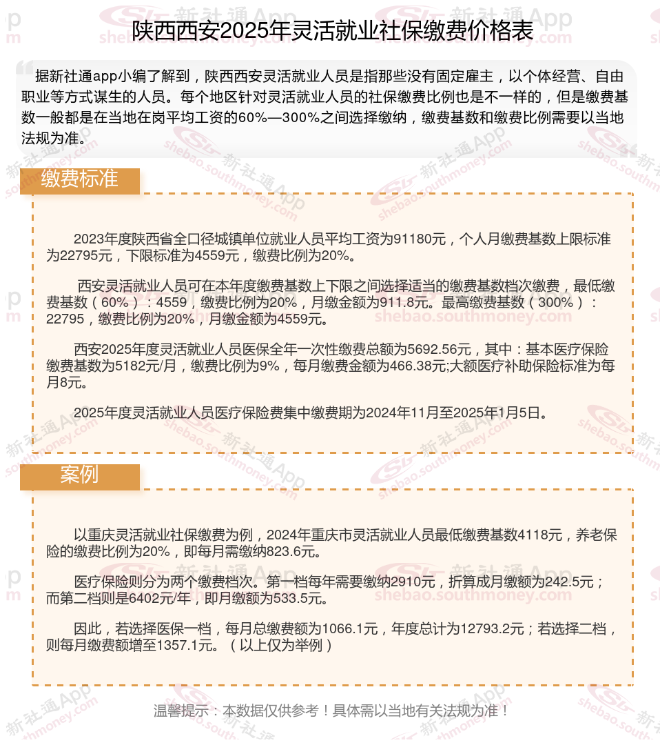
陕西西安2025年灵活就业人员社保缴费标准公布
据新社通app显示,陕西西安灵活就业养老保险缴费基数2024-2025年最新标准如下:
最低缴费基数:4217元;
个人缴费比例:20%;
(注:本文数据仅供参考,具体以当地缴费标准为准)
假设陕西西安有个亲戚秦某灵活就业养老保险缴费基数为4217元。
据新社通app养老保险计算器显示,秦某个人缴费额:灵活就业个人按照其缴费基数的20%缴纳养老保险费。因此,秦某每月需要缴纳的养老保险费为4217元*20%=843.4元。
另外,需要注意的是,养老保险的缴费比例和基数可能会随着方案的调整而发生变化。因此,在计算养老保险缴费金额时,需要参考当地的最新方案和法规。
社保交满20年退休金能拿多少?
个人账户养老金
公式:个人账户累计储存额÷计发月数
示例:
若账户余额12万元,63岁退休计发月数117,个人养老金=12万÷117≈1025元/月。
个人账户余额:按缴费基数的8%计入,假设月缴费基数5000元,每年积累4800元,20年约9.6万元(不含利息)。
计发月数:与退休年龄相关,如60岁为139个月,63岁为117个月。延长退休可减少计发月数,提高月领取额。
基础养老金
公式:退休上年度社会平均工资×(1+本人平均缴费指数)÷2×缴费年限×1%
示例:
若社平工资8000元,缴费指数0.6,基础养老金=8000×(1+0.6)/2×20×1%=1280元/月。
若未来社平工资涨至1.5万元,则基础养老金可达2400元/月。
社平工资:以退休时当地上年度社平工资为准,不同地区差异较大(例如2023年上海社平工资为12307元,河南为6260元)。
缴费指数:通常为0.6(最低档)至3(最高档)。按0.6计算,缴费20年可领取社平工资的16%;按3计算则为40%。
养老金待遇范围
基础养老金:按0.6-3的缴费指数,20年缴费后约为社平工资的16%-40%。
总养老金:结合基础和个人账户养老金,假设社平工资1.5万元,缴费指数0.6,个人账户余额12万-60万,每月养老金约为2400+1025=3425元至6000+5128=11128元。
实际案例:
山东某地:计发基数7900元,缴费指数0.6,总养老金约2021元/月。
长沙某案例:缴费档次90%,总养老金约2310元/月。
影响因素及地区差异
地方补贴:如山东冬季取暖补贴1700元/年,杭州过节费等。
社平工资:一线城市(如上海、北京)显著高于三线城市。
缴费基数与年限:基数越高、缴费时间越长,养老金越高。
退休年龄:退休时间加长可降低计发月数,提高个人账户养老金。
注意事项
最低缴费年限调整:2030年后可能逐步从15年提高至20年。
弹性退休:2025年后退休年龄范围扩大(如男性60-66岁),可灵活选择。
账户继承与补贴:参保人去世后,家属可继承个人账户余额,并领取丧葬补助金和抚恤金(如2024年山东约4.7万元)。
甘肃陇南最低工资
灵活社保缴费
社保缴费标准
重庆社保缴费
一次性补缴15年社保可以吗?
东莞社保缴费年限延长至20年,2039年全国统一实施?
社保缴纳
灵活社保缴费
拉萨社保费
湖北社保