灵活就业社保每月进行缴费,其中包括养老保险和职工保险,缴费金额的确定取决于缴费基数。随新社通-app小编了解一下具体详情。
什么是社保呢?
社保缴纳,通俗来讲,是个人或单位依据法律,向社会保险体系定期足额支付保险费用的行为。社保的全称是社会保险,是通过立法强制要求用人单位为其员工缴纳的一种保护制。它主要包括五大险种:基本养老保险、基本医疗保险、工伤保险、失业保险和生育保险。
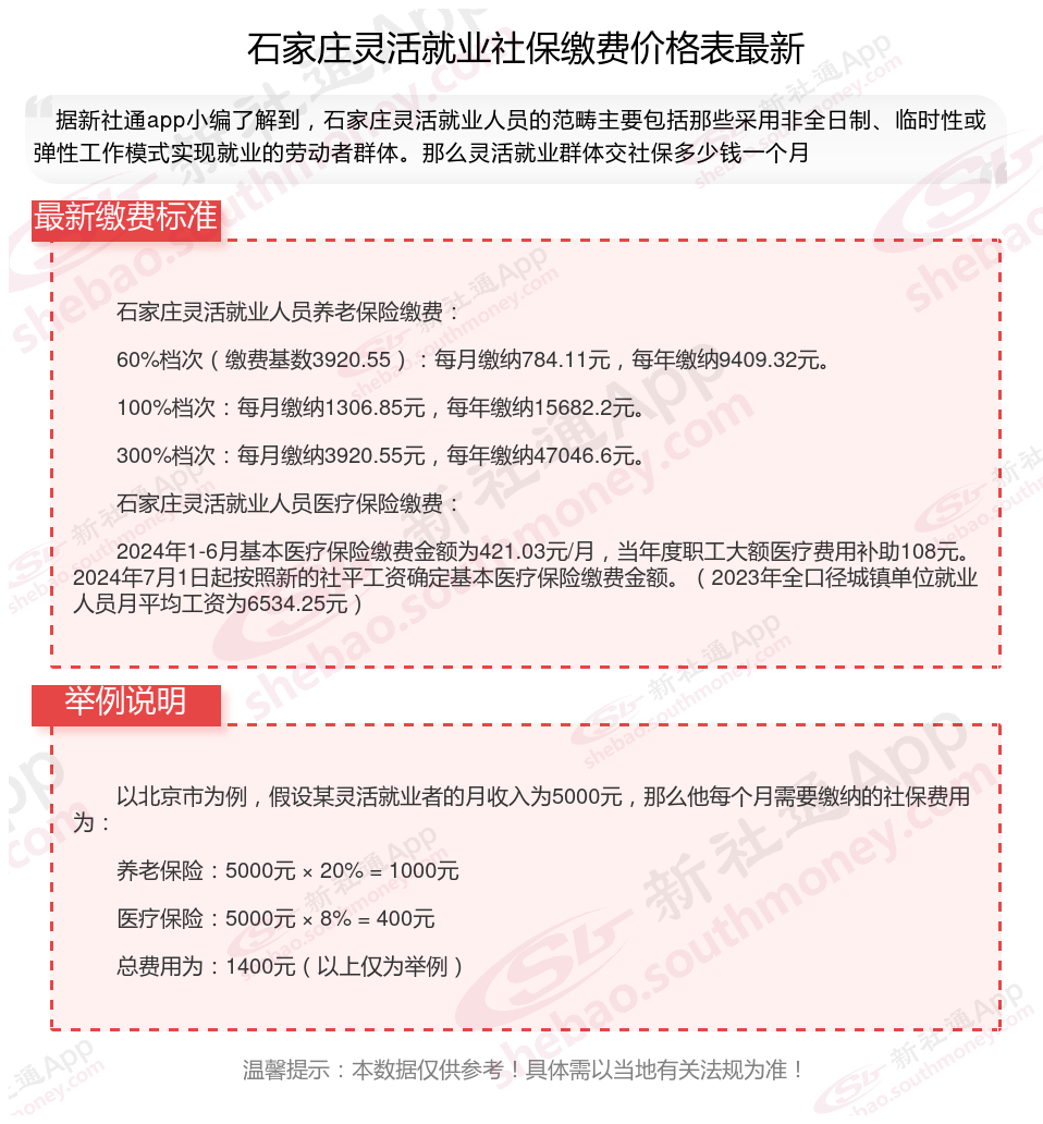
个人灵活就业社保养老、医保缴费标准2025最新,石家庄灵活就业社保每月交多少钱?

》》点击新社通app社保计算器,轻松了解您的社保缴费明细!
提示:石家庄灵活就业人员每个月的缴费压力还是比较大的,每个月的社保费用都是千元,缴费档次越高,灵活就业人员要缴纳的费用也越多。
当缴费档次越高,可以享受到的社保待遇也越多,退休后可以领到的养老金也越多,100%的缴费档次缴纳灵活就业社保比60%的缴费档次缴纳灵活就业社保可以领到的钱要多。
石家庄2025年灵活就业人员社保缴费标准公布
据新社通app显示,石家庄灵活就业养老保险的缴费基数为:3726元。
灵活就业人员参保缴费的比例为个人20%。
另外,需要注意的是,这些缴费标准可能会随着时间和方案的变化而调整。建议查阅相关消息或咨询当地社保部门。
(注:本文数据仅供参考,具体以当地缴费标准为准)
以石家庄灵活就业人员杨某为例,石家庄的灵活就业养老保险缴费基数为3726元,个人缴费比例为20%,试算一下杨某每月要交多少钱养老保险?
据新社通app养老保险计算器显示,灵活就业养老保险个人缴费金额=缴费基数×个人缴费比例=3726元×20%=745.2元/月。
因此,杨某每月的养老保险缴费总额为745.2元。
请注意,这只是一个简单的示例,具体的缴费基数和缴费比例可能因地区和方案的不同而有所差异。因此,在实际计算时,需要根据当地的具体方案来确定。
总的来说,养老保险缴费金额的计算是一个相对复杂的过程,需要综合考虑多个因素。因此,在实际操作中,建议咨询当地社保部门或相关机构,以获取准确的计算结果。
社保补缴新规
灵活社保缴费
4050补贴
社保
社保续交
交五险一金
山西高龄补贴领取标准
社保最低缴费年限
缴纳社保
灵活社保