灵活就业,作为一种非传统的就业方式,近年来蓬勃发展。那么2025年太原灵活就业人员社保需要交多少钱?下面随新社通小编一起来看看。
一、太原灵活就业社保缴费基数及比例最新消息
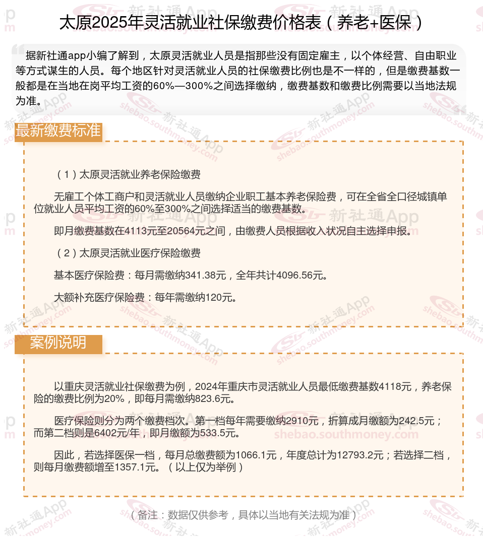
(1)太原灵活就业社保参照职工社保的缴费基数进行缴纳。灵活就业社保由于各地区经济发展水平不一,职工月平均工资存在差异,所以各地区的社保缴费基数上下限也不同。
而社保缴费基数由当地上一年度职工的月平均工资确定,一般是以当地社会平均工资的60%-300%为社保缴费基数,基本上分为60%、80%、90%、100%、150%、200%、250%、300%等八个缴费档次。
(2)太原社保缴费比例各个地区标准有些细微的差别,并且会不断产生新的变化。
社保缴纳费用是以缴费基数为基数以一定的比例进行缴费,职工社保分为单位缴纳部分和个人缴纳部分,两者缴纳比例不同,但是灵活就业人员参保职工社保没有单位负责,将全部由个人缴费。
提示:灵活就业养老保险的缴费比例一致,都是社保缴费基数的20%。
灵活就业医保的缴费比例就有些差异了,有些地方是6%,有些地方是8%,有些地方是13%。
缴费方式
?医保个人账户?:由北京市医保局主动对足额的医保个人账户发起划扣。
?京通小程序?:可通过微信、支付宝、百度客户端搜索“京通”小程序进行缴费。
?银行批量扣款?:参加批量扣款的缴费人在批量扣款期间不能使用其他渠道缴费,需及时关注缴费情况。
?电子税务局?:通过国税务总局北京市税务局官网进入北京市电子税务局(Web端)办理缴费。
?银行APP?:可通过邮储、北京、农商、浦发银行APP办理缴费。
社保续交需要哪些手续?
社保个人续交的操作流程如下:
1.解除劳动关系人员应凭《养老保险关系接续卡》和《失业证》(或解除劳动关系证明)及时到社会保险经办机构办理接续手续,办理社会保险登记,按照有关要求向社会保险经办机构办理申报缴纳手续。
2.与企业解除劳动关系后须跨统筹地区接续基本养老保险关系人员,另须按有关要求办理基本养老保险转移手续。
3.解除劳动关系人员失业期间中断基本养老保险缴费的,中断期间不计缴费年限,原基本养老保险个人账户封存,继续计息。重新就业后应继续缴费,前后缴费年限及基本养老保险个人账户储存分别合并计算。
4.失业职工或下岗转失业职工,在领取失业救济金期间,不缴纳医疗保险费、不享受医疗保险待遇、不计算缴费年限。
二、太原灵活就业社保缴费标准表 太原灵活就业社保怎么交?

太原灵活就业人员社保缴费档次表:一般分为五个档次,具体为上年度在岗职工平均工资的60%、70%、80%、90%和100%。灵活就业人员可以根据自己的意愿选择缴费档次,缴费比例为20%,其中12%进入统筹基金,8%进入个人账户。
社保缴纳
2025年各地高龄老人津贴标准来了
湖南探寻老人补贴的具体标准详情
社保个人账户余额
山东济南灵活就业社保
灵活社保缴费
社保
贵港最低工资标准是多少
西宁社保缴费
缴纳社保