那么,西宁灵活就业人员社保缴费基数是多少?根据新社通app-社保缴费查询工具提供的2025社保缴费标准详情数据:

据新社通app数据显示,西宁养老保险缴费基数2024-2025年最新标准如下:
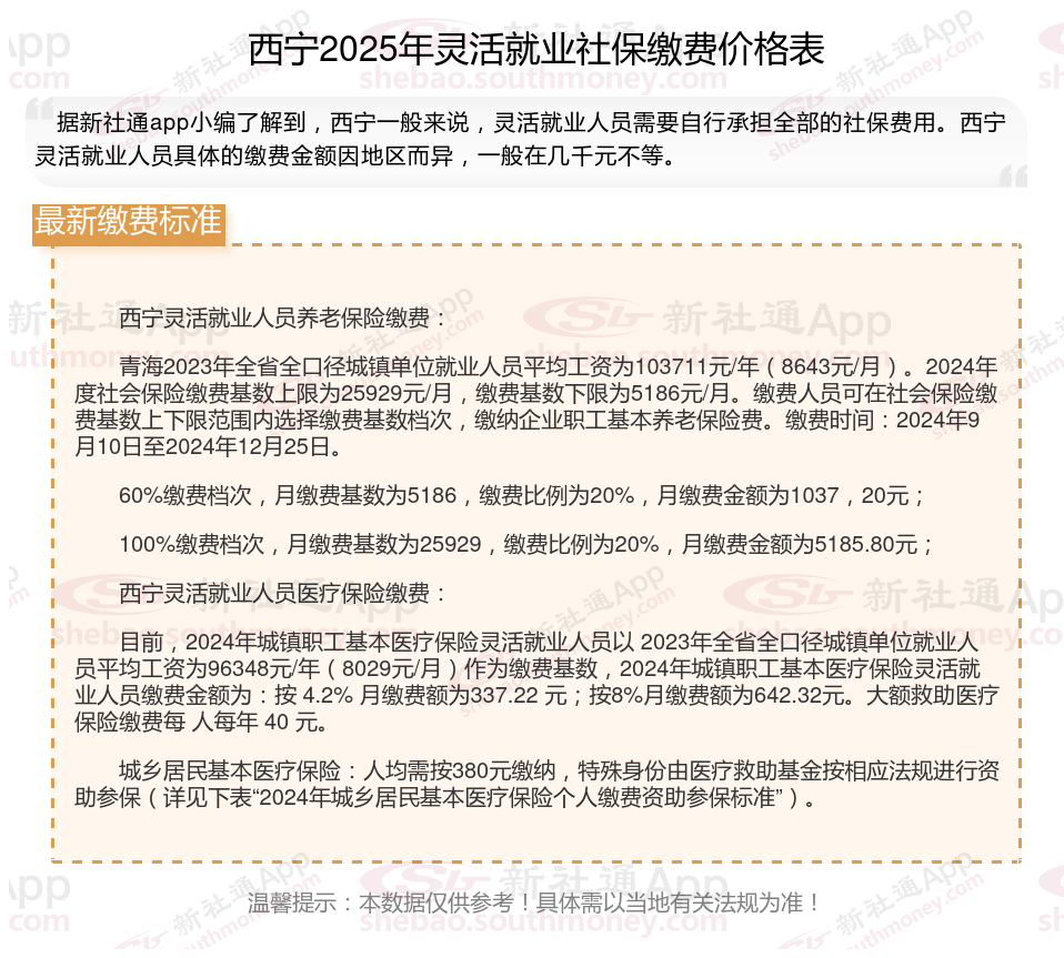
西宁灵活就业人员基本养老保险缴费基数暂按不低于5186元;
缴费比例:个人承担20%;养老保险缴费个人1037.2元。
(注:本文数据仅供参考,具体以当地缴费标准为准)
提示:若您想知道更多的社保缴纳明细,可点击下方使用查询社保计算器,新社通app还为您提供社保养老规划方案。
新社通社保计算器计算所得,数据仅供参考。
温馨提示:本数据仅供参考!具体需以当地有关法规为准!
灵活社保停止缴费一般多久会失效?
广西南宁社保
社保个人账户余额
一次性补缴社保新规
一次性补缴
4050补贴
青岛社保
4050补贴
社保
五险一金每人每月交多少钱