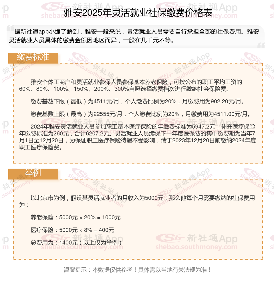
据新社通app数据显示,雅安灵活就业养老保险最低缴费基数为:4511元;个人的缴费比例分别为:20%;
个人缴费金额:902.2元。
(注:本文数据仅供参考,具体以当地缴费标准为准)
雅安灵活就业人员社保缴费标准来了 雅安灵活就业人员缴费多少钱怎么查?根据新社通app-社保缴费查询工具提供的2025社保缴费标准详情数据如下:

》点击新社通app社保计算器,了解你的社保缴费明细!
灵活就业人员养老保险缴费算法
灵活就业人员参保费率一般为20%(8%计入个人账户),可选择社会平均工资的60%、100%、300%等各种档位作为缴费基数:
缴费金额=社会平均工资×档位×20%计入个人账户=社会平均工资×档位×8%
厦门社保缴费
临沧社保缴费比例
缴纳社保
社保没有缴满
2025年蚌埠社保缴费年限和年龄表
灵活社保缴费
5险一金个人需要交多少钱一个月?
东莞灵活就业4050社保补贴多少钱
五险一金
断缴社保