个人可以交社保吗
个人可以缴社保的。可选择按月、按季度、按半年、按年等方式缴纳。
社保自己交是可以的,灵活就业社保是面向自由职业者、灵活就业等无雇主的劳动者所推出的一种社保类型,包含基本养老保险和医疗保险两类,部分地区还包含了生育和失业保险;
目前随着社会的发展,除了北京以外的城市基本都已经开放了外地户籍缴纳灵活就业社保的资格;
比如在上海,年满16周岁且男性未满60周岁、女性未满55周岁,在上海市劳动就业的自雇人员、无雇工个体工商户、未在用人单位参加基本养老、医疗保险的非全日制从业人员以及其他灵活就业人员均可自己交灵活就业社保。
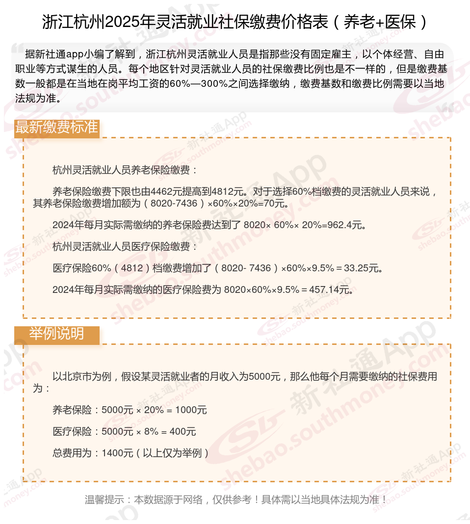
社保个人交需要多少钱一个月?根据新社通app-社保缴费查询工具提供的2025社保缴费标准详情数据如下:

灵活就业人员基本养老保险:灵活就业人员养老保险缴费由个人承担缴纳单位和个人部分,按月缴费,缴费比例和缴费基数有确定要求;按照有关要求,灵活就业人员不得以事后追补缴费的方式增加灵活就业期间的缴费年限。灵活就业人员其他就业时段的补缴方法要求执行。
据新社通app数据显示,浙江杭州养老保险缴费基数2024-2025年最新标准如下:
浙江杭州灵活就业人员基本养老保险缴费基数暂按不低于4462元;
缴费比例:个人承担20%;养老保险缴费个人892.4元。
(注:本文数据仅供参考,具体以当地缴费标准为准)
补缴新规
西安社保缴费
五险一金扣多少钱
查询社保
高龄补贴发放
一次性补缴
灵活社保缴费
福州社保
沈阳社保
四川广安灵活就业4050社保补贴多少钱