2025达州灵活就业4050社保补贴是一项面向特定年龄段的就业困难人群的社会保险补贴。
“灵活就业4050社保补贴”需要以灵活就业身份参加职工养老和医疗保险,补贴标准不超过实际缴费的三分之二,最长3年,距离退休不足5年的可延长到退休。补贴对象包括国企下岗人员、低保家庭等。申请流程需要提交身份证、银行账户等。那么达州4050灵活就业困难人员社保补贴标准是多少?达州4050社保补贴需要符合什么条件?接下来随新社通APP小编具体了解一下4050社保补贴内容。
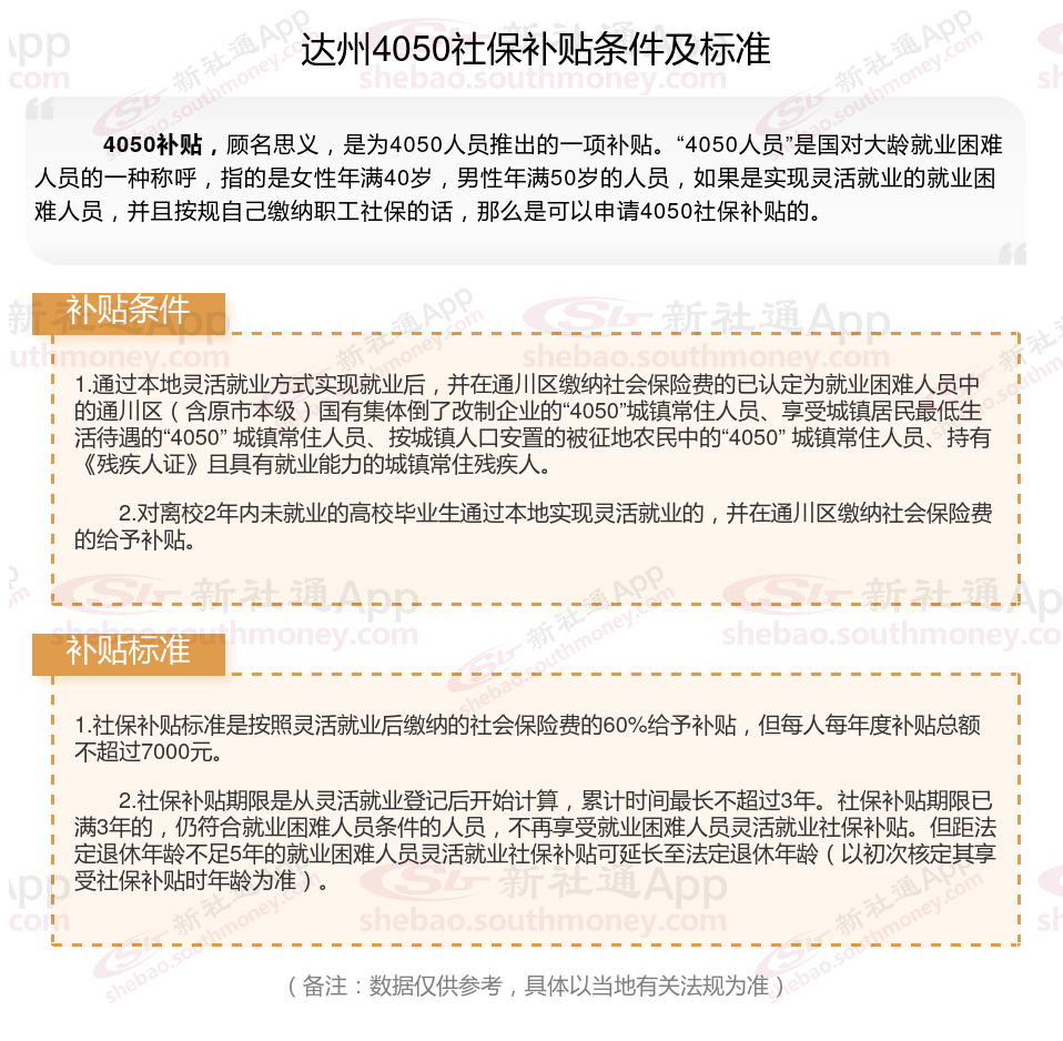
一、2025年达州灵活就业4050社保补贴标准及条件是什么(灵活就业4050社保补贴多少钱)

二、2025年达州灵活就业4050社保补贴去哪里办理?
达州灵活就业4050社保申请可以在户口所在地乡镇、街道(开发委)所属社区(村)办理。
1.申请资料:《再就业优惠证》或《就业失业登记证》原件及复印件、身份证复印件、灵活就业证明1份、《审核认定表》一式两份、银行出具的加盖公章的缴纳社会保险费单据。
2.申请地点:到户口所在地乡镇、街道(开发委)所属社区(村)办理申报登记手续。
3.申请时间:2-4月。
安康最低工资标准是多少
灵活社保缴费
社保个人缴费价格表最新
高龄津贴
社保线上缴费
一次性补缴
社保缴纳
个人社会保险账号
呼和浩特社保缴费
宁夏银川社保