灵活就业人员的上年度月平均工资低于统筹地区上年度全口径城镇单位就业人员平均工资的60%,则缴费基数按60%计算;反之,如果月平均工资超过平均工资的300%,则缴费基数按300%计算
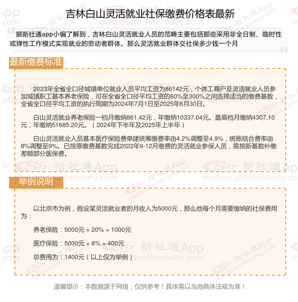
那么,吉林白山灵活就业人员社保缴费基数最新标准,吉林白山灵活就业社保多少钱一个月?根据新社通app-社保缴费查询工具提供的2025社保缴费标准详情数据:

据新社通app数据显示,吉林白山养老保险缴费基数2024-2025年最新标准如下:
吉林白山灵活就业人员基本养老保险缴费基数暂按不低于4307.1元;
缴费比例:个人承担20%;养老保险缴费个人861.42元。
(注:本文数据仅供参考,具体以当地缴费标准为准)
如何了解自己的社保缴纳明细吗?点击新社通app社保计算器,帮您计算!
新社通app数据所得,数据仅供参考。
养老保险:每月按时缴纳社保,到了退休年龄后可以办理退休手续,领取养老金,安度晚年。
工伤保险:因工伤导致无法工作时,工伤保险会提供相应的赔偿,减轻医疗费用和收入损失。
失业保险:在失业期间提供一定的生活保险,帮助失业者度过难关。
生育保险:对女职工在生育期间的医疗费用和生育津贴进行补偿,生育权益。
医疗保险:就是指生病了医疗费用可以报销。由单位和职工共同缴费。累计缴纳医疗保险满一定年限(大部分城市为男25年、女20年),退休后不用再继续缴纳,也可以享受终身医疗保险待遇。
广西高龄补贴
社保的计算公式是什么
灵活社保缴费
哈密
补贴
社保基数
社保断交会不会作废
灵活就业补贴
灵活社保缴费
如何查询个人社保缴费记录