
重庆申请4050社保补贴的办理地点
线上办理方法:部分地区的申请人可通过当地网站进行线上申请,如广东地区可通过广东服务网申请。线上申请需按照网站提示填写相关信息并上传所需材料。
线下办理方法:市档案托管中心:在街道劳动事务所审核通过后,申请人需持相关材料到市档案托管中心办理社保补贴手续。
线下办理方法:街道(乡镇)劳动事务所:申请人可携带相关材料到户籍所在地的街道(乡镇)劳动事务所进行申请复核。
线下办理方法:劳动有关部门:市档案托管中心审核无误后,会将材料上报劳动有关部门,经进一步审核后,由相关部门拨付资金。
第二、
社保交完15年后一个月领到的钱约1000-2000元
?按最低标准缴纳社保15年后,退休金通常在1000元至2000元之间,具体金额受地区平均工资、缴费基数和退休年龄影响。
养老金构成与计算方式:
?基础养老金?计算公式
基础养老金=(当地上年度社平工资+本人平均缴费基数)除以2×缴费年限×1%
按60%最低基数缴纳15年?,基础养老金约为社平工资的12%(例如:2024年上海社平工资12183元,基础养老金为1461.96元;全国平均约6401元,基础养老金为768.12元)。
?个人账户养老金?计算公式
个人账户养老金=个人账户累计储存额计发月数个人账户养老金除以计发月数
按最低基数缴费15年,个人账户余额约4-5万元,60岁退休(计发月数139)可领288-359元/月;50岁退休(计发月数195)则降至205-256元/月。
实际案例对比
一线城市(如上海):
按2024年最低基数缴费15年,55岁退休每月约2102元。
经济欠发达地区:
社平工资较低时,可能不足1000元。
全国平均:
社平工资5000元时,60岁退休约1271元/月;若社平工资6401元,则可达1440元/月。
济南社保
一次性补缴
社保线上缴费
高龄津贴发放标准公布
江苏详细介绍老人补贴的标准内容
社保缴纳
银川社保费
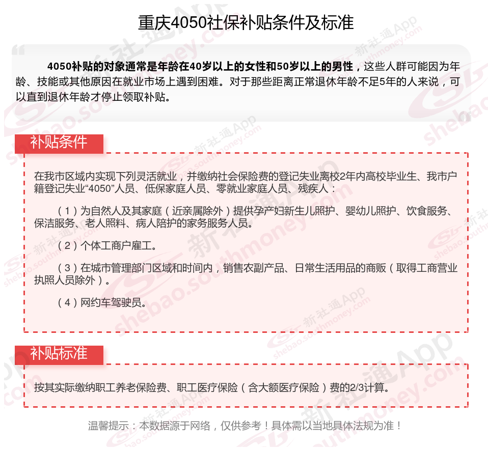
4050补贴
石家庄社保是具体从哪一年算开始交20年
社保个人账户余额