灵活就业交60%退休后拿多少钱?和100%的差距有多大?
灵活就业交60%和100%的缴费档次,其养老金的差额会根据缴费年限、退休年龄、退休地的养老金计发基数等因素而有所不同。以下是对这一问题的详细:
灵活就业人员在选择60%和100%的缴费档次时,其每月养老金的差额会因个人情况和地区差异而有所不同。具体差额需要通过养老金计算公式进行计算。
养老金计算公式?:
养老金=个人账户养老金+基础养老金
个人账户养老金=退休时个人账户养老金储蓄额÷计发月数
基础养老金=退休时当地上年度社会平均工资×(1+本人平均缴费指数)÷2×缴费年数×1%
?具体差额的计算?:
以山东为例,假设灵活就业人员缴费年限为20年,退休年龄为60岁,养老金计发基数为7468元,那么按照60%和100%的档次缴费,其养老金待遇分别为1662.51元和2105.11元,差额为442.6元。
如果退休地的养老金计发基数较高,如上海,那么在相同缴费条件下,养老金的差额会更大。
?缴费档次与养老金的关系?:
灵活就业人员可根据自身经济条件,在全省全口径城镇单位就业人员平均工资的60%至300%之间选择适当的缴费基数。
缴费档次越高,个人账户养老金储蓄额和基础养老金都会相应增加。
?其他影响因素?:
除了缴费档次外,养老金的差额还受到缴费年限、退休年龄、退休地的养老金计发基数等多种因素的影响。
综上所述,灵活就业人员在选择60%和100%的缴费档次时,其每月养老金的差额会因个人情况和地区差异而有所不同。具体差额需要通过养老金计算公式,并结合个人缴费年限、退休年龄、退休地的养老金计发基数等因素进行计算。
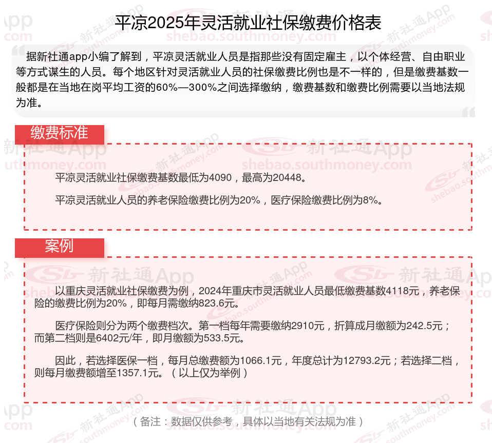
2025年平凉灵活就业社保缴费标准多少钱一个月?

平凉灵活就业人员社保缴费档次表:一般分为五个档次,具体为上年度在岗职工平均工资的60%、70%、80%、90%和100%。灵活就业人员可以根据自己的意愿选择缴费档次,缴费比例为20%,其中12%进入统筹基金,8%进入个人账户。
酒泉社保
娄底社保缴费
灵活社保缴费
丹东社保
2025社保交多少钱?
一次性补缴社保新规
阿勒泰社保缴费
灵活社保缴费
灵活社保缴费
荆门社保要多少钱?