灵活就业社保能抵御疾病、失业、养老等重大风险,避免陷入经济困境。也能享受医保报销、养老金增长等红利。社保是劳动者的法定权利,断缴可能影响购房、落户、子女教育等。接下来随社保君了解一下2025年江西抚州灵活就业人员社保交多少钱,2025年江西抚州灵活就业社保缴费标准的详细内容。
一、2024-2025年江西抚州灵活就业社保缴费标准表 江西抚州灵活就业社保多少钱一个月?

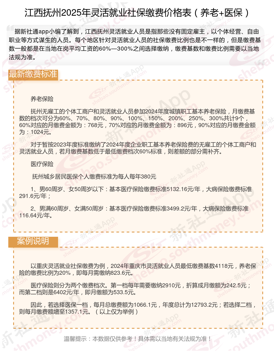
》》点击新社通app社保计算器,轻松了解您的社保缴费明细!
提示:江西抚州灵活就业人员每个月的缴费压力还是比较大的,每个月的社保费用都是千元,缴费档次越高,灵活就业人员要缴纳的费用也越多。
当缴费档次越高,可以享受到的社保待遇也越多,退休后可以领到的养老金也越多,100%的缴费档次缴纳灵活就业社保比60%的缴费档次缴纳灵活就业社保可以领到的钱要多。
江西抚州灵活就业人员社保缴费档次表:一般分为五个档次,具体为上年度在岗职工平均工资的60%、70%、80%、90%和100%。灵活就业人员可以根据自己的意愿选择缴费档次,缴费比例为20%,其中12%进入统筹基金,8%进入个人账户。
二、灵活就业社保和职工社保的区别如下:
1、参加的险种不同:灵活就业人员:社保只参加养老保险和医疗保险,部分地区可参加失业保险。
在职职工:在职职工参加的社保包括养老保险、医疗保险、工伤保险、生育保险和失业保险,就是我们常说的“五险”。
2、缴费基数不同:灵活就业人员:按上年全省在岗职工月平均工资的40%-100%为缴费基数。在职职工:按本人上年度月平均工资为缴费基数。
3、缴费比例不同:灵活就业人员:养老保险缴费比例为20%,医疗保险缴费以当地上年度城镇在岗职工月平均工资的80%为基数,按4.2%或8%比例缴纳基本医疗保险费。
三、2024-2025年江西抚州灵活就业社保缴费方式
江西抚州灵活就业人员社保缴费的方式:
灵活就业人员社保缴费的方式有多种,具体如下:
1、灵活就业人员可以通过到当地社保中心窗口,提供相关资料进行缴费;
2、灵活就业人员可以通过网上缴费的方式,缴纳社保费用;
3、灵活就业人员可以通过代缴机构办理社保缴费;
4、灵活就业人员可以找挂靠公司,办理社保缴费。
吉林社保
灵活社保缴费
灵活社保缴费
青岛社保缴费
南宁个人社保交多少钱一个月
灵活社保缴费
江苏南通社保
灵活社保缴费
灵活社保缴费
资阳社保