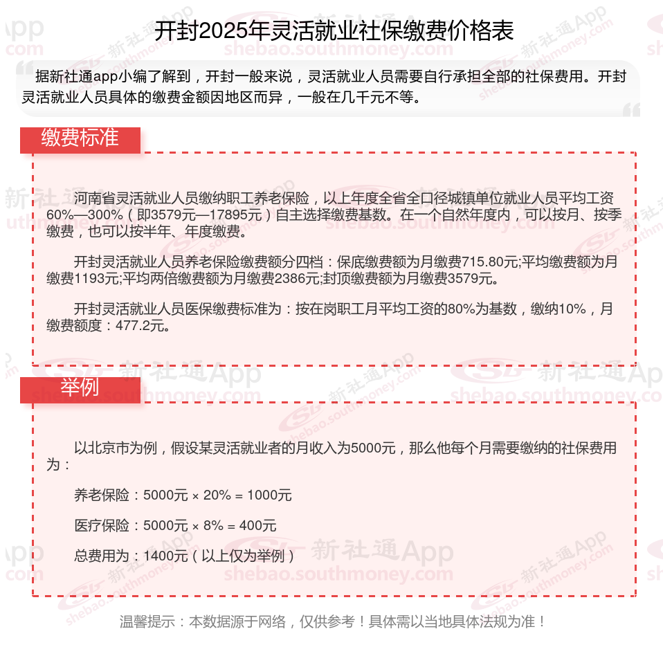
2025年开封灵活就业人员社保需要交多少钱?社保能抵御疾病、失业、养老等重大风险,避免陷入经济困境。也能享受医保报销、养老金增长等红利。社保是劳动者的法定权利,断缴可能影响购房、落户、子女教育等。接下来随新社通APP小编一起来看看开封灵活就业人员社保缴费的内容。
一、开封灵活就业社保缴费标准表2024年 开封灵活就业社保多少钱一个月?

开封灵活就业人员社保缴费档次表:一般分为五个档次,具体为上年度在岗职工平均工资的60%、70%、80%、90%和100%。灵活就业人员可以根据自己的意愿选择缴费档次,缴费比例为20%,其中12%进入统筹基金,8%进入个人账户。
二、开封2024年灵活就业社保缴费基数、比例最新消息
(1)基数:开封灵活就业社保参照职工社保的缴费基数进行缴纳。而社保缴费基数由当地上一年度职工的月平均工资确定,一般是以当地社会平均工资的60%-300%为社保缴费基数,基本上分为60%、80%、90%、100%、150%、200%、250%、300%等八个缴费档次。由于各地区经济发展水平不一,职工月平均工资存在差异,所以各地区的社保缴费基数上下限也不同。比如北京2024年的缴费基数上下限为6326元-33891元,浙江2024年的缴费基数上下限为4462元-24060元。
(2)比例:开封社保缴纳比例费用是以缴费基数为基数以一定的比例进行缴费,职工社保分为单位缴纳部分和个人缴纳部分,两者缴纳比例不同,但是灵活就业人员参保职工社保没有单位负责,将全部由个人缴费。
社保缴费比例各个地区标准有些细微的差别,并且会不断产生新的变化。例如,自2024年3月1日起,上海市灵活就业人员缴纳职工基本养老保险费的比例由24%调整为20%,其中有8%进入个人账户;缴纳职工基本医疗保险费的比例由11%调整为10%。浙江在2022年9月职工养老保险缴费比例从15%降到14%,今年4月又公布将其恢复至15%。
提示:灵活就业养老保险的缴费比例一致,都是社保缴费基数的20%。
灵活就业医保的缴费比例就有些差异了,有些地方是6%,有些地方是8%,有些地方是13%。
灵活社保缴费
灵活社保缴费
襄阳社保缴费
灵活社保缴费
社保断交
莆田社保
沈阳社保缴费
灵活社保缴费
乌鲁木齐社保缴费
灵活社保缴费