2025年北京灵活就业人员社保需要交多少钱?灵活就业,作为一种非传统的就业方式,近年来蓬勃发展。为保护这部分人群的权益,国制定了相应的社保缴费法规。2024年,灵活就业社保缴费法规继续完善,涵盖了养老保险、医疗保险、失业保险等多个方面,旨在为灵活就业人员提供全面的社会保证。接下来随新社通APP小编一起来看看。
一、北京灵活就业社保每月交多少钱?

》》点击新社通app社保计算器,轻松了解您的社保缴费明细!
提示:北京灵活就业人员每个月的缴费压力还是比较大的,每个月的社保费用都是千元,缴费档次越高,灵活就业人员要缴纳的费用也越多。
当缴费档次越高,可以享受到的社保待遇也越多,退休后可以领到的养老金也越多,100%的缴费档次缴纳灵活就业社保比60%的缴费档次缴纳灵活就业社保可以领到的钱要多。
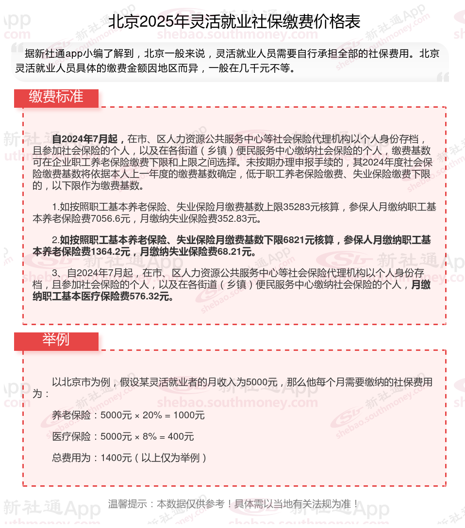
2025年北京灵活就业人员社保缴费档次表:一般分为五个档次,具体为上年度在岗职工平均工资的60%、70%、80%、90%和100%。灵活就业人员可以根据自己的意愿选择缴费档次,缴费比例为20%,其中12%进入统筹基金,8%进入个人账户。
二、2025年北京灵活就业社保缴费方式
北京灵活就业社保的缴纳方式有以下几种:
1.个人前往社保局办理:灵活就业者可以携带相关证件前往当地社保局办理社保缴纳手续。需要注意的是,不同地区的社保局要求提供的材料可能会有所不同,具体要求请咨询当地社保局。
2.银行代缴:灵活就业者可以选择在银行开设一个专门的社保账户,然后通过银行代缴的方式进行社保缴纳。目前,很多银行都提供社保代缴服务,具体的操作方式和费用可以咨询当地银行。
3.第三方平台代缴:目前,很多第三方平台也提供社保代缴服务。这种方式的优点在于方便快捷,而且可以通过手机或电脑完成操作。但是需要注意的是,选择第三方平台代缴时一定要选择正规的平台,以免出现安全问题。
灵活社保缴费
灵活社保缴费
西宁社保缴费
东莞社保缴费
灵活社保缴费
社保
灵活社保缴费
朔州社保一个月要交多少钱
灵活社保缴费
灵活社保缴费