随着经济社会的不断发展,灵活就业群体不断地日益壮大,其社保缴费问题也愈发受到关注。那么2025年东莞灵活就业人员社保交多少钱,你了解2025年东莞灵活就业人员社保缴费基数及比例吗,接下来随新社通APP小编一起来看看。
一、东莞灵活就业社保缴费基数及比例是什么意思?一起来看看
(1)东莞灵活就业社保参照职工社保的缴费基数进行缴纳。而社保缴费基数由当地上一年度职工的月平均工资确定,一般是以当地社会平均工资的60%-300%为社保缴费基数,基本上分为60%、80%、90%、100%、150%、200%、250%、300%等八个缴费档次。由于各地区经济发展水平不一,职工月平均工资存在差异,所以各地区的社保缴费基数上下限也不同。比如北京2024年的缴费基数上下限为6326元-33891元,浙江2024年的缴费基数上下限为4462元-24060元。
(2)东莞社保缴费比例各个地区标准有些细微的差别,并且会不断产生新的变化。
社保缴纳费用是以缴费基数为基数以一定的比例进行缴费,职工社保分为单位缴纳部分和个人缴纳部分,两者缴纳比例不同,但是灵活就业人员参保职工社保没有单位负责,将全部由个人缴费。
提示:灵活就业养老保险的缴费比例一致,都是社保缴费基数的20%。
灵活就业医保的缴费比例就有些差异了,有些地方是6%,有些地方是8%,有些地方是13%。
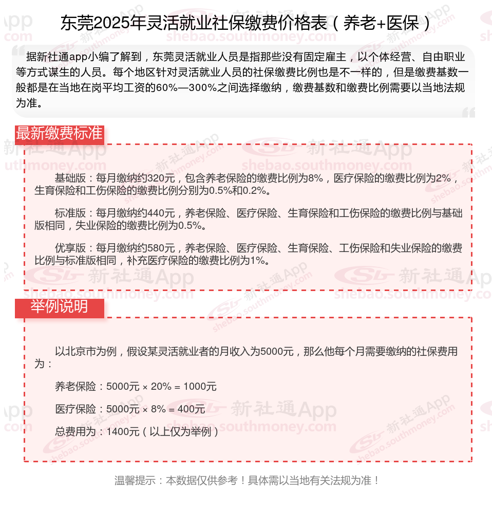
二、2024年东莞灵活就业社保缴费标准是多少钱,最新如下:

东莞灵活就业人员社保缴费档次表:一般分为五个档次,具体为上年度在岗职工平均工资的60%、70%、80%、90%和100%。灵活就业人员可以根据自己的意愿选择缴费档次,缴费比例为20%,其中12%进入统筹基金,8%进入个人账户。
三、东莞灵活就业在哪里参保缴费?
自愿参加社会保险的无雇工的个体工商户、未在用人单位参加社会保险的非全日制从业人员以及其他灵活就业人员,应当向社会保险经办机构申请办理社会保险登记。
目前,除极个别地方外,各地均已放开灵活就业人员参加企业职工基本养老保险的户籍限制。
线下办理
东莞灵活就业人员线下可以携带本人身份证(居住证)或社保卡等材料,到户籍地或就业地社保经办机构、社银合作网点办理参保手续。
线上办理
线上可通过公共服务平台、全国人社服务平台、电子社保卡、掌上12333移动互联网应用程序(App)等全国统一线上服务入口和各级人社服务网站等渠道,轻松办理参保登记。
灵活社保缴费
社保断交
灵活社保缴费
灵活社保缴费
灵活社保缴费
灵活社保缴费
灵活社保缴费
社保卡
灵活社保缴费
个人社保缴费标准最新来了