据新社通app获悉,职工基本养老保险是社会保险中的一个险种。养老保险待遇是多缴多得、长缴多得。但确确实实还是有很多人就是只缴纳养老保险15年,退休就能领养老金,这种情况下能领多少养老金呢?贵州六盘水养老保险缴费标准是什么样的?跟着新社通app小编一起来看看吧。
贵州六盘水养老保险缴费基数2023-2024年最新标准(最低)
据新社通app显示,贵州六盘水职工养老缴费基数2023-2024年最新标准是多少,贵州六盘水养老保险基数明细如下:
养老保险最低缴费基数为:4115元;
个人缴费比例:8%,个人缴费金额:329.2元;
企业缴费比例:16%,企业缴费金额:658.4元;
合计缴费:987.6元。
(注:本文数据仅供参考,具体以当地缴费标准为准)
贵州六盘水养老保险每月缴费金额的计算方法
据新社通app获悉,贵州六盘水职工养老保险的缴费金额通常是根据职工的工资总额和缴费比例来计算的。以下是一个具体的例子来说明这一计算过程:
假设贵州六盘水某企业职工的工资收入为4115元/月,且该工资收入高于当地公布的养老保险缴费基数下限,但低于缴费基数上限。那么,该职工的月缴费基数即为4115元。
单位缴纳部分:根据一般的缴费比例16%,单位每月为该职工缴纳的养老保险费金额为4115元×16%=658.4元。
个人缴纳部分:同样根据一般的缴费比例8%,该职工每月需要缴纳的养老保险费金额为4115元×8%=329.2元。
据新社通app养老保险计算器显示,该职工每月总共需要缴纳的养老保险费金额为658.4元(单位部分)+ 329.2元(个人部分)= 987.6元。
》社保网小编提示,“新社通app养老金计算器”可以轻松测算您的养老保险要交多少钱!以下是操作链接!
需要注意的是,上述例子中的缴费比例仅作为参考,实际缴费比例可能因地区和法规的不同而有所差异。此外,对于工资收入低于缴费基数下限或高于缴费基数上限的职工,其缴费基数的计算方式也会有所不同。具体计算方法可咨询当地社保部门或相关机构。
贵州六盘水养老金如何查询个人账户余额?
60岁以上能买养老保险吗?
如果已经60岁了,也就是已经达到了退休年龄,那么:需要分情况而定
1.城乡居民养老保险:60岁时可以一次性补缴15年的基本养老保险。那么,一次交10万的养老保险每个月拿多少?假设是在长沙交的居民养老保险,2022年开始领取养老年金,则每月可以领取的基础养老金为238元,而每月可以领取的个人账户养老金为10万/139=719元。即每月可以领取的养老金为238+719=957元。
2.城镇职工养老保险:若此前从未缴纳过城镇职工养老保险,则到了60岁时,是不能一次性补缴15年的养老保险的,但若参保人此前有参加过城镇职工养老保险,则只要满足补缴条件,那么可以申请补缴:
(1)若用人单位没有按照法规为员工缴纳城镇职工养老保险,则员工可以要求用人单位补缴。
(2)若参保人已经到了法定退休年龄,但城镇职工养老保险的累计缴费年限还未达15年,那么可以申请延长缴费至满15年。此外,若是在《社会保险法》实施(2011年7月1日)之前参保的,且延长缴费5年后,累计缴费年限还没有15年,那么可以一次性补缴至满15年。
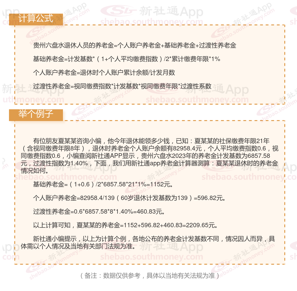
贵州六盘水社保交满15年能领多少钱?(在线计算举例说明)

温馨提示:本数据仅供参考!具体需以当地有关法规为准!
以上就是贵州六盘水养老保险缴费全部内容,希望对您有帮助,欢迎关注新社通app解锁更多社保专业资讯。
养老保险缴费
重算补发
四川养老金
职业年金待遇
养老金调整
退休养老金
江西南昌退休金
补贴标准
退休人员补差
企退人员补贴