据新社通app获悉,养老保险通常指的就是我国的基本养老保险,它是我国养老保险体系中的第一支柱,旨在为劳动者在退休后提供基本生活保险。根据有关法规,我国的养老保险制要求参保人员累计缴费满15年,就可以在达到法定退休年龄之后正常领取相应的养老保险金。这个“15年”的累计缴费年限是领取养老保险金的一个基本条件,确保参保人员在退休时能够享有一定的养老保险。
需要注意的是,具体的法定退休年龄和养老保险金领取标准可能会因地区和方案的不同而有所差异。此外,随着我国养老保险制的不断完善和调整,相关方案也可能会有所调整。因此,在实际操作中,建议参考当地的具体法规。那么,自己交养老保险每月需要多少钱 上海金山养老保险退休后每月可以领多少?下面随新社通app小编一起来看看详情吧。
上海金山养老保险缴费基数2023-2024年最新标准(最低)一个月要交多少钱?举例说明
据新社通app显示,上海金山企业职工养老保险的缴费基数为:7310元。
缴费比例:在企业参保缴费的情况下,单位缴纳比例为16%,个人缴纳比例为8%。而灵活就业人员参保缴费的比例为个人20%。
另外,需要注意的是,这些缴费标准可能会随着时间和方案的变化而调整。为了获取最新的上海金山职工养老保险缴费标准信息,建议查阅相关消息或咨询当地社保部门。
总的来说,了解并遵守当地的养老保险缴费标准是每个职工的责任,也是保证个人权益的重要方案。
(注:本文数据仅供参考,具体以当地缴费标准为准)
养老保险未交满15年怎么办?
根据有关法规:“参加基本养老保险的个人,达到法定退休年龄时累计缴费满十五年的,按月领取基本养老金。参加基本养老保险的个人,达到法定退休年龄时累计缴费不足十五年的,可以缴费至满十五年,按月领取基本养老金;也可以转入新型农村社会养老保险或者城镇居民社会养老保险,按照法规享受相应的养老保险待遇。”
以及有关法规:“参加职工基本养老保险的个人达到法定退休年龄后,累计缴费不足十五年(含依照第二条法规延长缴费)的,可以申请转入户籍所在地新型农村社会养老保险或者城镇居民社会养老保险,享受相应的养老保险待遇。 参加职工基本养老保险的个人达到法定退休年龄后,累计缴费不足十五年(含依照第二条法规延长缴费),且未转入新型农村社会养老保险或者城镇居民社会养老保险的,个人可以书面申请终止职工基本养老保险关系。社会保险经办机构收到申请后,应当书面告知其转入新型农村社会养老保险或者城镇居民社会养老保险的权利以及终止职工基本养老保险关系的后果,经本人书面确认后,终止其职工基本养老保险关系,并将个人账户储存额一次性支付给本人。”
可知,养老保险未交满15年主要有四种处理方案:
【1】推迟退休缴满15年。如果距离养老保险交满15年的时间不长,参保人可以选择继续交费直至满15年,接着就可以按法规领取养老金。
【2】转入城乡养老保险。大部分地区已将新型农村社会养老保险和城镇居民社会养老保险合并为了城乡居民养老保险,详情可咨询户籍所在地的村委会或居委会。
【3】终止基本养老保险关系一次性提取。一次性提取只能提取个人账户内的储存额,而缴满15年领取的养老金包括个人账户养老金和基本养老金,损失比较大,需慎重考虑。
【4】一次性补缴至15年。补缴方案并非各地都有,而且需符合一定的补缴条件,如参保所在地有一次性的补缴方案且符合条件,参保人可以选择一次性补缴至15年。
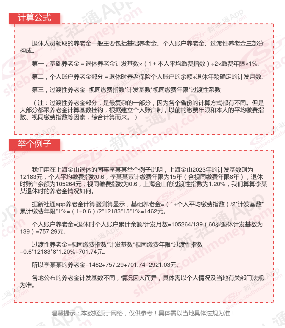
上海金山养老保险交满15年能领多少钱?(在线计算举例说明)

》点击新社通app养老金计算器,轻松测算你的养老金!
温馨提示:本数据源于网络,仅供参考!具体需以当地具体法规为准!
以上就是上海金山养老保险缴费全部内容,希望对您有帮助,欢迎关注新社通app解锁更多社保专业资讯。
养老保险缴费
湖南湘潭退休金
养老保险缴费
吉林省养老金
养老金重算
辽宁省养老金
内蒙古养老金
山西养老金
河北养老金
重庆退休人员