据新社通app获悉,养老保险是一种保护老人晚年生活的保险。在未达到退休年龄之前,定期进行缴纳养老保险,就可以在退休之后享受养老保险所发放的资金。那么,山西朔州养老保险缴纳比例大家都清楚吗?下面带大家来看看养老保险要交多少钱,退休能领多少钱。
山西朔州养老保险缴费基数2023年最新标准 一个月最低要交多少钱?举例说明

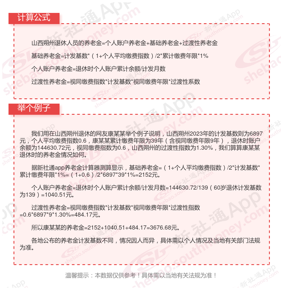
据新社通app获悉,2024年山西朔州养老保险缴费金额的计算公式如下:
养老保险费金额=养老保险缴费基数*单位缴费比例+养老保险缴费基数*个人缴费比例
养老保险缴费基数一般是根据职工上年度平均工资水平确定的。例如,假设小五的养老保险缴费基数为3863元,单位缴费比例为16%,个人缴费比例为8%,那么小五的养老保险缴费金额计算如下:
单位缴费金额=3863元×16%=618.08元/月。
个人缴费金额=3863元×8%=309.04元/月。
据新社通app养老保险计算器显示,小五每月的养老保险总缴费金额为:618.08元+309.04元=927.12元
》点击新社通app养老保险计算器,轻松测算你的养老保险缴纳金额!
请注意,上述例子中的缴费比例仅用于演示目的,实际的缴费比例可能因地区和方案的不同而有所差异。在实际计算时,应参考当地社保部门公布的具体法规。
此外,社保养老金的计算还涉及到个人账户养老金和基础养老金等多个因素,具体计算方式也可能因地区和方案的不同而有所差异。因此,在规划个人养老保险时,建议咨询当地社保部门或专业机构,以获取更准确的信息和建议。
山西朔州养老保险交满15年能领多少钱?(在线计算举例说明)

(备注:数据仅供参考,具体以当地有关法规为准)
养老保险个人账户怎么查询?几种方法任您选择
养老保险个人账户的查询方法有多种,以下是几种常见的查询方式:
方法1、网上查询:
访问当地社保局或人社局的网站。
在网站上找到“个人社保查询”或“养老保险查询”等相关选项。
点击进入查询页面,输入个人的身份证号码、社保卡号或密码(初始密码通常为身份证后六位,如果已经更改过则使用更改后的密码)。
点击“查询”按钮,即可查看个人的养老保险账户余额、缴费记录等信息。
方法2、手机APP查询:
下载并安装当地社保局或人社保局的手机APP。
在APP上注册并登录个人账号。
找到“养老保险查询”或相关选项,输入个人信息进行查询。
微信、支付宝等第三方平台查询:
在微信或支付宝等第三方平台上,搜索并打开“城市服务”或“电子社保卡”等小程序。
在小程序中绑定个人的社保卡或身份证信息。
进入养老保险查询页面,查看个人的账户余额、缴费记录等信息。
方法3、电话查询:
拨打全国社保统一查询电话:12333。
根据语音提示,选择自己所在地区的社保局客服中心。
提供个人的身份证号码或其他相关信息,进行身份验证。
询问并获取个人的养老保险账户余额、缴费记录等信息。
方法4、社保大厅查询:
携带身份证或其他有效证件,前往当地的社保局或人社局大厅。
在大厅内的自助查询机上,按照提示输入个人的身份证号码或社保卡号等信息。
查询并打印个人的养老保险账户余额、缴费记录等信息。
或者直接前往窗口,向工作人员提供个人信息,进行查询。
无论使用哪种查询方式,都要注意保护好个人信息,不要随意泄露给他人,以免造成不必要的麻烦。同时,定期查询养老保险个人账户信息,可以及时了解自己的缴费和待遇情况,确保自己的权益不受侵害。
以上就是山西朔州养老保险缴费全部内容,希望对您有帮助,欢迎关注新社通app解锁更多社保专业资讯。
养老保险缴费
养老金重算
河南商丘退休金
退休计发基数
养老保险缴费
江苏南通退休金
养老金重算
养老保险缴费
广西贵港退休金
养老保险缴费