安徽淮南养老保险的缴费比例是多少?据新社通app获悉,养老保险一般就是指基本养老保险,是直接关系到我们退休之后领取到的养老金的。往往养老保险在缴费的时候都是按照一定比例来缴费的,那么,安徽淮南养老保险缴费基数2023-2024最新标准来了,下面随新社通app小编一起了解详情吧。
安徽淮南养老保险缴费基数2023-2024年最新标准(最低)
据新社通app显示,安徽淮南职工养老保险最低缴费基数为:4019元;单位和个人的缴费比例分别为:16%、8%;
个人缴费金额:321.52元,单位缴费金额:643.04元,每月合计缴费:964.56元。
(注:本文数据仅供参考,具体以当地缴费标准为准)
安徽淮南养老保险每月缴费金额的计算方法
据新社通app获悉,2024年安徽淮南养老保险缴费金额的计算公式如下:
养老保险费金额=养老保险缴费基数*单位缴费比例+养老保险缴费基数*个人缴费比例
养老保险缴费基数一般是根据职工上年度平均工资水平确定的。例如,假设小五的养老保险缴费基数为4019元,单位缴费比例为16%,个人缴费比例为8%,那么小五的养老保险缴费金额计算如下:
单位缴费金额=4019元×16%=643.04元/月。
个人缴费金额=4019元×8%=321.52元/月。
据新社通app养老保险计算器显示,小五每月的养老保险总缴费金额为:643.04元+321.52元=964.56元
》点击新社通app养老保险计算器,轻松测算你的养老保险缴纳金额!
请注意,上述例子中的缴费比例仅用于演示目的,实际的缴费比例可能因地区和方案的不同而有所差异。在实际计算时,应参考当地社保部门公布的具体法规。
此外,社保养老金的计算还涉及到个人账户养老金和基础养老金等多个因素,具体计算方式也可能因地区和方案的不同而有所差异。因此,在规划个人养老保险时,建议咨询当地社保部门或专业机构,以获取更准确的信息和建议。
安徽淮南养老金如何查询个人账户余额?
养老保险要交多少年才可以领养老金
15年,养老保险至少要交满15年才可以领退休金。不管是城镇职工养老保险,还是居民养老保险,用户都需要累计缴费年限15年才可以享受退休的养老金。当养老保险缴纳年限达到15年,用户依旧可以继续缴纳费用,那么退休后可以领取的资金也会更多。
需要注意的是,养老保险需要连续缴纳,如果断缴的时间比较长的话可能会导致累计年限减少,所以一般情况下可以养老保险断缴时间不要超过3个月,不然可能就会重新累计缴纳年限了。
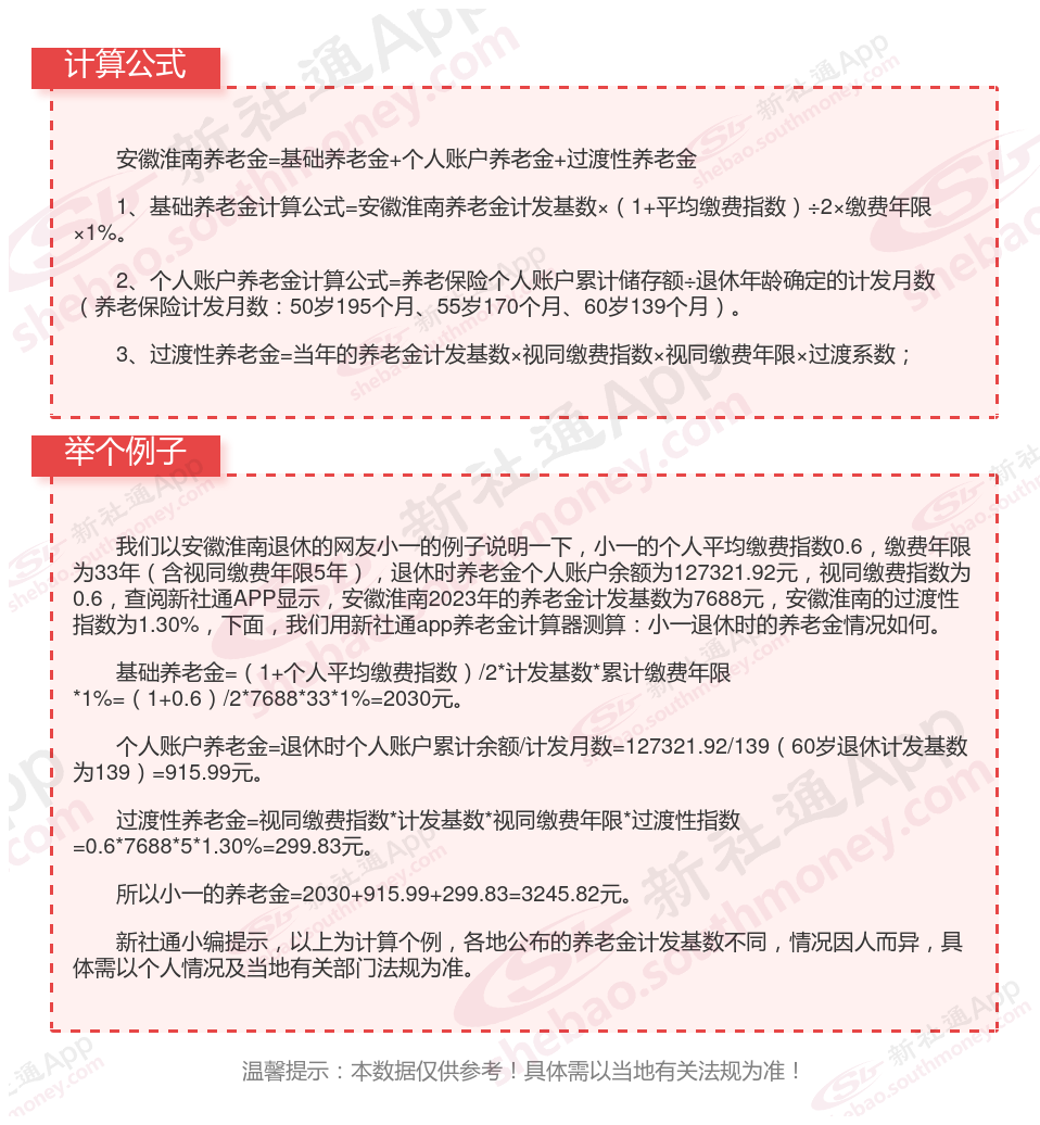
安徽淮南社保交满15年能领多少钱?(在线计算举例说明)

温馨提示:本数据仅供参考!具体需以当地有关法规为准!
以上就是安徽淮南养老保险缴费全部内容,希望对您有帮助,欢迎关注新社通app解锁更多社保专业资讯。
养老保险缴费
江西吉安养老金
山东烟台退休金
养老保险缴费
福建厦门退休金
养老保险缴费
北京海淀养老金
贵州六盘水退休金
养老保险缴费
养老金重算