据新社通app获悉,养老保险是社保五险之一,参保人缴纳之后,退休时可以领取一定的养老金,而很多参保人也比较关心自己能拿多少钱,那么重庆丰都养老保险怎么计算自己能拿多少钱呢?看看你的养老保险要交多少钱?
重庆丰都养老保险缴费基数2023年最新标准 一个月最低要交多少钱?举例说明
据新社通app获悉,重庆丰都职工养老保险的每月缴费金额的计算方式取决于个人的缴费基数和缴费比例。
首先,重庆丰都职工养老保险的缴费基数通常是基于职工上一年度的月平均工资来确定的。这个基数有一定的上下限,通常介于当地社会平均工资的60%到300%之间。如果职工的工资低于这个下限,就按照下限作为缴费基数;如果高于上限,就按照上限作为缴费基数。
其次,缴费比例由企业和职工共同承担。一般来说,企业会按照职工缴费工资总额的16% 来缴纳养老保险费,而职工则按照个人缴费基数的8% 来缴纳。这个比例可能会因地区和方案的不同而有所差异。
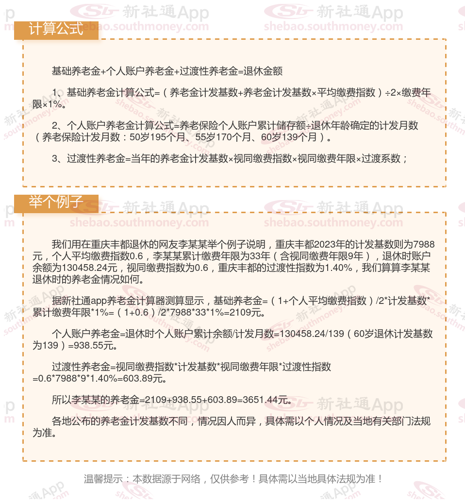
》点击新社通app养老保险计算器,轻松测算你的养老保险缴纳金额!
以一个具体的例子来说明:
假设重庆丰都某地区的这个职工的养老保险缴费基数是4118元。
据新社通app养老保险计算器测算显示,企业需要为这位职工缴纳的养老保险费为4118元 *16% = 658.88元/月,而职工个人需要缴纳的养老保险费为4118元 * 8% =329.44元/月。
所以,这位职工每月需要缴纳的养老保险费总额为658.88元(企业部分)+ 329.44元(个人部分)=988.32元/月。
需要注意的是,这个计算方式仅作为示例,实际的缴费金额可能会因地区、方案和个人情况的不同而有所差异。如果您需要了解自己具体的缴费金额,建议咨询当地的社保部门或相关机构。
重庆丰都养老保险交满15年能领多少钱?(在线计算举例说明)

温馨提示:本数据源于网络,仅供参考!具体需以当地具体法规为准!
养老保险个人账户怎么查询?几种方法任您选择
重庆丰都养老保险可以通过多种方式进行查询,以下是几种常见的查询方法:
1、电话查询:
拨打综合服务电话“12333”。
根据语音提示选择相应的服务,通常会有查询养老保险的选项。
提供个人信息后,即可查询养老保险的相关情况。
2、网上查询:
登录所在城市的社会保险业务网站。
在“个人社保信息查询”窗口输入本人的身份证和密码(密码可能是社保证编号或者身份证出生年月)。
进入后即可查询个人的参保信息,包括养老保险的缴费情况。
3、微信查询:
打开微信,点击右下角的“我”。
进入“服务”页面,选择“城市服务”。
在城市服务中选择社保查询,并绑定个人信息。
绑定完成后,即可查询个人的养老保险信息。
4、支付宝查询:
打开支付宝APP,点击“更多”。
找到“便民生活”栏目下的“城市服务”。
进入城市服务后,点击“社保查询”。
在社保查询页面选择“养老账户查询”或“养老缴费情况”等选项,即可查看相关信息。
5、自助终端查询:
在社保经办机构或指定的自助终端机上,通过刷身份证或输入相关信息进行查询。
6、社保中心查询:
携带身份证前往各区社会保险经办机构业务办理大厅。
在大厅的自助查询机上输入身份证号码和密码进行查询。
也可以在大厅的窗口向工作人员咨询并查询养老保险情况。
请注意,不同地区的查询方式可能有所不同,可以根据当地的实际情况选择适合的查询方法。另外,为了确保查询结果的准确性,可以提供正确的个人信息和证件号码。如果查询过程中遇到任何问题,可以拨打社保热线或前往社保机构进行咨询。
以上就是重庆丰都养老保险缴费全部内容,希望对您有帮助,欢迎关注新社通app解锁更多社保专业资讯。
养老保险缴费
贵州贵阳退休金
养老保险缴费
辽宁鞍山退休金
养老金重算
养老保险缴费
重庆渝北退休金
养老金重算
养老保险缴费