据新社通app获悉,云南大理养老保险待遇是多缴多得、长缴多得。但确确实实还是有很多人就是只缴纳养老保险15年,就静待退休领养老金,这种情况下能领多少养老金呢?云南大理现在养老保险要交多少钱一个月?下面就随新社通app小编一起来看看详情。
云南大理养老保险缴费基数2023-2024最新标准来了
据新社通app显示,云南大理养老保险缴费基数2023-2024年最新标准如下:
缴费基数下限暂按不低于3973元/月执行。按照单位16%+个人8%的缴费费率,单位和个人养老保险缴费金额分别不低于635.68元/月、不低于317.84元/月。
(注:本文数据仅供参考,具体以当地缴费标准为准)
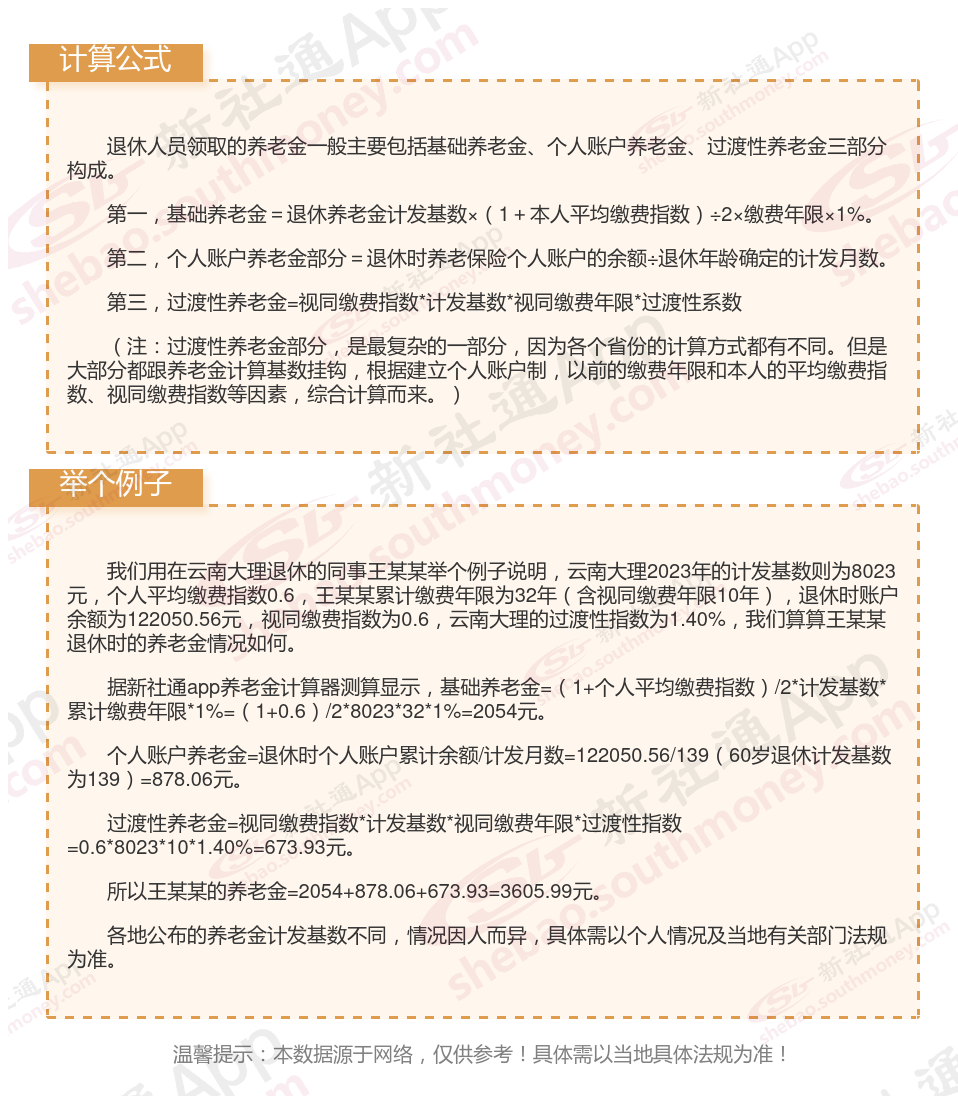
》点击新社通app养老保险计算器,轻松测算你的养老保险缴费金额!
云南大理社保养老保险交满15年能领多少钱?(在线计算举例说明)

(备注:数据仅供参考,具体以当地有关法规为准)
养老保险退保条件有哪些?
【1】职工去世
如果职工在退休之前就去世了,养老保险个人帐户的累计额也可以一次性结算出来,由法定继承人领取。如果是在退休后领取养老金的期间去世,那么该职工个人账户里未领取完的余额也可以一次性结算出来,由法定继承人领取。
【2】达到法定退休年龄
当办理了养老保险的职工达到了法定退休年龄,但又没有缴满法定的15年时可以去社保经办机构申请终止职工基本养老保险关系,将个人账户储存额一次性结算退还给本人。
【3】离境、移民定居
如果职工在办理了职工基本养老保险之后,要去境外定居生活或者直接移民的话,也可以在离境的时候向社保经办机构申请终止职工基本养老保险关系,让社保经办机构将个人账户储存额一次性结算退还给本人。
总的来说,社保中的养老保险可以退保的。但是是有条件的,并不是想要退保就能立刻退保的。在没有缴纳满15年养老保险,同时不愿意把剩下的年份缴纳满,那么是可以申请把个人养老账户的所有钱退回到自己个人账户的。
以上就是云南大理养老保险缴费全部内容,希望对您有帮助,欢迎关注新社通app解锁更多社保专业资讯。
养老保险缴费
云南昆明退休金
退休人员补差
养老保险缴费
甘肃嘉峪关退休金
退休人员补差
养老保险缴费
广东佛山退休金
退休人员补差
养老保险缴费