据新社通小编了解,辽宁辽阳养老缴费基数直接关系要用户的养老保险的缴费比例。通常情况下,养老保险缴费基数是参保人员上一年申报个人所得会的工资和薪金税项的月平均额,由此可见,养老保险缴费基数是和个人的工资挂钩的。在进行养老保险缴费的时候,是根据缴费基数来计算的,那么辽宁辽阳养老保险缴费比例单位和个人分别是多少?下面随新社通app小编一起来看看详情。
辽宁辽阳养老保险缴费基数2023-2024年最新标准(最低)
据新社通app显示,辽宁辽阳养老保险缴费基数2023-2024年最新标准如下:
根据有关法规,辽宁辽阳企业职工基本养老保险缴费基数暂按不低于4106元;
缴费比例:其中单位承担16%,个人承担8%。
按照单位16%+个人8%的缴费费率,养老保险缴费合计不低于985.44元/月(单位656.96元+个人328.48元)。
(注:本文数据仅供参考,具体以当地缴费标准为准)
辽宁辽阳养老保险每月缴费金额的计算方法
据新社通app获悉,辽宁辽阳养老保险缴费金额的计算通常基于养老保险缴费基数和缴费比例。以下是一个简单的计算举例:
假设辽宁辽阳某职工的养老保险缴费基数为4106元,企业缴费比例为16%,职工个人缴费比例为8%。
企业缴费额:核定的企业职工工资总额(即养老保险缴费基数) ×企业缴费比例。计算为:4106元 × 16% =656.96元。
职工个人缴费额:核定的缴费基数 ×个人缴费比例。计算为:4106元 × 8% = 328.48元。
据新社通app养老保险计算器显示,该职工每月的养老保险缴费总额为:企业缴费额656.96元 + 职工个人缴费额328.48元 = 985.44元。
请注意,这只是一个简单的计算示例,实际的养老保险缴费金额计算可能会因地区、方案、工资水平等因素有所不同。具体的计算方法和比例可能会根据当地的法规和方案进行调整,因此在实际计算时,应参考当地社保局或相关部门的法规。
》点击新社通app养老保险计算器,轻松测算你的养老保险缴纳金额!
此外,养老保险缴费金额还可能涉及到补缴、调整等情况,具体情况需要根据个人实际情况和当地方案进行确定。如果您有具体的计算需求或疑问,建议咨询当地社保局或相关部门以获取准确的信息。
辽宁辽阳养老金如何查询个人账户余额?
养老保险缴费满多少年可以退休?
至少15年。若参保人想要在退休后领取养老金,至少需要缴纳养老保险满15年。但这不意味着参保人缴纳满15年的养老保险之后,就可以随意不再缴纳。
根据相关法规,在职员工正在工作的,无论其养老保险是否缴纳满15年,单位和个人都有义务继续缴费,直至退休。而对于灵活就业人员来说,养老保险缴纳满15年的,可以自行确定接下来是否继续缴费。
养老保险缴费越多越好吗?
是的。职工养老保险遵循“多缴多得,长缴多得”原则,在其他关于养老金计发因素不变的情况下,缴费年限越长,养老保险待遇就相对越高。因此,在经济条件充足的情况下,建议参保人多缴长缴,这样才可以更好保证自己老年生活水平。
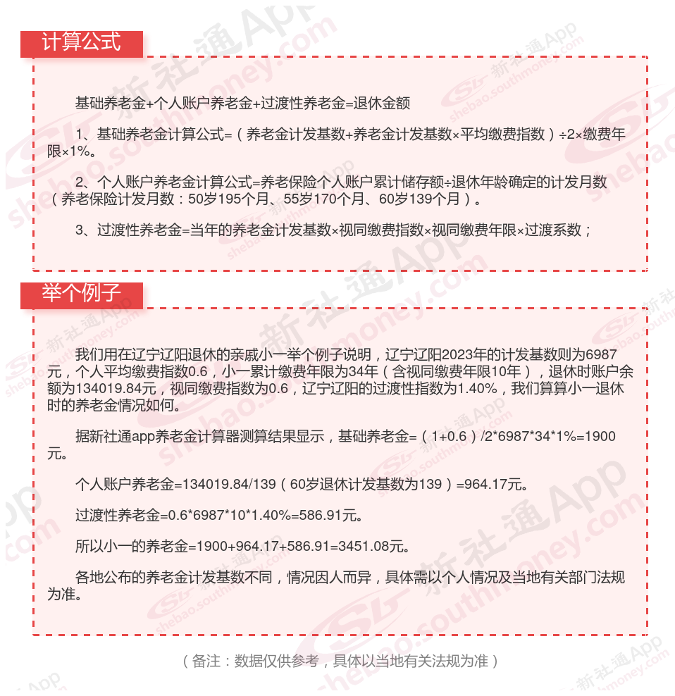
辽宁辽阳社保交满15年能领多少钱?(在线计算举例说明)

温馨提示:本数据仅供参考!具体需以当地有关法规为准!
以上就是辽宁辽阳养老保险缴费全部内容,希望对您有帮助,欢迎关注新社通app解锁更多社保专业资讯。
养老保险缴费
山东东营退休金
农民的养老金
退休计发基数
山西省退休
四川养老金
养老金
养老保险缴费
事业单位补贴
福建福州退休金