据新社通app获悉,职工在正式上班并转正后,最重视的就是自己的福利待遇。特别是公司代为缴纳的五险一金,很多职工都会去查询五险一金的相关缴纳情况。养老保险是给予的福利待遇,用人单位是必须按照标准给职工缴纳的。那么,河南平顶山养老金交满15年能领多少钱?职工养老保险缴费基数2023-2024年最新标准是多少。
河南平顶山养老保险缴费基数2023年最新标准 一个月最低要交多少钱?举例说明

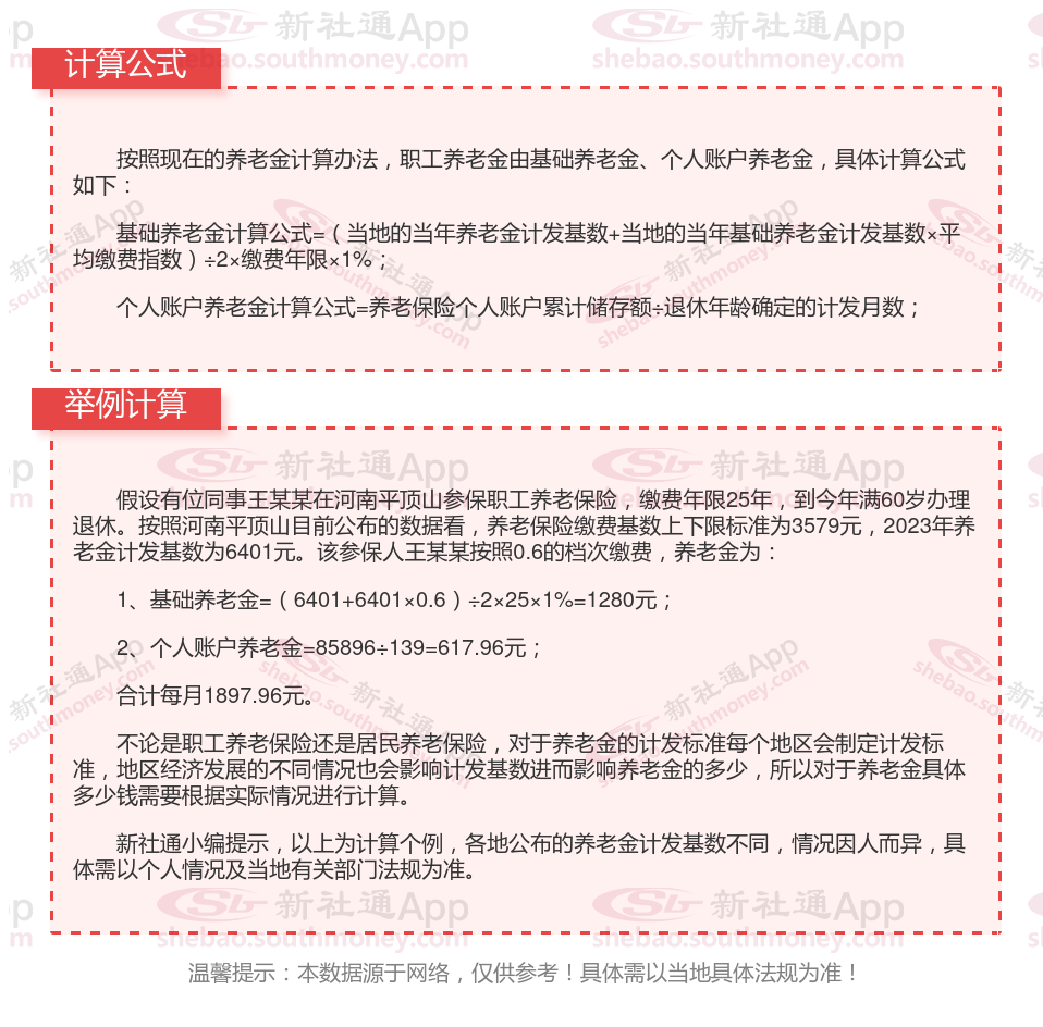
据新社通app获悉,河南平顶山养老保险缴费金额的计算通常基于养老保险缴费基数和缴费比例。以下是一个简单的计算举例:
假设河南平顶山某职工的养老保险缴费基数为3579元,企业缴费比例为16%,职工个人缴费比例为8%。
企业缴费额:核定的企业职工工资总额(即养老保险缴费基数) ×企业缴费比例。计算为:3579元 × 16% =572.64元。
职工个人缴费额:核定的缴费基数 ×个人缴费比例。计算为:3579元 × 8% = 286.32元。
据新社通app养老保险计算器显示,该职工每月的养老保险缴费总额为:企业缴费额572.64元 + 职工个人缴费额286.32元 = 858.96元。
请注意,这只是一个简单的计算示例,实际的养老保险缴费金额计算可能会因地区、方案、工资水平等因素有所不同。具体的计算方法和比例可能会根据当地的法规和方案进行调整,因此在实际计算时,应参考当地社保局或相关部门的法规。
》点击新社通app养老保险计算器,轻松测算你的养老保险缴纳金额!
此外,养老保险缴费金额还可能涉及到补缴、调整等情况,具体情况需要根据个人实际情况和当地方案进行确定。如果您有具体的计算需求或疑问,建议咨询当地社保局或相关部门以获取准确的信息。
河南平顶山养老保险交满15年能领多少钱?(在线计算举例说明)

温馨提示:本数据仅供参考!具体需以当地有关法规为准!
养老保险个人账户怎么查询?几种方法任您选择
养老保险个人账户的查询方法有多种,以下是几种常见的查询方式:
方法1、网上查询:
访问当地社保局或人社局的网站。
在网站上找到“个人社保查询”或“养老保险查询”等相关选项。
点击进入查询页面,输入个人的身份证号码、社保卡号或密码(初始密码通常为身份证后六位,如果已经更改过则使用更改后的密码)。
点击“查询”按钮,即可查看个人的养老保险账户余额、缴费记录等信息。
方法2、手机APP查询:
下载并安装当地社保局或人社保局的手机APP。
在APP上注册并登录个人账号。
找到“养老保险查询”或相关选项,输入个人信息进行查询。
微信、支付宝等第三方平台查询:
在微信或支付宝等第三方平台上,搜索并打开“城市服务”或“电子社保卡”等小程序。
在小程序中绑定个人的社保卡或身份证信息。
进入养老保险查询页面,查看个人的账户余额、缴费记录等信息。
方法3、电话查询:
拨打全国社保统一查询电话:12333。
根据语音提示,选择自己所在地区的社保局客服中心。
提供个人的身份证号码或其他相关信息,进行身份验证。
询问并获取个人的养老保险账户余额、缴费记录等信息。
方法4、社保大厅查询:
携带身份证或其他有效证件,前往当地的社保局或人社局大厅。
在大厅内的自助查询机上,按照提示输入个人的身份证号码或社保卡号等信息。
查询并打印个人的养老保险账户余额、缴费记录等信息。
或者直接前往窗口,向工作人员提供个人信息,进行查询。
无论使用哪种查询方式,都要注意保护好个人信息,不要随意泄露给他人,以免造成不必要的麻烦。同时,定期查询养老保险个人账户信息,可以及时了解自己的缴费和待遇情况,确保自己的权益不受侵害。
以上就是河南平顶山养老保险缴费全部内容,希望对您有帮助,欢迎关注新社通app解锁更多社保专业资讯。
养老保险缴费
退休人员补差
内蒙古包头退休金
养老保险缴费
天津武清养老金
河北承德退休金
养老保险缴费
养老金重算
湖南张家界退休金
养老保险缴费