据新社通app获悉,辽宁铁岭养老保险待遇是多缴多得、长缴多得。但确确实实还是有很多人就是只缴纳养老保险15年,就静待退休领养老金,这种情况下能领多少养老金呢?辽宁铁岭现在养老保险要交多少钱一个月?下面就随新社通app小编一起来看看详情。
据新社通app显示,辽宁铁岭职工养老保险缴费基数2023-2024年最新标准如下:
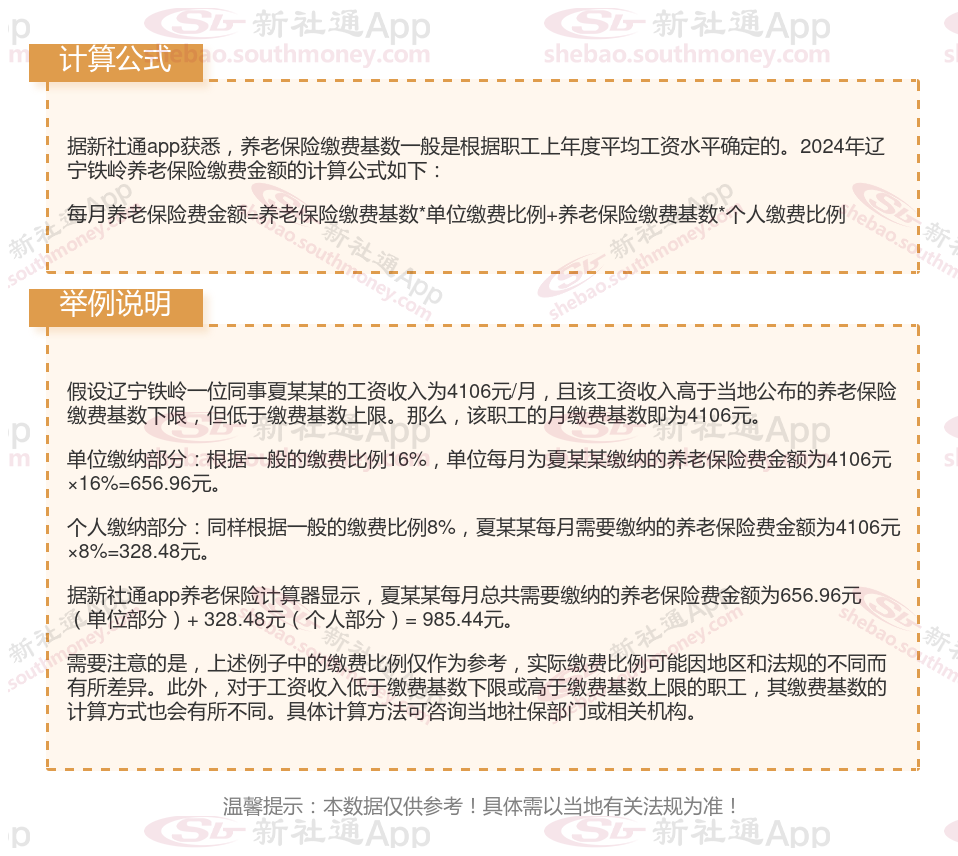
辽宁铁岭养老保险最低缴费基数:4106元;
企业缴费比例:16%;
个人缴费比例:8%
合计缴费金额=企业缴费金额656.96元+个人缴费金额328.48元=985.44元。
(注:本文数据仅供参考,具体以当地缴费标准为准)
辽宁铁岭养老保险一个月要交多少钱?

养老保险缴费
退休计发基数
山西大同退休金
养老保险缴费
退休人员补差
四川广安退休金
养老保险缴费
退休人员补差
河北衡水退休金
养老保险缴费