据新社通app获悉,养老保险是与参保人退休后的待遇相关的,只有达到了一定的缴费水平,退休后才能享受较好的待遇水平,也就是说缴费水平过低的话,那么未来能够享受的养老金水平也会比较低。而养老保险保费需要根据缴费基数确定。下面随新社通app小编一起来看看,重庆石柱养老保险缴费标准2024年是多少?附养老金计算公式(在线计算器)。
重庆石柱养老保险缴费基数2023-2024年最新标准(最低)一个月要交多少钱?举例说明
据新社通app显示,重庆石柱职工养老缴费基数是多少,2023-2024年重庆石柱养老保险基数明细如下:
养老缴费基数为:4118,个人缴费:329.44元,企业缴费:658.88元,合计缴费:988.32元。
(注:本文数据仅供参考,具体以当地缴费标准为准)
养老保险和社保是一回事吗?
养老保险和社保不是一回事。养老保险是包含在社保里面的,养老保险属于社保体系中的一项内容。社保是社会保险的简称,社保的主要项目包括基本养老保险、基本医疗保险、工伤保险、失业保险、生育保险。建立社会保险制,保证公民在年老、疾病、工伤、失业、生育等情况下依法获得物质帮助的权利。
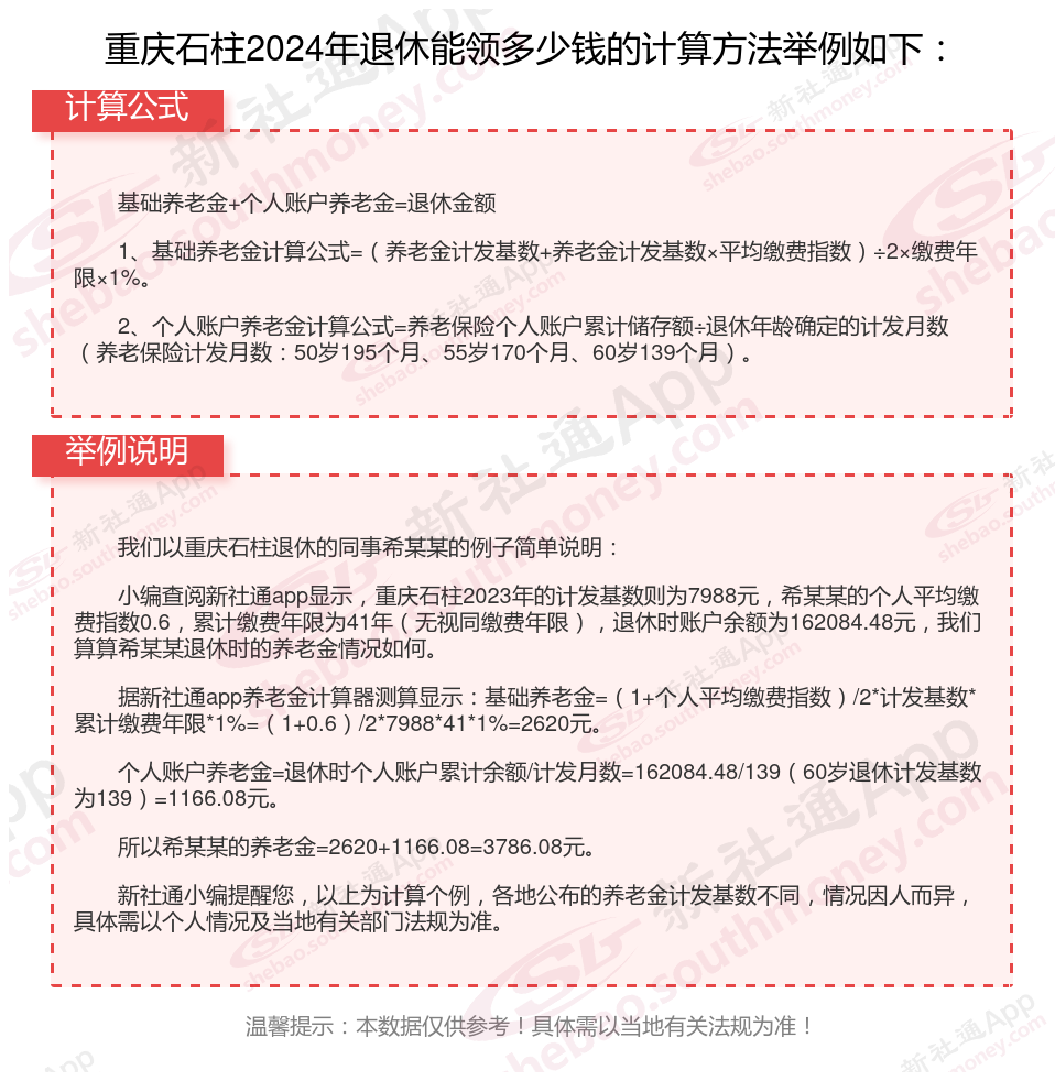
重庆石柱养老保险交满15年能领多少钱?(在线计算举例说明)

》点击新社通app养老金计算器,轻松测算你的养老金!
(备注:数据仅供参考,具体以当地有关法规为准)
以上就是重庆石柱养老保险缴费全部内容,希望对您有帮助,欢迎关注新社通app解锁更多社保专业资讯。
养老保险缴费
养老金涨3%
上海养老金
基础养老金
养老金补发
辽宁铁岭退休金
养老金
退休人员补差
养老保险缴费
养老金补发