据新社通app获悉,养老保险是社保五险之一,参保人缴纳之后,退休时可以领取一定的养老金,而很多参保人也比较关心自己能拿多少钱,那么北京顺义养老保险怎么计算自己能拿多少钱呢?看看你的养老保险要交多少钱?
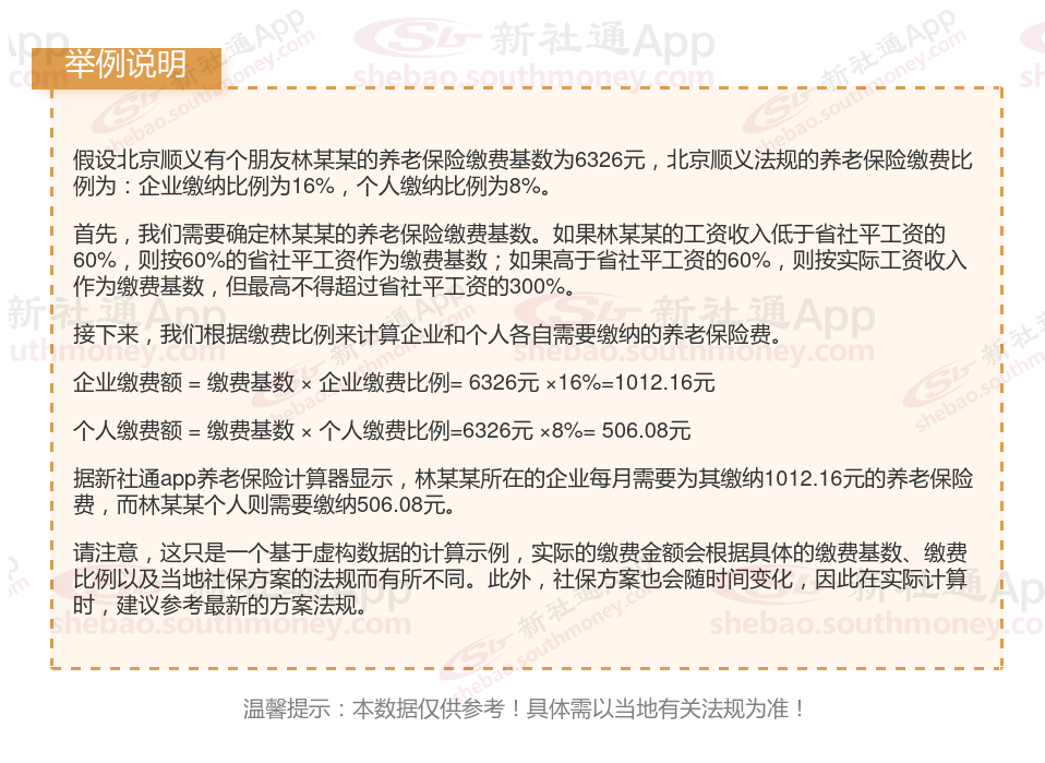
据新社通app显示,北京顺义职工养老保险最低缴费基数为:6326元;单位和个人的缴费比例分别为:16%、8%;
个人缴费金额:506.08元,单位缴费金额:1012.16元,每月合计缴费:1518.24元。
(注:本文数据仅供参考,具体以当地缴费标准为准)

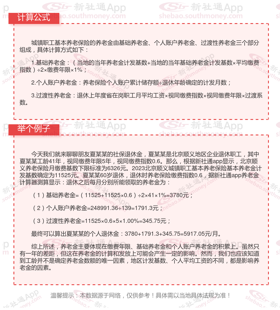
北京顺义养老金计算公式2024年计算方法(在线计算器)

养老金计发月数是什么意思?
养老金计发月数指的是养老金待遇计划发放的月数。这一数值的设定与多个因素相关,包括退休年龄、城镇人口平均估计寿命、基金投资收益率等。
目前,我国对于不同退休年龄的职工设定了不同的计发月数。具体来说,60岁退休的职工,其个人账户养老金的计发月数为139个月;55岁退休的职工,计发月数为170个月;而50岁退休的职工,计发月数则为195个月。这些计发月数自2005年以来一直沿用至今,期间并未发生变化。
需要注意的是,计发月数的设定是为了确保在退休人员去世时,其个人账户的余额能够正好发放完毕,实现账户基金的精算自平衡。因此,这一数值并非随意设定,而是经过精心计算和调整的。
然而,随着时间的推移和社会经济的发展,一些影响养老金计发月数的因素可能发生了变化。例如,人均预期寿命的延长、记账利率的变动以及退休金增长率的调整等都可能对养老金的计发月数产生影响。因此,未来养老金计发月数是否会有所调整,还需要根据具体情况和方案变化来判断。
总的来说,养老金计发月数是养老保险制中的重要一环,其设定旨在保证退休人员的基本生活需求,并确保养老保险制的长期稳定运行。

(备注:数据仅供参考,具体以当地有关法规为准)
以上就是北京顺义养老保险缴费全部内容,希望对您有帮助,欢迎关注新社通app解锁更多社保专业资讯。
养老保险缴费
退休人员补差
新农合缴费
企退人员补贴
企退人员补贴
老人补贴发放
退休人员补贴
老人补贴标准
老年人补贴
内蒙古鄂尔多斯退休金