据新社通app获悉,养老保险是一种保护老人晚年生活的保险。在未达到退休年龄之前,定期进行缴纳养老保险,就可以在退休之后享受养老保险所发放的资金。那么,山东菏泽养老保险缴纳比例大家都清楚吗?下面带大家来看看养老保险要交多少钱,退休能领多少钱。
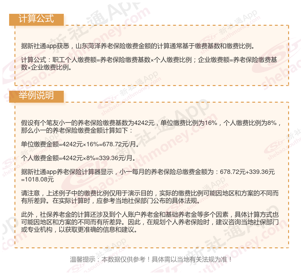
山东菏泽养老保险缴费基数2023-2024年最新标准(最低)要交多少钱一个月?


社保交满15年能领多少钱?山东菏泽养老金计算工资2024年最新计算器
退休人员的养老金=个人账户养老金+基础养老金+过渡性养老金,
基础养老金=(1+个人平均缴费指数)/2*计发基数*累计缴费年限*1%
个人账户养老金=退休时个人账户累计余额/计发月数
过渡性养老金=视同缴费指数*计发基数*视同缴费年限*过渡性系数
其中,计算公式不相同,我们用在山东菏泽退休网友举个例子说明一下,山东菏泽2023年的计发基数则为7069元,个人平均缴费指数0.6,该网友累计缴费年限为26年(含视同缴费年限6年),退休时账户余额为105880.32元,视同缴费指数为0.6,山东菏泽的过渡性指数为1.30%,我们算算这位网友退休时的养老金情况如何。
据新社通app养老金计算器测算显示,基础养老金=(1+个人平均缴费指数)/2*计发基数*累计缴费年限*1%=(1+0.6)/2*7069*26*1%=1470元。
个人账户养老金=退休时个人账户累计余额/计发月数=105880.32/139(60岁退休计发基数为139)=761.73元。
过渡性养老金=视同缴费指数*计发基数*视同缴费年限*过渡性指数=0.6*7069*6*1.30%=330.83元。
所以这位山东菏泽退休人员的养老金=1470+761.73+330.83=2562.56元。
各地公布的养老金计发基数不同,情况因人而异,具体需以个人情况及当地有关部门法规为准。
温馨提示:本数据源于网络,仅供参考!具体需以当地具体法规为准!
以上就是山东菏泽养老保险缴费全部内容,希望对您有帮助,欢迎关注新社通app解锁更多社保专业资讯。
养老保险缴费
四川乐山养老金
广东云浮退休金
退休计发基数
养老保险缴费
江苏连云港退休金
养老金重算
养老保险缴费
福建漳州退休金
养老金重算