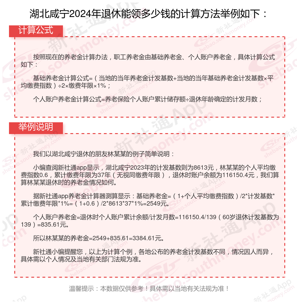
据新社通app获悉,养老保险是社保五险之一,参保人缴纳之后,退休时可以领取一定的养老金,而很多参保人也比较关心自己能拿多少钱,那么湖北咸宁养老保险怎么计算自己能拿多少钱呢?看看你的养老保险要交多少钱?
湖北咸宁养老保险缴费基数2023年最新标准 一个月最低要交多少钱?举例说明
据新社通app获悉,湖北咸宁的养老保险缴费金额因个人情况而异,包括个人缴费基数、缴费比例等因素。以下是一些参考信息:
2024年湖北咸宁城镇职工基本养老保险缴费基数的下限为3270元。湖北咸宁职工基本养老保险由用人单位和职工分别按其缴费基数的16%和8%按月共同缴纳。湖北咸宁养老金一个月缴费金额如下:
》点击新社通app养老保险计算器,轻松测算你的养老保险缴纳金额!个人养老保险缴费金额=个人的缴费基数*缴费比例=3270*8%=261.6元
单位养老保险缴费金额=单位的缴费基数*缴费比例=3270*16%=523.2元
据新社通app养老保险计算器显示,湖北咸宁职工基本养老保险缴费金额=个人养老保险缴费金额+单位养老保险缴费金额=261.6元+523.2元=784.8元
另外,请注意,这些标准和方案可能会根据时间、方案调整等因素有所变化,因此建议您咨询湖北咸宁社保局或相关部门以获取最新、最准确的信息。总的来说,为了准确了解湖北咸宁养老保险的缴费金额,您需要根据自己的具体情况,结合最新的方案法规进行计算。同时,定期关注相关方案调整,以便及时了解并适应新的缴费要求。
湖北咸宁养老保险交满15年能领多少钱?(在线计算举例说明)

温馨提示:本数据源于网络,仅供参考!具体需以当地具体法规为准!
养老保险个人账户怎么查询?几种方法任您选择
养老保险查询个人账户的方法有多种,以下是三种常见的查询方式:
电话查询:
参保人可以直接拨打社保服务热线电话12333,按语音提示操作,切换到自己参保地的社保局客服中心。
然后通过人工服务,提供自己的身份证号码或其他相关信息,就可以查询到自己的社会养老保险账户余额或缴费信息。
网上查询:
参保人可以直接登录当地的社保局网站或APP,找到养老保险查询板块。
输入自己的身份证号码、社保卡的密码以及验证码,就可以查询到自己的社会养老保险账户余额以及缴费信息了。
首次登录时,可能需要修改初始密码(通常是123456或本人身份证最后六位数字),修改密码后重新登录才能查询到相关信息。
社保大厅查询:
参保人携带身份证和社保卡,直接去当地的社保大厅服务窗口。
让工作人员帮忙查询企业养老保险的个人账户详细情况。
在查询过程中,需要注意以下几点:
个人信息要准确无误,并且保护好个人信息,不要随意泄露,避免造成不必要的麻烦。
在社保大厅查询时,要妥善保管好身份证和社保卡,一旦丢失,可能会造成不必要的损失。
以上三种方式都可以帮助参保人查询到自己的养老保险个人账户信息,选择哪种方式取决于个人的实际情况和方便程度。
以上就是湖北咸宁养老保险缴费全部内容,希望对您有帮助,欢迎关注新社通app解锁更多社保专业资讯。
养老保险缴费
辽宁阜新退休金
养老金重算
养老保险缴费
辽宁丹东退休金
养老金重算
养老保险缴费
浙江台州退休金
退休人员补差
养老保险缴费