据新社通app获悉,养老保险通常就是我国的基本养老保险制,直接关系到我们退休之后养老金的领取。通常情况下只要达到法定退休年龄之前累计缴费满15年就可以在退休之后正常领取养老金了。那么上海上海养老保险单位和个人缴费分别要交多少钱?社保退休能领多少钱?下面随新社通app小编一起来看看详情?
上海上海养老保险缴费基数2023-2024年最新标准(最低)

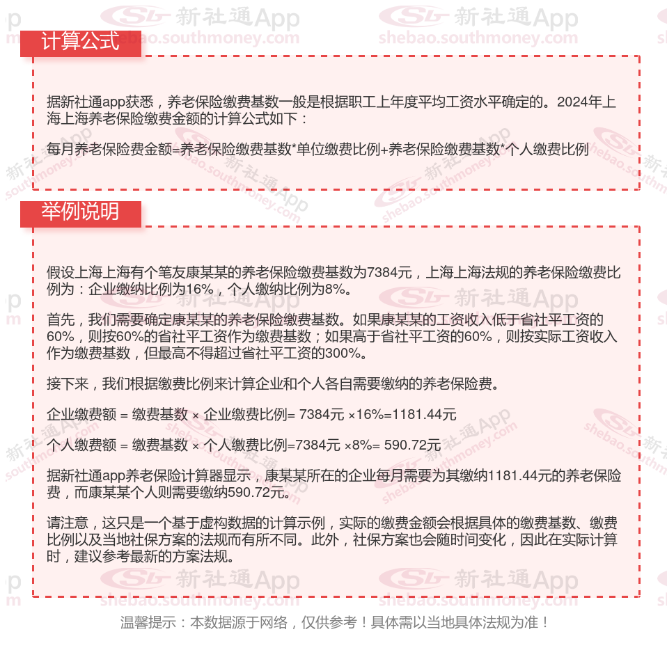
上海上海养老保险每月缴费金额的计算方法

养老保险缴费
浙江台州退休金
退休人员补差
养老保险缴费
河北沧州退休金
养老金重算
广东珠海退休金
养老保险缴费
养老金重算
广东佛山退休金