新疆和田养老保险的缴费比例是多少?据新社通app获悉,养老保险一般就是指基本养老保险,是直接关系到我们退休之后领取到的养老金的。往往养老保险在缴费的时候都是按照一定比例来缴费的,那么,新疆和田养老保险缴费基数2023-2024最新标准来了,下面随新社通app小编一起了解详情吧。
新疆和田养老保险缴费基数2023-2024年最新标准(最低)
据新社通app显示,新疆和田养老保险缴费基数2023-2024年最新标准如下:
缴费基数下限暂按不低于4999元/月执行。按照单位16%+个人8%的缴费费率,单位和个人养老保险缴费金额分别不低于799.84元/月、不低于399.92元/月。
(注:本文数据仅供参考,具体以当地缴费标准为准)
新疆和田养老保险每月缴费金额的计算方法
据新社通app获悉,新疆和田职工养老保险的每月缴费金额的计算方式取决于个人的缴费基数和缴费比例。
首先,新疆和田职工养老保险的缴费基数通常是基于职工上一年度的月平均工资来确定的。这个基数有一定的上下限,通常介于当地社会平均工资的60%到300%之间。如果职工的工资低于这个下限,就按照下限作为缴费基数;如果高于上限,就按照上限作为缴费基数。
其次,缴费比例由企业和职工共同承担。一般来说,企业会按照职工缴费工资总额的16% 来缴纳养老保险费,而职工则按照个人缴费基数的8% 来缴纳。这个比例可能会因地区和方案的不同而有所差异。
》点击新社通app养老保险计算器,轻松测算你的养老保险缴纳金额!
以一个具体的例子来说明:
假设新疆和田某地区的这个职工的养老保险缴费基数是4999元。
据新社通app养老保险计算器测算显示,企业需要为这位职工缴纳的养老保险费为4999元 *16% = 799.84元/月,而职工个人需要缴纳的养老保险费为4999元 * 8% =399.92元/月。
所以,这位职工每月需要缴纳的养老保险费总额为799.84元(企业部分)+ 399.92元(个人部分)=1199.76元/月。
需要注意的是,这个计算方式仅作为示例,实际的缴费金额可能会因地区、方案和个人情况的不同而有所差异。如果您需要了解自己具体的缴费金额,建议咨询当地的社保部门或相关机构。
新疆和田养老金如何查询个人账户余额?
养老保险未交满15年怎么办?
根据有关法规:“参加基本养老保险的个人,达到法定退休年龄时累计缴费满十五年的,按月领取基本养老金。参加基本养老保险的个人,达到法定退休年龄时累计缴费不足十五年的,可以缴费至满十五年,按月领取基本养老金;也可以转入新型农村社会养老保险或者城镇居民社会养老保险,按照法规享受相应的养老保险待遇。”
以及有关法规:“参加职工基本养老保险的个人达到法定退休年龄后,累计缴费不足十五年(含依照第二条法规延长缴费)的,可以申请转入户籍所在地新型农村社会养老保险或者城镇居民社会养老保险,享受相应的养老保险待遇。 参加职工基本养老保险的个人达到法定退休年龄后,累计缴费不足十五年(含依照第二条法规延长缴费),且未转入新型农村社会养老保险或者城镇居民社会养老保险的,个人可以书面申请终止职工基本养老保险关系。社会保险经办机构收到申请后,应当书面告知其转入新型农村社会养老保险或者城镇居民社会养老保险的权利以及终止职工基本养老保险关系的后果,经本人书面确认后,终止其职工基本养老保险关系,并将个人账户储存额一次性支付给本人。”
可知,养老保险未交满15年主要有四种处理方案:
【1】推迟退休缴满15年。如果距离养老保险交满15年的时间不长,参保人可以选择继续交费直至满15年,接着就可以按法规领取养老金。
【2】转入城乡养老保险。大部分地区已将新型农村社会养老保险和城镇居民社会养老保险合并为了城乡居民养老保险,详情可咨询户籍所在地的村委会或居委会。
【3】终止基本养老保险关系一次性提取。一次性提取只能提取个人账户内的储存额,而缴满15年领取的养老金包括个人账户养老金和基本养老金,损失比较大,需慎重考虑。
【4】一次性补缴至15年。补缴方案并非各地都有,而且需符合一定的补缴条件,如参保所在地有一次性的补缴方案且符合条件,参保人可以选择一次性补缴至15年。
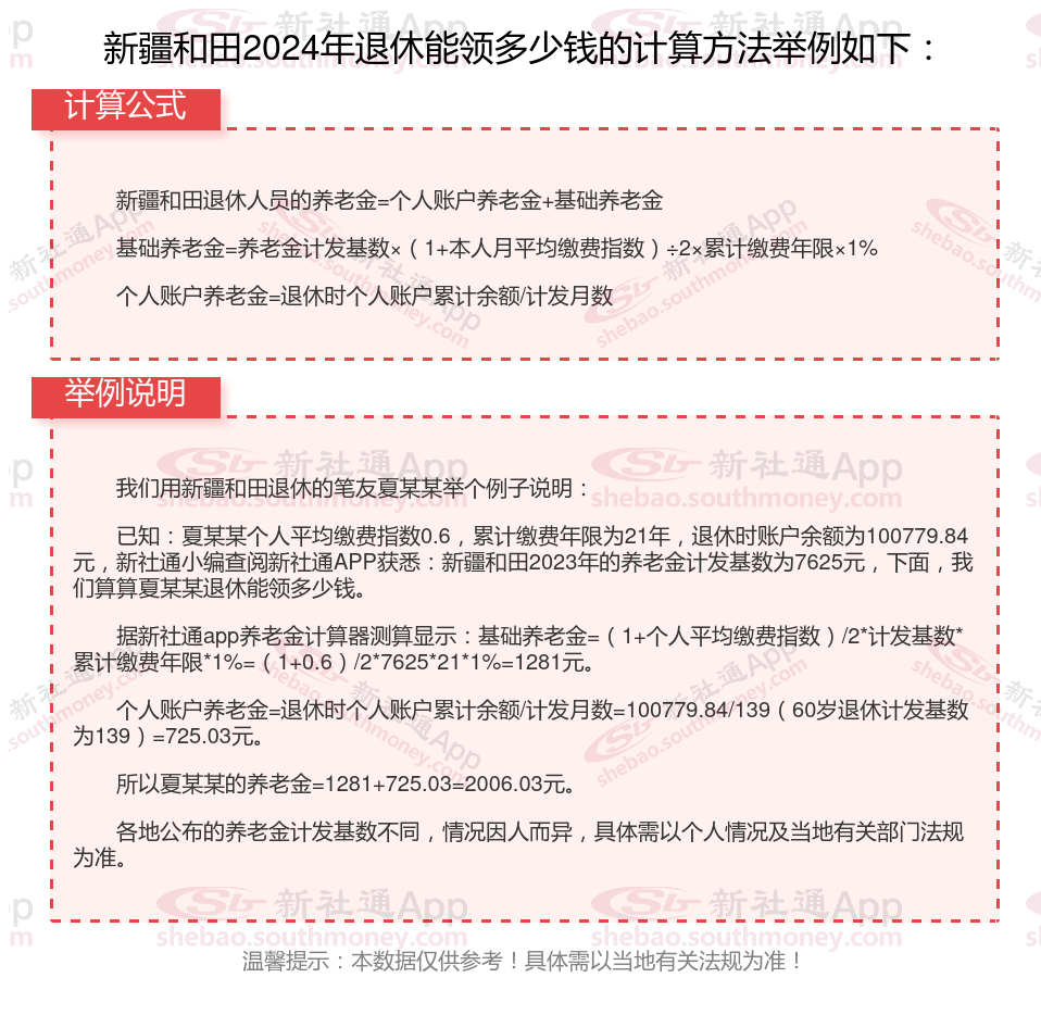
新疆和田社保退休能领多少钱?(在线计算举例说明)

温馨提示:本数据源于网络,仅供参考!具体需以当地具体法规为准!
以上就是新疆和田养老保险缴费全部内容,希望对您有帮助,欢迎关注新社通app解锁更多社保专业资讯。
养老保险缴费
养老金重算
养老金重算
内蒙古通辽退休金
养老保险缴费
养老金重算
黑龙江伊春退休金
养老保险缴费
养老金重算