据新社通app获悉,养老保险通常就是我国的基本养老保险制,直接关系到我们退休之后养老金的领取。通常情况下只要达到法定退休年龄之前累计缴费满15年就可以在退休之后正常领取养老金了。那么云南昆明养老保险单位和个人缴费分别要交多少钱?社保退休能领多少钱?下面随新社通app小编一起来看看详情?
云南昆明养老保险缴费基数2023-2024最新标准,一个月要交多少钱?
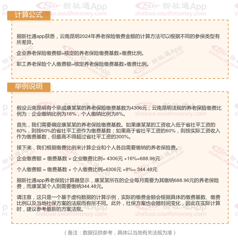
据新社通app获悉,云南昆明职工养老保险的缴费金额计算涉及到企业和职工个人的缴费比例,以及核定的企业职工工资总额或职工个人的缴费基数。以下是一个具体的计算示例:
假设云南昆明某企业职工小明的月工资为4306元,当地的养老保险缴费基数为4306元。据新社通app养老保险计算器显示:
企业缴费额:根据法规,企业每月按照其缴费总基数的16%缴纳养老保险费。因此,企业需要为小明缴纳的养老保险费为4306元 * 16% =688.96元。
职工个人缴费额:职工个人按照其缴费基数的8%缴纳养老保险费。因此,小明每月需要缴纳的养老保险费为4306元 *8% = 344.48元。
据新社通app养老保险计算器显示,小明每月需要缴纳的养老保险费总额为688.96元(企业缴纳)+ 344.48元(个人缴纳)= 1033.44元。这只是一个示例,实际的缴费金额可能会因地区、方案、工资水平等因素而有所不同。
》点击新社通app养老保险计算器,轻松测算你的养老保险缴纳金额!另外,需要注意的是,养老保险的缴费比例和基数可能会随着方案的调整而发生变化。因此,在计算养老保险缴费金额时,需要参考当地的最新方案和法规。

退休人员补差
河南三门峡退休金
养老保险缴费
甘肃金昌养老金
黑龙江齐齐哈尔退休金
养老保险缴费