黑龙江佳木斯养老保险缴费基数2023-2024是多少?据新社通app获悉,城镇职工养老保险退休待遇优于城乡居民养老保险,缴费年限是关键。最低缴费年限为15年,满60周岁可享受待遇。养老保险缴费原则“多缴多得,长缴多得”。电子化缴费渠道方便快捷。那么,黑龙江佳木斯养老保险要交多少钱?社保退休能领多少钱?下面就随新社通app小编一起来看看详情吧。
黑龙江佳木斯养老保险缴费基数2023-2024年最新标准(最低)
据新社通app显示,黑龙江佳木斯养老保险缴费基数2023-2024年最新标准如下:
根据有关法规,黑龙江佳木斯企业职工基本养老保险缴费基数暂按不低于4206元;
缴费比例:其中单位承担16%,个人承担8%。
按照单位16%+个人8%的缴费费率,养老保险缴费合计不低于1009.44元/月(单位672.96元+个人336.48元)。
(注:本文数据仅供参考,具体以当地缴费标准为准)
黑龙江佳木斯养老保险每月缴费金额的计算方法
据新社通app获悉,黑龙江佳木斯职工养老保险的每月缴费金额的计算方式取决于个人的缴费基数和缴费比例。
首先,黑龙江佳木斯职工养老保险的缴费基数通常是基于职工上一年度的月平均工资来确定的。这个基数有一定的上下限,通常介于当地社会平均工资的60%到300%之间。如果职工的工资低于这个下限,就按照下限作为缴费基数;如果高于上限,就按照上限作为缴费基数。
其次,缴费比例由企业和职工共同承担。一般来说,企业会按照职工缴费工资总额的16% 来缴纳养老保险费,而职工则按照个人缴费基数的8% 来缴纳。这个比例可能会因地区和方案的不同而有所差异。
》点击新社通app养老保险计算器,轻松测算你的养老保险缴纳金额!
以一个具体的例子来说明:
假设黑龙江佳木斯某地区的这个职工的养老保险缴费基数是4206元。
据新社通app养老保险计算器测算显示,企业需要为这位职工缴纳的养老保险费为4206元 *16% = 672.96元/月,而职工个人需要缴纳的养老保险费为4206元 * 8% =336.48元/月。
所以,这位职工每月需要缴纳的养老保险费总额为672.96元(企业部分)+ 336.48元(个人部分)=1009.44元/月。
需要注意的是,这个计算方式仅作为示例,实际的缴费金额可能会因地区、方案和个人情况的不同而有所差异。如果您需要了解自己具体的缴费金额,建议咨询当地的社保部门或相关机构。
黑龙江佳木斯养老金如何查询个人账户余额?
参保人去世养老保险白缴吗?
参保人去世养老保险是不会白缴的,按照我国社保管理的相应法规,参保人在去世之后,养老保险的个人账户上的余额是可以由该参保人的家属或者继承人进行领取的,同时还可以根据所在地区的社保管理方法获得相应的丧葬补助和抚恤金。
一、丧葬费
丧葬费主要是用于安葬去世人员所需要花费的费用。
城镇职工养老保险:城镇职工养老保险的参保人一般是按照所在地区上个年度城镇居民的人均可支配收入的两倍进行补助,不管是否已经开始领取养老金,城镇职工养老保险的参保人家属都是可以获得相应的丧葬补助费用的。
城乡居民养老保险:城乡居民养老保险的参保人,如果还没有到可以开始领取退休金的年龄,缴纳年限不够,那么将没有丧葬补助金可以领取;如果是在领取退休养老金之后参保人离世,那么是可以获得相应的丧葬补助金的,丧葬补助金的补贴标准为该参保人当月享受的基础养老金的10倍,比如说该参保人离世的时候每月领取的基础养老金为360元,那么该参保人离世之后他的继承人可以领取到3600元的丧葬补助费,将会由养老保险统筹基金进行一次性发放。
二、抚恤金
抚恤金是信管部门针对特殊人员的经济补偿和抚慰,城乡居民养老保险的参保人抚恤金和丧葬补助金是一同发放的,城镇职工养老保险的参保人的家属的抚恤金是按照所在省份的城镇居民月均可支配收入为基准进行计算的,如果是在职期间参保人离世,那么按照参保人的缴纳年限进行计算;如果是退休之后参保人离世,按照该参保人员的最高缴纳年限进行计算,但是每领取一年的基础养老金,就会减少一个月的抚恤金发放。
总之,养老保险并不会白缴。
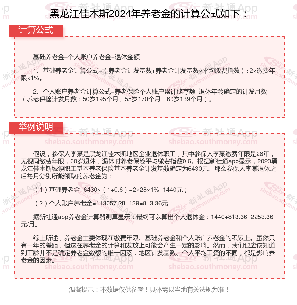
黑龙江佳木斯社保退休能领多少钱?(在线计算举例说明)

温馨提示:本数据仅供参考!具体需以当地有关法规为准!
以上就是黑龙江佳木斯养老保险缴费全部内容,希望对您有帮助,欢迎关注新社通app解锁更多社保专业资讯。
养老保险缴费
甘肃陇南退休金
广西桂林养老金
养老保险缴费
湖南湘潭退休金
养老金重算
养老保险缴费
辽宁铁岭退休金
养老金重算
养老保险缴费