据新社通app获悉,一般情况下养老保险的缴费金额是根据当下的一个养老缴费基数来计算的。不同地区以及不同年份的养老缴费基数都是不一样的,每年都可以看到各地的养老缴费基数调整的消息。那么黑龙江黑河养老缴费基数究竟是什么?下面随新社通app小编一起来看看黑龙江黑河养老保险缴费比例个人和单位2024是多少!
黑龙江黑河养老保险缴费基数2023年最新标准 一个月最低要交多少钱?举例说明

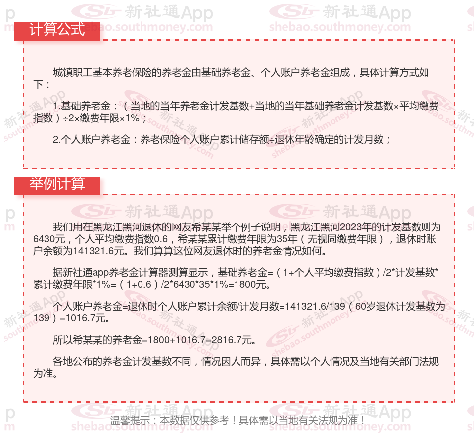
据新社通app获悉,黑龙江黑河养老保险缴费金额的计算通常基于缴费基数和缴费比例。以下是一个具体的计算举例:
黑龙江黑河假设某职工养老保险的缴费基数为4206元,单位缴费比例为16%,个人缴费比例为8%。
据新社通app养老保险计算器显示:养老保险费=养老保险缴费基数×单位缴费比例+养老保险缴费基数×个人缴费比例。
那么,该职工的单位应缴养老保险费为:4206元×16%=672.96元;
该职工个人应缴养老保险费为:4206元×8%=336.48元。
据新社通app养老保险计算器显示,该职工每月应缴的养老保险费总额为:672.96元+336.48元= 1009.44元。
请注意,这只是一个示例计算,实际缴费金额会根据具体的缴费基数和缴费比例而有所不同。此外,养老保险方案也会随时间变化,建议在实际计算时参考最新的方案法规。》点击新社通app养老保险计算器,轻松测算你的养老保险缴纳金额!
黑龙江黑河养老保险退休能领多少钱?(在线计算举例说明)

温馨提示:本数据仅供参考!具体需以当地有关法规为准!
养老保险个人账户怎么查询?几种方法任您选择
个人养老保险查询方法主要有以下几种:
1、持本人身份证或社保卡号直接到各市社保中心养老保险处查询;
2、当地社保中心统一咨询电话12333;
3、当地人社网站如开通查询功能:
1)查找点击“养老保险个人账户查询”一栏;
2)在在“养老保险个人账户查询”的方框中输入身份证号码和密码(或社保号);
3)然后点击“查询”按钮即可。
这种方式是养老保险查询的最优方式,不仅避免了去养老保险经办机构的周折,而且还节省了时间。但是切记您的密码一定要记好,防止查询带来不便。
每年社会养老保险中心将参保个人帐户对帐单发到每一个参保人员手中,通过个人账户对账单查看缴费和帐户记录情况。
另外,还可以通过其他保险公司的个人养老保险查询工具进行查询,但注意判断其是否具有准确性。
以上就是黑龙江黑河养老保险缴费全部内容,希望对您有帮助,欢迎关注新社通app解锁更多社保专业资讯。
养老保险缴费
退休计发基数
山东烟台退休金
养老保险缴费
内蒙古巴彦淖尔退休金
养老金重算
养老保险缴费