据新社通小编了解,内蒙古巴彦淖尔养老缴费基数直接关系要用户的养老保险的缴费比例。通常情况下,养老保险缴费基数是参保人员上一年申报个人所得会的工资和薪金税项的月平均额,由此可见,养老保险缴费基数是和个人的工资挂钩的。在进行养老保险缴费的时候,是根据缴费基数来计算的,那么内蒙古巴彦淖尔养老保险缴费比例单位和个人分别是多少?下面随新社通app小编一起来看看详情。
据新社通app显示,内蒙古巴彦淖尔职工养老缴费基数2023-2024年最新标准是多少,内蒙古巴彦淖尔养老保险基数明细如下:
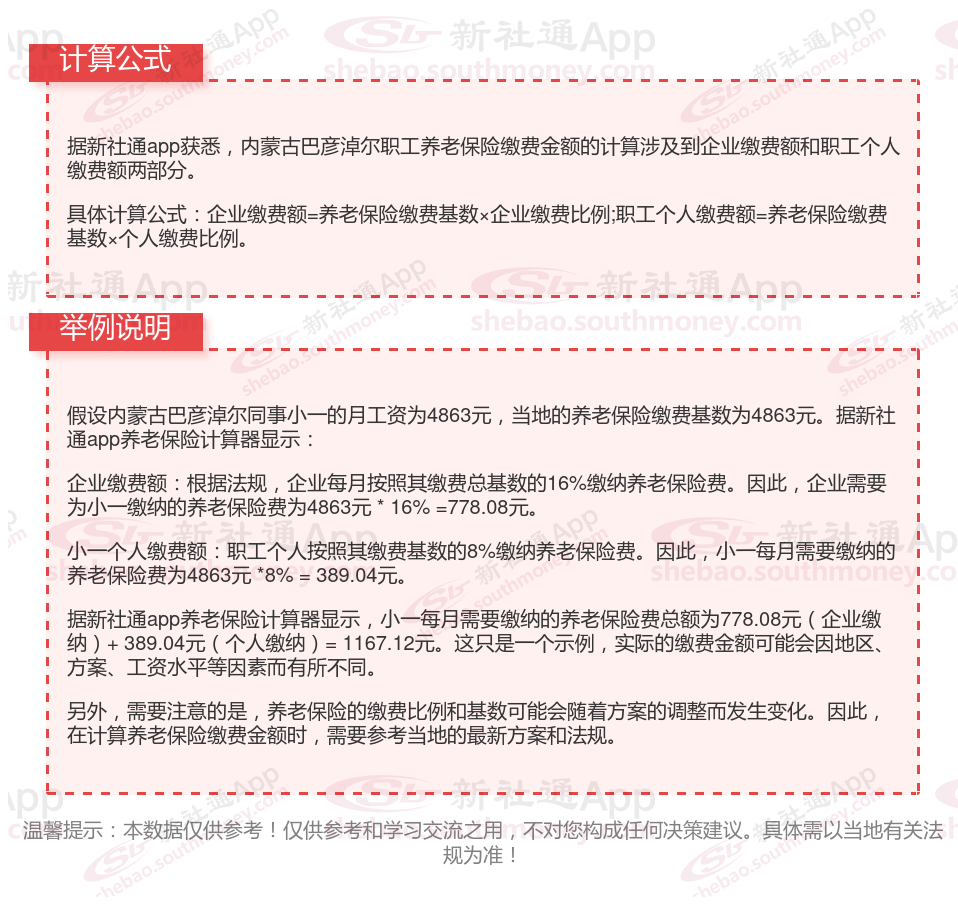
养老保险最低缴费基数为:4863元;
个人缴费比例:8%,个人缴费金额:389.04元;
企业缴费比例:16%,企业缴费金额:778.08元;
合计缴费:1167.12元。
(注:本文数据仅供参考,具体以当地缴费标准为准)

内蒙古巴彦淖尔养老金计算公式2024年计算方法(在线计算器)
据新社通app获悉: 内蒙古巴彦淖尔2024年退休能领多少钱的计算方法如下:
内蒙古巴彦淖尔退休人员的养老金=个人账户养老金+基础养老金+过渡性养老金
基础养老金=计发基数*(1+个人平均缴费指数)/2*累计缴费年限*1%
个人账户养老金=退休时个人账户累计余额/计发月数
过渡性养老金=视同缴费指数*计发基数*视同缴费年限*过渡性系数
我们用内蒙古巴彦淖尔退休网友举个例子说明一下,内蒙古巴彦淖尔2023年的养老金计发基数为7469元,个人平均缴费指数0.6,该网友累计缴费年限为36年,退休时账户余额为168065.28元,我们算算这位网友退休能领多少钱。
据新社通app养老金计算器测算显示:基础养老金=(1+个人平均缴费指数)/2*计发基数*累计缴费年限*1%=(1+0.6)/2*7469*36*1%=2151元。
个人账户养老金=退休时个人账户累计余额/计发月数=168065.28/139(60岁退休计发基数为139)=1209.1元。
所以这位内蒙古巴彦淖尔退休人员的养老金=2151+1209.1=3360.1元。
各地公布的养老金计发基数不同,情况因人而异,具体需以个人情况及当地有关部门法规为准。
养老金计发月数是什么意思?
个人养老金计发月数是指养老金待遇计划发放的月数是根据职工退休时城镇人口平均预期寿命、退休年龄、利息等因素确定的。这个数值用来计算个人账户养老金的发放金额。具体来说,个人账户养老金的计算公式为:个人账户累计额除以计发月数。因此,计发月数的大小直接影响到每月领取的养老金金额。
目前,我国对于不同年龄段的退休职工设定了不同的养老金计发月数。一般来说,退休年龄越早,计发月数越大,退休时计发的个人账户养老金相对越低;退休年龄越晚,计发月数越小,退休时计发的个人账户养老金水平相对越高。例如,60岁退休的职工,其个人账户养老金的计发月数为139个月;55岁退休的职工,计发月数为170个月;而50岁退休的职工,计发月数则为195个月。
请注意,养老金计发月数可能会随着时间和方案的变化而有所调整。为了获取最准确的信息,建议向当地的社保局咨询或查阅最新的养老保险方案。

温馨提示:本数据仅供参考!仅供参考和学习交流之用,不对您构成任何决策建议。具体需以当地有关法规为准!
以上就是内蒙古巴彦淖尔养老保险缴费全部内容,希望对您有帮助,欢迎关注新社通app解锁更多社保专业资讯。
养老保险缴费
浙江温州退休金
养老规划
陕西安康退休金
退休金
养老金重算
养老保险缴费
甘肃兰州退休金
养老规划
退休金